LDL官方:由于假赛、赌赛等违规行为,多名选手被终身禁赛
挪威球王阿热的经纪人 @懂球帝
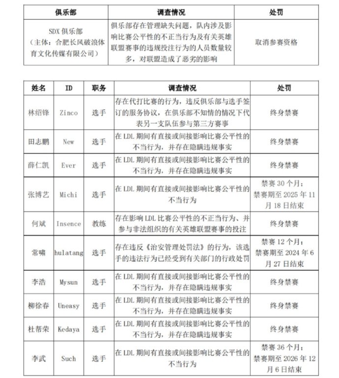
英雄联盟发展联赛昨日发布赛事公告,由于存在代打比赛、投注比赛等直接或间接的影响比赛公平性的行为,多名选手和SDX俱乐部被处以终身禁赛。

LDL假赌赛和违规处罚阶段性公告
2023年LDL赛季期间,英雄联盟职业赛事纪律管理团队基于相关规则及判罚标准对于此期间的违规行为做出处罚。下列处罚均已在赛事纪律管理团队认定违规事实后生效,现进行公示。望联盟生态内人员引以为戒!

*受禁赛处罚的人员,在禁赛期内不得以任何身份参与全球任何地区由腾讯、腾竞及Riot Games举办的职业及半职业比赛,直至禁赛期满。
*以上人员,将取消任何由官方发起的荣誉评选资格,历史荣誉最终解释权归官方所有。
英雄联盟职业赛事纪律管理团队
2024年2月29日(公告完)
此外,上述被禁赛选手中有三位曾效力过LPL战队:
上单选手田志鹏,ID:New,曾效力过RNG、OMG、TT等战队。被LDL官方处罚终身禁赛。
上单选手常啸,现ID:hultang,曾用ID mikuya(周淑怡女团时的艺名),曾效力效力LNG、JDG等战队。被LDL官方处罚禁赛12个月。
辅助选手杜帮荣,ID:kedaya,曾效力于LNG、WE等战队。被LPL处罚终身禁赛。
展开更多