手球新规详解:规则细化,并非所有的“球碰手”都是犯规
裁判圈
@CGO建业hyf中国足协近日宣布,将于2019年6月13日开始执行2019/2020版国际足球理事会足球竞赛规则,这也意味着自中超、中甲第13轮,中乙第15轮以及足协杯第6轮(1/4决赛)等赛事轮次起,“新规则”就将成为裁判员执行的标准。

本次规则变动幅度较大的无疑是关于手球犯规的判罚标准,在2018/2019版本中,手球的定义为“手球是指队员用手或手臂故意触球的行为”。裁判员在判罚球员是否手球犯规时,应考虑以下条件:
·手向球移动(而非球向手移动)
·对方球员与球之间的距离(意外来球)
·手的位置并不一定意味着犯规
由于手球的情况复杂多变,这样的判罚准则在一定程度上给予了裁判员较大的自由度,裁判员对于手球的判罚尺度也成为了手球判罚的因素之一,导致了很多关于手球的争议判罚的出现。
而在2019/2020版“新规”中,手球犯规的判罚标准得到了进一步的细化,基本覆盖了绝大多数手球的情形。在详细分析之前,小编在此先给大家辟谣,新规中没有任何一条关于手球的规则规定“只要球打到手就应判罚手球犯规”!以下为新规中手球犯规的判罚准则:(由于官方中文版还未发布,以下准则均为小编本人翻译,如有错误欢迎大家指出)
如有球员做出以下举动,将被判罚手球犯规:
·故意用手或手臂触球,包括手或手臂向球移动的动作
·手或手臂触球后获得了控球权(得到了对球的控制),之后:
·将球打进对方球门
·创造了进球得分机会
·(包括守门员)手或手臂触球后直接形成进球,即使是意外的球
通常情况下,如有球员做出以下举动,将被判罚手球犯规:
·当以下情况时手或手臂触球:
·手或手臂使其身体不自然地扩大
·手或手臂高于或超出了肩膀高度(球员主动踢球后球碰到了自己的手或手臂的情况除外)
即使球接触了距离很近的其他球员的手或手臂,上述手球犯规依然成立。
除上述犯规外,在以下情况中,如果球触到了球员的手或手臂,则通常将不被视为犯规:
·球直接来自于球员本人的头部或身体的折射
·球直接来自于距离很近的其他球员的头部、身体或脚的折射
·手球队员的手或手臂距离其身体很近,并且没有使其身体不自然地扩大
·球员倒地时,手或手臂位于身体及地面之间用于支撑,且手臂没有横向或纵向的展开
守门员在本方罚球区外也有与上述规则相同的手球限制。
如果守门员在本方罚球区内当不被允许手球时用手或手臂触球,将判给对方间接任意球,但没有纪律处罚。

(图) 截取自2019/2020足球竞赛规则原文
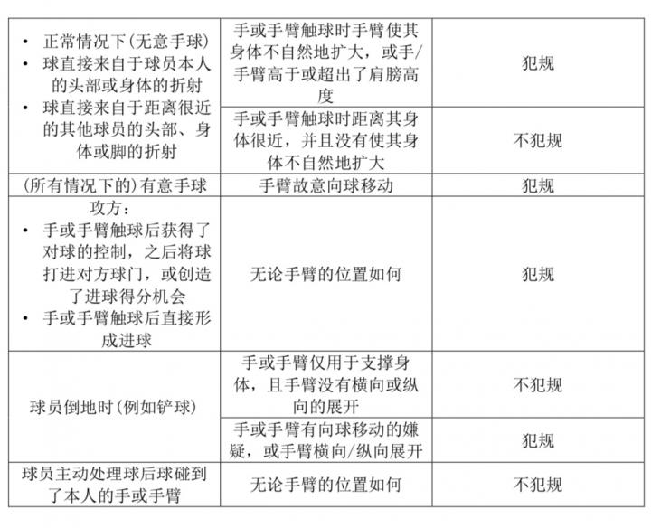
这样的手球判罚准则读起来可能还稍有些繁琐,经过归类整理可总结为以下几种情况:

1. 故意用手或手臂触球,包括手或手臂向球移动的动作——手球犯规

2. 手或手臂触球后获得了控球权(得到了对球的控制),之后将球打进对方球门,或创造了进球得分机会——手球犯规

3. 手或手臂触球后直接形成进球——手球犯规


4. 手或手臂使其身体不自然地扩大,或高于/超出了肩膀高度——手球犯规




5. 手球球员的手或手臂距离其身体很近,并且没有使其身体不自然地扩大——非犯规动作





6. 球员倒地时,手或手臂位于身体及地面之间:
·仅用于支撑身体,且手臂没有横向或纵向的展开——非犯规动作
·手或手臂有向球移动的嫌疑,或手臂横向/纵向展开——手球犯规



(Gif) 手臂仅用于支撑身体


(Gif) 手或手臂有向球移动的嫌疑,或手臂横向/纵向展开
7. 球直接来自于球员本人的头部或身体的折射:
·手或手臂触球时手臂使其身体不自然地扩大,或手/手臂高于或超出了肩膀高度——手球犯规
·手或手臂触球时距离其身体很近,并且没有使其身体不自然地扩大——非犯规动作

(Gif) 手或手臂触球时手臂使其身体不自然地扩大
8. 球直接来自于距离很近的其他球员的头部、身体或脚的折射:
·手或手臂触球时手臂使其身体不自然地扩大,或手/手臂高于或超出了肩膀高度——手球犯规
·手或手臂触球时距离其身体很近,并且没有使其身体不自然地扩大——非犯规动作




9. 球员主动踢球后球碰到了本人的手或手臂——无论是否扩大面积,均为非犯规动作



手球规则的细化,对于裁判在此方面执法尺度的统一以及争议判罚的减少无疑会起到积极作用。但与欧洲五大联赛等不同,中超、中甲、中乙以及足协杯作为自然年度的联赛和杯赛,在赛季中期直接引入本应下赛季才开始施行的新规,小编认为这个决策还是值得商榷的。不过既然决定已下,广大球员和球迷也只能尽快了解并适应最新的规则,新规中除了手球,其他部分也有些许改动,例如攻方球员不允许处于守方3人及以上组成的人墙的一米之内等,本懂球号也会在下篇进行详细分析,敬请大家持续关注!