新华社揭露中国青训假外教,中国足协教您辨别常见外籍教练证
随着中国足球改革的深入,抓青训、抓基础成为共识,也日益引起社会各界的重视。近日,新华社记者走访多地,对多家青训机构负责人、中方教练、外籍教练、地方足协和中国足协管理人员进行了访谈。
由于本土青少年教练的缺乏,包括社会青训、学校足球甚至俱乐部青训,都不得不从国外引进不少“洋教练”来解决这个问题。但在这个过程中,不少地方出现了“假洋教练”等问题。
如何规范引进国外优秀青训人才,更好地促进中国足球青训发展,成为当下必须解决的一个现实问题。

维克多(化名)是一名外国留学生,来中国半年后他就离开了学校,在河北一家半职业俱乐部踢球谋生。此外,他还做着一份教小孩子踢球的教练工作。尽管没有任何教练证书,维克多这份工作找得并不困难。
当问及是否知道执教需要资质时,维克多说:“我也知道这不对,但很多人都在这么做,看起来也就没有什么风险。教孩子踢球并不是一件坏事。”

“现在市场上外籍教练需求量很大。很多家长觉得中国足球不行,教练更不行。外教还能让小孩子接触外语,家长就愿意找外教。一些青训机构外教的课时费能够达到中方教练收费的两倍。”北京某青训俱乐部总经理坦言,在快速增长的需求下,这样不具备资质的教练并不少见。
“家长和学生很难分辨外教的水平,中间存在信息不对称。在这个过程中,受利益驱使就出现这种所谓的假洋教练。”该总经理表示。

重庆一名校园足球教练透露,足球市场火爆后,不少英语培训机构的外教也跳槽去做了足球培训。“甚至有一个在重庆卖小面的美国人艾文,平时和我们踢踢野球,也去做了一段时间青训。还有一篇《小面馆洋老板执教重庆首个外资足球学校》的报道发在网上。”该教练表示。
据了解,一名持有欧足联B级或A级教练证、有青训带队经验的外籍足球教练在中国的月薪大约在人民币18000元到40000元之间,加上手续、翻译、食宿等费用,总花费还会更高。

“而那些来自足球发达国家的人或多或少都会踢球,培训机构请一名会踢两脚的外国人来充门面的花费往往不到一万,有些兼职甚至三五千元就够了。”一名业内人士表示。
“相比起大城市,中小城市的假洋教练现象更加突出。2017年就曾经遇到过经纪人向我推荐,说是只要外国人的脸,办假证就行。”中部地区某县级市一名青训机构负责人说。

那么,外籍教练员证书的真假是否能识别?
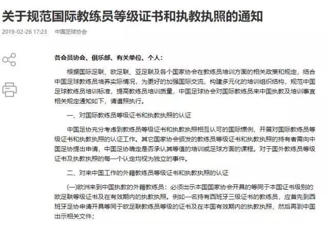
2月26日,中国足协在官网发布《关于规范国际教练员等级证书和执教执照的通知》,按照国际惯例,开展对国际教练员等级证书和执教执照的认证工作。

为方便中国足协各成员协会开展工作,中国足协技术部制作了《常见外籍教练员证书识别》,包含了对欧足联和亚足联体系下的各类常见教练员证书的识别(鉴于美洲及其他地区培训制度复杂且未成体系,中国足协将按照个案处理)。旨在帮助中国足球各方提高对外籍教练的辨识能力,进一步规范足球教练员市场。
一、标准欧足联教练员证书及执照





二、欧足联成员国教练员证书
(1)英足总


(2)西班牙足协



(3)德国足协



(4)法国足协


三、非足协官方教练员等级证书


四、标准亚足联教练员证书及执照


据中国足协官方统计,截至2019年5月,全国各类社会足球青训机构从2015年的1983家增加到6951家,四年间增长了4968家。2015年足改方案的颁布,极大地刺激了足球培训市场的增长。
无可避免,新兴的行业必然伴随着新的问题出现:社会青训俱乐部会存在假洋教练等现象。
如何解决这一问题,不止一家青训机构从行业发展层面表达了自己的忧虑。“如果大力整顿,很担心拉低好不容易发展起来的行情,然后一管就死。与其纠结于假教练等等问题,不如更多向家长和学生宣传什么是好的训练和教练。社会形成共识,自然就没有假教练的生存空间。”