专题 | “联赛中期零解散!”维稳之下的云南悲剧
贝克足球
欧洲金靴诗性依旧22战0胜8平14负,这是中乙南区俱乐部云南昆陆队2019赛季以来的战绩。惨淡八个积分、沉墮降级深渊的同时,是这家高原球会、云南职业足球独苗俱乐部不为人知的内部多重乱象:高层宫斗、假球悬疑、工资拖欠、奖金全无、主力蒙冤下放预备队、队员无故遭三停……
中国足球从来不缺少故事,就像循环往复的旧事里不断充插着新的的历史主角。


云南昆陆本赛季的历程要从2019年2月5日说起。半年前的今时,昔日的上海滩名宿、2005年开创了从上海国际转会上海申花历史先河的沪上偶像——成亮,在昆明接过了昆陆队的教鞭,前申花队长正式成为了七彩云南2019赛季的职业足球舵手。
伴随着成指导而来到昆陆队的,还有张硕科、欧力、唐启润、冯昊天、王昊智、樊群霄、董广翔、赵哲等强援。彼时的云南队一派雄心勃勃之像,整个云南足球社会对于这支崭新的球会也抱有巨大的期待。
然而危机与乱象,其实从一开始的转会引援就已在昆陆俱乐部内部埋下。

引援狂潮中,大部分为新帅成亮的爱将
赛季初,由于引援权力被初来乍到的成亮指导牢牢把持、且多人次新援皆由其点名而募,以及成指导的助理教练王指导也与俱乐部管理层因为一些或公或私的琐事而不快,这些都使得俱乐部副总经理杨杰和成亮教练组之间产生了不睦。
并且,随着赛季进程的深入,教练组与俱乐部高层之间的矛盾不断的扩大化、于队内公开化,这些都严重折损了球队的凝聚力与战斗力。
同时,由于投资人刘自金的一系列资金投入计划的变动,昆陆队在赛季开始不久后就陷入了欠薪的状态,球队在5、6两个月份连续处于零薪参赛的困苦境地,甚至连征战客场的差旅机票等开销,也要由球员自掏腰包承担。
直到现在,很多队员的交通报销俱乐部依然未能予以完成,这些情况都是根本不为外界(球迷、媒体、中国足协、云南足协、云南政府相关部门)所知的,许多球员都是在咬牙坚挺着参加比赛、沉默着维持着职业状态。

昆陆队某球员向管理人员索要医疗费报销、拖欠工资,遭到搪塞
开季以来,除了足协杯战线由于对手实力有限而取得两连胜(5比0重庆庆源、4比2湖南湘涛)之外,昆陆队在中乙联赛中难求一胜。
最终,2019年4月18日,踌躇满志的成亮在联赛3平2负、且无力承受总经理杨杰内部高压争斗的背景下,黯然下课,匆忙结束了自己短暂的云南之旅。

事情发展到当时的阶段,随着成指导的离去,俱乐部队内一个新的问题也随之浮出水面:赛季初跟随成导来到云南队的一批队员们,此时成为了以杨杰为首的管理层人员的“眼中钉”,可谓欲除之而后快。
与此同时,由于工资奖金的一再拖欠,“假球”、“问题球”这个在中国足坛只要发生欠薪就几乎一定会出现的暗黑现象,也在云南昆陆身上或明或暗地显现。

昆陆队多轮比赛的场面不正常、比分不合理、结果不如意,让云南球迷失望之余,也引起了投资人刘自金和总经理杨杰的警觉,于是在中乙第8轮昆陆队0比2不敌浙江毅腾的比赛后,一场煞有其事的名为“打击假赌黑”、实为排除异己(肃清成亮旧部)的整风运动,正式在俱乐部展开。
5月4日,云南昆陆做客浙江,最终以一个极不正常的怪异场面输给了毅腾。比赛结束四天后,昆陆俱乐部紧急做出“处罚决定”:对赵哲、汤传顺和樊群霄三名球员以“不认真贯彻教练意图”、“消极比赛”为由,每人罚金10万,并实施三停。

5月8日,昆陆俱乐部就毅腾一役公开处罚三名队员
处罚结果推出后,自觉蒙冤、根本没有参与同毅腾队或外围庄家“假球”事宜的三名队员,于5月8日主动向俱乐部所在辖区的执法部门——昆明市西山区海口镇派出所报了案,并请求执法人员进驻云南昆陆足球俱乐部,调查球队对自己的不公平处罚。
最终经过派出所同志于俱乐部内部的详细调查之后,认定昆陆俱乐部官方无法就处罚文件中“消极比赛”等模糊不清、含混不明的定罪措辞,给予确凿证据说明。因而表示:三名受罚队员不用执行该处罚决定,同时可向足球职能部门——即云南省足协或中国足协提出正式的仲裁申诉(因为非刑事案件,派出所很难为此立案)。
昆明民警对俱乐部与三名队员的纠纷进行了实地调查
然而在派出所民警离开俱乐部后不久,昆陆管理人员当晚便对三名队员进行了强行驱离,三停处罚在事实上得到了执行。

受罚队员在民警离开后,遭到了俱乐部的强制驱离

据贝克了解,在5月8日被迫搬离出俱乐部之后,三名因为与成亮有交集就含冤受到俱乐部严罚的队员,始终没有停止过同总经理杨杰和投资人刘自金的沟通,希望可以洗刷假球冤屈、恢复个人名誉,并早日归队参赛。
在之后5月29日和6月19日的两次交谈中,投资人当面明确点明了很清楚三人并未参与踢假球的事实,并承认俱乐部官方之所以要进行处罚,唯一的原因就是因为他们是“成亮的人”……
贝克独家视频:三位受罚队员与俱乐部领导杨杰、刘自金的对话。俱乐部领导当面点明:“你们是清白的,但你们是成亮的人……”
甚至在5月15日中乙第10轮客场对阵深圳鹏城的比赛中,受罚队员樊群霄还入选了云南昆陆的18人大名单,这已经表明了俱乐部肯定其处罚决定中“消极比赛”等罪名之不成立。
但是,俱乐部却始终要求三人必须撰写一份“归队申请书”表明自己的认错态度,才可以在公开的层面接受归队。
这显然是樊群霄等三名队员绝对无法应允的,这等于是变相承认了自己所谓“消极比赛”的不实指控,且间接帮助俱乐部就此前污化三人的行为进行洗白。
之后,汤传顺由于和俱乐部私下达成协议,得以回到队中。但樊群霄和赵哲,由于拒绝俱乐部对自己的一系列污名化指控和侮辱性处罚,因而不论是要求归队还是寻求开具自由身证明,都遭到了昆陆领导层的无视。

汤传顺因接受俱乐部处罚,而允许归队
谈判局面陷入僵持的同时,这两人的所有薪资、险金、报销等待遇,全部收到冻结。并且,除此两名队员之外,俱乐部对队内的其他“成亮旧部”的清剿行动,仍在进行中。

前文提到,昆陆俱乐部本赛季以来一直断断续续、陷在严重的欠薪泥潭里,而俱乐部始终揪心的并非如何筹钱快速将工资补放,而是①:不断地打听足协今夏的联赛中期还是否会要求各俱乐部递交工资确认表;②:如何处理掉那些“成亮旧部球员”。
夏窗临近,中国足协正式要求各级职业俱乐部递交队内球员、教练员、工作人员的工资确认表与银行流水单,这才让昆陆管理层一下子慌了神。
7月19日,也就是足协要求递表的前一天,昆陆俱乐部迫于无奈,紧急给全队队员补发了上半年的工资,并完成了工资表的签署。

但是这其中并不包括受到“处罚”的赵哲和樊群霄二名队员。从4月份开始,二人就没有收到俱乐部一分钱的工资和奖金,同时俱乐部也没有为两人缴纳分毫的五险一金,包括机票差旅的报销亦是一拖再拖。
近一个月前的7月15日,两人就向昆陆俱乐部发送过律师函,但是没有得到任何的回应。俱乐部这样的躲避,也让两人在蹉跎时光中,荒废了二次转会期的宝贵时光,如今将面临下半年无球可踢的境地。
然而最为让人瞠目结舌的,是俱乐部在上个月20日如硬着头皮完成任务一般的补发工资、向足协递交工资确认表之后,竟然于次日一股脑地将董广翔、刘天宇、高振哲、王昊智、张禹、欧力、杨棕、唐启润共计八名队员,全部下放到预备队中!另,包括此前的赵哲和樊群霄,也一同逐至预备队。

昆陆俱乐部一夜之间下放半个队的主力球员,多为成亮部下
根据贝克的了解,该预备队是7月21日当天昆陆俱乐部为了下放以上十名队员而紧急成立的,赛季初俱乐部根本没有储备所谓的预备队。
这可谓昆陆领导层“逐出成亮旧部”的计划中,最后、也是动静最大、最为彻底的动作。其目的,就是想让这些昔日成亮带来的球员,在预备队中仅接收昆明市最低工资标准,而俱乐部不必再履行合同中的工资数额。
一个颇为讽刺的事实是,昆陆官方的处罚文件中声明这些球员“体能和比赛状态没能达到要求”,但这其中很多人却是昆陆队此前妥妥的主力球员……
被逐出一线队唯一的理由,还是因为他们是“成亮的人”。不论是蒙冤被指踢假球的樊群霄、赵哲,还是在为了应付中国足协工资检查而补发薪酬后就被火速下放预备队的数名队员,皆是循此原罪。

日前樊群霄、赵哲和前成亮教练组成员王楠,已经正式向中国足协仲裁委员会与中乙联赛部,递交了仲裁申请。要求中国足协按照三人各自与昆陆俱乐部签订的劳动合约中的细则,以及《劳动法》相关条例,对球员所遭受的俱乐部一系列违法违规操作(欠薪、欠奖金、未缴险金、因公差旅和医疗不予报销、无端指控有辱个人名誉、剥夺劳动权力、涉嫌违法解约等),作出判定和裁决。
据了解,中国足协相关部门正在就此案进行审理中,暂时没有对三人作出官方的公开或私下的回应。根据了解,仅对于樊群霄和赵哲本人,云南昆陆俱乐部日前共计拖欠全年工资等合同内双方认可的劳动报酬、险金缴纳与公费报销。这些详细明细,中国足协仲裁部门均已收悉。
依据《刑法》定义的劳动报酬罪,针对恶意转移财产或者有能力支付而拒不支付的单位,劳动者在收集必要证据后可以尝试向公安机关或相关行业仲裁部门报案。
而云南昆陆足球俱乐部的投资人刘自金,依托镇雄昕盛房地产开发经营有限责任公司,且从此前为了完成足协要求的工资确认表提交而临时筹措资金得以看出,俱乐部并非属于资不抵债、囊中羞涩,而涉嫌绝对的恶意欠薪。

自2018年赛季结束后,中国职业足球俱乐部的欠薪、转让、老板跑路等新闻比近年来任何一个赛季都要频繁曝出。究其核心原因,恐怕还是俱乐部投资人的资金链出现了问题。而这背后,自然脱离不开中国经济的大环境变化。
2018年始,以往引领风气之先的互联网行业进入了平缓期,BAT巨头停止校招,准独角兽开始减员,资本扎堆头部企业,汽车消费也28年首次迎来负增长。
在资金面,受全球资本市场的波动,以及国内金融行业去杠杆、防风险的各项政策推动,VC/PE机构“钱荒”加剧,再也没有出现像“共享经济”“区块链”这样的“风口”。

足协新政也一定程度上抑制了资本的活力
覆巢之下无完卵,2018年体育产业市场形势也发生转变。以创投市场而言,过去4年体育产业的融资数量,从2015年-2017年分别是217起、242起、180起,在2018年这个数字变为148起.
虽然体育产业融资并未出现较为明显的断崖式下降,但对比创投市场上的项目,职业足球俱乐部往往需要更大体量的钱来撬动。
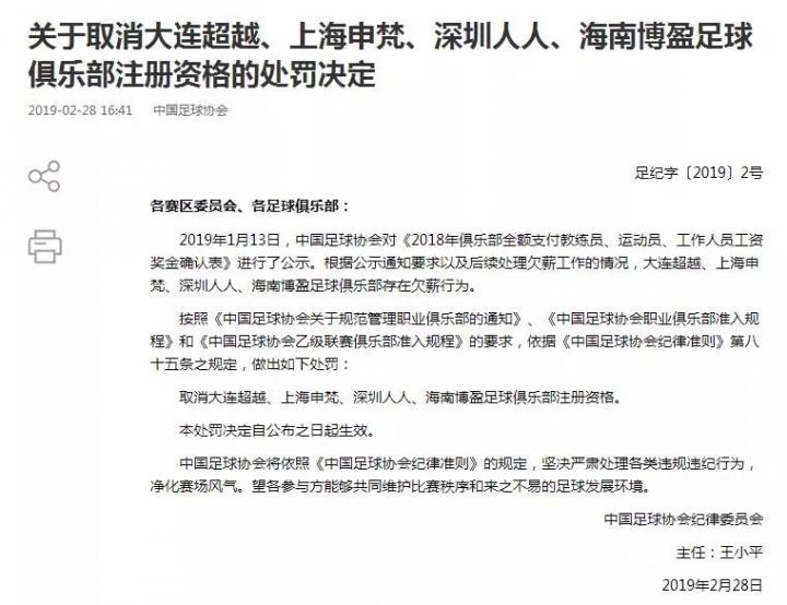
相比中超背后资金尚属雄厚的特大型企业,经济形势严峻对二级、三级职业足球俱乐部的影响必然冲击颇巨。球员欠薪的情况在去年的经济形势下变得更为多见。但在2019年1月12日中国足协发布的《2018年俱乐部全额支付教练员、运动员、工作人员工资奖金确认表》中,竟然只有大连超越、深圳人人、上海申梵、海南博盈4家俱乐部未提交工资奖金确认表。根据规定,它们2019赛季无法准入。

对于资金问题,足协绝不手软
“拖欠毕竟不是不给,如果不签字的话球队都没有了。中国过去解散了的足球队,从来没有球员能去要到过工资。”曾有内部人员对外如是表示。
这也在一定程度上解释了,2018年底负面新闻层出的中国足坛为何只有4家俱乐部未提交工资奖金确认表。
而在2019赛季中期的当下,面对媒体不断爆出的各个俱乐部欠薪欠税的新闻,中国足协竟然至今没有公示今年上半年的中超中甲中乙俱乐部的工资流水,这个中缘由不言自明。
考虑到联赛下半程的运行秩序、社会影响、中乙联赛形象、职业足球招商引资吸引力等因素,今年中期竟无一球队遭遇解散……
从球员层面来说,面对足协或俱乐部,身为弱势群体的他们通常希望通过向媒体曝光来给俱乐部施加压力,讨还薪水。贝克足球也曾独家报道过广州富力与海南FC的关联、欠薪事件,并成功帮助海南队员追讨回超过200万的工资。
但很多时候,除了球员不得不签字以等待工资的处境之外,包括川足、辽足的欠薪欠税情况,和往年相比还有一个不同:对俱乐部而言,缓发工资的一个主要原因还涉及到新的个税政策的调整和施行,因此欲再观望一番。
在中国,球员的工资并不低:根据2018年全国规模以上企业就业人员年平均工资为68380元,比上年增长11.0%——而文化、体育和娱乐业位列所有行业中的第四位,平均工资有92624元。

图片来自“体育圈人”
而按照个税政策,很容易就达到最高等级的税率45%。且俱乐部与球员所签合同多为税后收入,即:假如球员的合同工资是1000万元,那么俱乐部需要付出的金额则将近1500万。新个税虽然45%税率不变,但其他的配套政策的调整,使得具体的缴纳各方还在试水中。
当下企业面临的经营压力在足球俱乐部上同样体现了出来。中小投资人所扶持的俱乐部此时都不得不掂量下自身的经济实力。
投资足球的大环境从2018年下半年起内外都发生了很多变化。对于中国大多数职业足球队来说,以前注重的投入足球的广告效应正在变得有限,尤其是在未来球队名字要去企业化和中性化的背景下。

根据贝克的了解,本次联赛中期阶段中国足协要求的递交工资确认表,樊群霄、赵哲和董广翔三名队员均未在云南昆陆的官方信函上签字画押,但依据足协此番“不公示”的怪异现象,云南昆陆足球俱乐部基本确定是“过关”了。
那么问题便出现:足协是如何让昆陆队不完整的签字名单过关的呢?也许是曾经足坛就被爆出过的代签风云(这会涉及严重的刑事后果),也许是昆陆俱乐部依然认为所谓“三停”处罚是合理得当的,因而不需要向樊、赵、董三人补发工资……
早在半年多前的赛季初,1月18日云南昆陆就去到过足协处理队中其中一名队员的欠薪申诉事件,当时作为中乙俱乐部的替补俱乐部接受足协审核。这名队员当时根据合同中的条款——如果能够上中乙的话,将给队员们发放工资额度的20%作为奖金,要求俱乐部立即支付这20%的奖金。
当时,总经理杨杰和领队专程飞到北京处理此事,为了能够顺利通过中乙准入,俱乐部先预支了一万多元的奖金让这名队员撤诉。本来昆陆俱乐部计划是得到足协正式通知进入中乙后再发放冲乙奖金。
最终,俱乐部如愿升入中乙,但这半年来的暗流涌动、坎坷波澜,实在让人难以预料。以樊群霄、赵哲、欧力等被下放预备队且个人利益和名誉形象的队员,成为了职业俱乐部一系列「不职业」作为的受害者。
甚至更让人不寒而栗的,是本次联赛中期足协行维稳之欲而选择不向外界公示各俱乐部工资流水表,这隐匿了多少“有问题”的俱乐部呢?又伤害了多少为了生计而奔跑拼搏的球员呢?
云南昆陆的悲剧,恐怕难言孤例。