在中国,怎样才能成为执法世界杯的裁判?
birdflying @懂球帝
“五秒钟,你走过了通往球场的台阶。然后,你就会孤身一人,置身于千千万万人中间。”这是著名裁判科里纳在他的自传中的一句话。有很多足球裁判,都梦想着能站到世界杯的舞台上。然而,如果把执法世界杯看成终极目标的话,裁判的成功之路是漫长的,其中有夹杂了大量的偶然性因素。可以说,大多数裁判还没来得及看到曙光,就身着黑色的裁判服被黑暗所吞噬,好像从来没有出现过。

(图)光头裁判科里纳和他的自传
【中国裁判管理体系划分】
足球裁判的晋升之路,艰辛而漫长。在中国足协的裁判管理体系中,由低到高,一共分为三级、二级、一级、国家级、国际级五个级别。如果一个热爱足球的年轻人,希望成为一名足球裁判,可以联系当地的足球协会,经过足球规则培训,通过理论和体能测试,即可注册成为三级裁判员。
需要说明的是,虽然从理论上来说,裁判工作可以从任何年龄开始,但是部分地方足协对三级裁判的报名有一定的年龄限制,比如25周岁以下。如果年龄偏大,一方面裁判工作会受到家庭工作等因素的影响,另一方面也缺少向上发展的空间。因此,大多数人都是在大学里20岁左右开始裁判生涯的。
在注册成为三级裁判之后,会收到地方足协的委派,参加当地的青少年比赛或者业余比赛,比赛场次的多少不仅取决于自己的水平,还与地方足球发展程度有关。在足球重点城市,每年都会有几千场比赛,而一些足球欠发达地区,比赛数量则相对较少。三级裁判在这些比赛中更多地出任助理裁判或者第四官员,在比赛中积累经验,学习执法的技巧。在积累了一定场次比赛经历之后,地方足协会举办二级裁判员培训班或者晋级考试,通过的可以获得二级裁判证书。
值得一提的是,在中国的特殊体制下,不仅仅地方足协才有权力发放二级三级裁判证书。部分行政级别较高的高校(例如985院校)也具有二级三级裁判的审批权,甚至国家体育总局直属的北京体育大学具有一级和国家级裁判的审批权。但是,在某些时候,这和执法能力并不一定划等号,你懂的。
二级裁判在地方足协的比赛中可以担任主裁判和助理裁判,积累到达一定的场次,就可以参加地方足协举办的一级裁判员培训班和晋级考试了。一级裁判员的审批权属于省(自治区、直辖市)体育局。一级二级裁判是地方足协主办的业余比赛和青少年比赛的裁判主体,人数上也远远高于其它级别。近几年,一级裁判也可能被中国足协直接选派,参与全国性青少年赛事(U系列)的执法工作。
从一级晋升国家级裁判,是大多数裁判迈不过去的一道坎。国家级裁判由中国足协直接审批,每年的冬春季节举办国家级裁判员培训班。培训班学员由地方足协推荐,在提名推荐的过程中,不仅名额十分有限,对被推荐人的年龄、身体素质、执法经历、外语水平也有一定的要求,因此能够被推荐参加的裁判员都是各地方的佼佼者。
通过培训班考试的学员,可以获批国家级裁判员称号,一方面作为地方足协的主力裁判,另一方面也获得了全国比赛的执法资格。而那些一直无法晋升国家级的裁判,则只能继续在地方足协的比赛中担任裁判工作。

(图)国家级、一级、二级、三级裁判胸徽
【国家级和国际级的区别】
国家级是中国足协能够批准的最高级别,但这并不是说国家级裁判就能够执法中超了。国家级裁判首先被选派执法全国U系列(U15、U17、U19)等青少年赛事,并在比赛中获得裁判长的打分。表现优秀者才可以获得乙级联赛的执法提名。在这时,他也要做出一个比较重要的选择:在主裁和助理裁判之间二选一,也就是说是“吹哨”还是“打旗”。
这是因为在高水平的职业比赛中,主裁和助理裁判的工作性质有着明显的区分,主裁以识别犯规控制比赛为主,而助理裁判以看越位为主。让裁判员在二者之间选其一,也是为了“术业有专攻”,在比赛中更准确的做出判罚。从此,选择主裁的人只能被选派为主裁和第四官员,而选择助理裁判的,也就只能一直“打旗”了。
从中乙到中甲到中超,选拔晋级的过程基本类似,只不过难度也越来越大。近年来实行的“末位淘汰”制度,也使得某些晋级高级别比赛的裁判重新降入低级别。在职业比赛中,每场比赛会有一位裁判监督,负责为执法本场比赛的裁判进行打分。中国足协根据整个赛季的评分,决定裁判的升降级。当然,这些评分并不会被公开,这也是国际惯例。
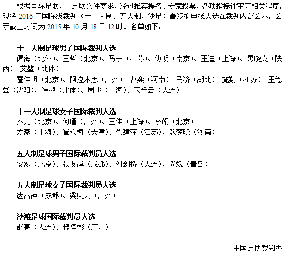
比国家级更高的是国际级,审批权属国际足联(FIFA)。中国足协在每年的9-10月,向FIFA提名下一年度的国际级裁判员。在10月中旬的提名中,中国足协一共提名7名男子主裁、9名男子助理裁判、4名女子主裁、4名女子助理裁判、4名男子五人制裁判、2名女子五人制裁判、2名男子沙滩足球裁判,成为2016年的国际裁判。一般来说,FIFA通常都会同意会员协会的提名。

(图)中国足协2016年国际级裁判员提名
【执法世界杯没那么容易】
然而,并不是成为国际级裁判,就可以去执法世界杯了。国际裁判要接受亚足联(AFC)严格的招募考察。AFC刚刚修订的招募规则规定,被考察对象要参加一个预备班,接受理论、视频、英语听说写、体能等基本项目的考核,全部通过的才有资格进入下一步的考核。
接下来,申报两场国内顶级比赛进行实战考察,AFC会派出招募官对执法比赛的能力进行打分,两场比赛的得分均高于8.5分(满分10分),才能够成为AFC候补裁判,接受进一步为期2年的培训。在2年中如果表现合格,才能够真正进入AFC裁判序列,获得执法亚洲比赛的资格。而只有在亚洲比赛中执法表现优异,才有可能获得执法世界杯的资格,而这,则是看起来更加遥远的目标了。

(图)国际级裁判员胸徽(从左至右:主裁判、助理裁判、五人制足球裁判、沙滩足球裁判)
所以,能够执法世界杯,是一件特别困难的事情。在中国,执法过FIFA世界杯的裁判也是屈指可数。不完全统计,参加过世界杯执法的中国裁判也只有以下几位:陆俊(2002年韩日世界杯)、穆宇欣(2010年南非世界杯)、牛惠君(2007年女足世界杯)、张玲玲(2011年女足世界杯)、秦亮/崔永梅/方燕(2015年女足世界杯)、李志中(1996年、2008年五人制世界杯)、张友泽(2012年五人制世界杯)、耿志伟(2007年、2009年、2011年沙滩足球世界杯)、邵亮(2015年沙滩足球世界杯)。