“我是中乙球队,我想好好活着。”

在某种程度上来说,疫情的到来,反而给了中国足球一定的喘息机会。
中甲、中乙多家球队支撑不下去,甚至连中超的天津天海都被曝存在一定生存艰难的危险性。按照原计划,中国足球各级职业联赛已经陆续开始,而如今,连哪家球队能够继续留在职业联赛还都存在一个问号。

小球队如何生存的问题,再次成为业内关注的焦点。这个话题,我们通过对一家中乙职业俱乐部投资人的采访来展开,这支球队的情况或许在一定程度上能够代表一些游历于中乙联赛球队的生存现状。
去年,2019赛季中乙联赛开始前,一家俱乐部的公告引起了一定的关注,内蒙古草上飞宣布将以众筹的方式向全社会募集100万元,用来支付新赛季的联赛保证金。

当然,最终这支球队交齐了保证金,也顺利的完成了当赛季比赛。赛季末,诸多俱乐部传出欠薪甚至即将解散的传闻时,这家俱乐部在足协要求的期限内完成了工资确认表的上交,并且不存在额外的其他问题。
眼看着内蒙古草上飞参加2020赛季中乙联赛并不成问题,俱乐部的投资人姚志强却有些苦恼。当他打开手机,看了一眼往年的一个中乙投资人聊天群,发现这里面还留在足球圈的,似乎只剩自己了。
“继续投资中国足球的意义在哪?小球队发展的道路到底在何方?我这个中乙球队希望能健康的活下去。”

5年对于一家足球俱乐部来说,时间真的算不上长,但在中乙这个圈内,5年已经能算作元老了。姚志强感慨的同时,还做了另一件事,给中国足协写了一份建议书。
“我想为那些仍然在坚持、仍然在参与、还希望继续参与下去的球队,一起发出一点心声。”

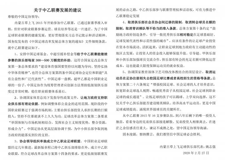
姚志强向中国足协提出建议的书面全文
关于这份建议书,以及中乙联赛的相关情况,我们与内蒙古草上飞的投资人姚志强进行了聊天,为了更好的让大家阅读并理解,这次对话以问答实录的方式呈现。
—————— 采 访 正 文 ——————
西北望看台:2019赛季开始前,内蒙古草上飞发起众筹的事情是什么情况?
姚志强:19赛季开赛前,我们球队一直在进行正常冬训,冬训地点就在北方的本地。直到快开赛了,2月16日那天,中国足协的工作人员在工作群里口头通知要提高保证金,然后就没说什么了,到了2月22日晚上,工作人员在群里下发了正式文件,要求2月底之前完成增加100万的保证金工作,只给了7天的时间。
西北望看台:中乙联赛之前保证金是多少?
姚志强:原来是50万,增加了100万之后,现在就是150万了。
西北望看台:我记得当时网上很多声音说,职业俱乐部这些钱都拿不出来,投资人没钱?
姚志强:是,有人说,连100万都拿不出来,那还踢什么职业足球?我们从15年参加的比赛,从我个人来讲,已经投入了几千万,关键是当时俱乐部账户上确实没那么多现金。
第二就是时间过于紧张,从来没有过让我们任何的做好这方面的准备,是不是大家都感觉每个俱乐部有无数钱,让你拿就应该能拿的出来?我觉得这个事本身对这些职业俱乐部还是不够了解,另外,中国足协和大家的也沟通不够。

西北望看台:据您了解当时有没有其他俱乐部在保证金的这件事上也有捉襟见肘的情况?
姚志强:其实19赛季初退出的中乙俱乐部就好几支,好像也有5、6支吧,即使这样,从我了解应该也不下五支俱乐部对保证金是很困难的。尤其这个保证金只是我们向上缴纳,还不能使用,150万就在那放着。
然后是我的理解,去年就俱乐部经济不好的情况下,我想应该把50万保证金退回来让俱乐部用于运营,想想当时为什么还要收这个钱啊?不仅不退,还继续从大家口袋里多拿100万,当时不是我一家一下子拿不出这个钱,只不过我把这个事情公开了,别家俱乐部没公开。
西北望看台:那当时俱乐部众筹的情况怎么样?
姚志强:15年的时候,球队还能跨地区转让,我们为了球队不被别人买走,就发起过众筹。去年真的也是没有好办法,也是为了展示我们自己搞足球的决心,就发起了第二次众筹。从发起众筹到截止,我们只有5天时间,从25日发起,5天时间大概有600多名球迷参与,后来我们进行过公示,筹集了不到20万块钱。
西北望看台:那剩下80万块钱就是自己去想办法解决的?
姚志强:因为当时马上要开赛了,我们肯定还是有点参赛备战基金的,这样加起来有50万,还有是我找好朋友,借的长期无偿的50万,在3月1日把这个保证金给缴纳齐了。
西北望看台:当时这件事对俱乐部影响大吗?
姚志强:当然影响很大,第一是对士气影响很大,球队能不能参加比赛?球员很担心。第二正好是引援要结束的时间,很多对我们来说好一点的球员怕俱乐部解散,有两三个原本谈好的球员,结果没弄成。
这是当时短期的影响,其实更大的影响就是对我们这个团队坚持职业联赛的这个信念有很大影响,我们始终就是扎根内蒙古本地,想做一个草原上随风飘扬的随风小草,但是经过瞬息万变的政策,感觉俱乐部就像水上的浮萍一点都不稳定,大家都感觉这种小俱乐部从方方面面都得不到尊重,不知道哪天对外界因素就打乱了我们自己坚持的计划,所以说影响还是很大,不然我也不会给中国足协去提建议。

西北望看台:刚才您说到外界因素,那在您印象里还有没有类似的情况?
姚志强: 比如说青训梯队,这每一年都要做青训梯队,但是每年的政策变的,另外这种保证金、青训,然后还有准入政策,很多时候的这些这个参赛政策都不是很连贯。
西北望看台:现在大家都知道,每年都或多或少有球队退出,到今年多支陆续退出,这件事影响其实还是挺大的,您大概了解过这些球队退出的原因吗?您和这些投资人有过沟通吗?
姚志强:我和这些投资人没有太多的沟通,但是我们都是管理一支球队,我还是能了解一些。整体上来说,肯定还是常年的巨额投入,让俱乐部的资金难以为继,这是主要因素,再加上这两年行业不景气,给这些投资人原来产业的回报越来越低,俱乐部资金跟不上,可能还有当地政府对球队的扶持不够,可有可无的感觉,影响投资人的决心,这些因素或多或少的凑在一起,可能球队就坚持不下去了。
西北望看台:其实投资足球本身是一件花钱的事,大家都知道,既然都知道是花钱的项目,诸多的投资人为什么还愿意投进来,您站在一个投资人的角度怎么看待这个事?
姚志强:首先我觉得至少这些中小俱乐部的投资人具有足球的情怀,大家还是喜爱足球这个运动,愿意投入到足球产业中,第二近几年足球得到了大范围的推广,一些地方政府也在引导着大家,让足球项目搞得有所突破,另外还可能有些地方还会让企业在其他领域有所回报,这样就是很多投资人、新俱乐部都陆续进入这个中乙圈。
西北望看台:那您当时在决心做这个球队的时候有没有想到过资金状况,就比如说有一天资金不够投了、遇到困难了,或者投入超支了等情况?
姚志强:首先就我自己在这个球队经历的业余足球就有二十几年的历史了,我们是一支完全的草根球队,一步步到市冠军、赛区冠军、到全国赛上一步步走过来,一步步往上走,往这个足球项目的更高一层去努力,这是我们这个队的背景。
当初踢职业联赛,也是得到我们当地政府的政策红利,还是很支持,领导对足球非常重视,而且我们的成绩也可以晋级,那么才造就了我们的球队能够成为一支职业球队,再加上我们本身也有一定的群众基础,于是我在这个自己对足球项目的喜爱上就义无反顾的进来了,确实当时没有考虑过任何的回报,也没有想过说是资金会特别的困难,是一步步走,走到那步了,就成了现在的我们。

西北望看台:后来在俱乐部运营上有没有考虑过更进一步?因为我们可以看到国外的许多小俱乐部他的一些生存方式,比如他会想办法会在缩减开支的情况下,增加一些收入。比如兜售周边商品,兜售青年球员等,俱乐部这边有没有?或者是您在这之前有没有说相对来说比较系统的想法?
姚志强:随着我们职业联赛的运营经验的提升,我们在这方面始终很努力,我们尽可能树立更多俱乐部的正面的形象。第二就是更尊重球迷的诉求,我们从15年就不间断的连续举办5年球迷联赛,我们的球迷联赛都在500人以上的规模。

但即使这样,我们在运营中还是能感受到中国足球文化或者我们本地区域的足球文化底蕴不足。15年职业元年,我们最多有过3万多现场观众,即使这样,19赛季我们球迷上座率还都是在1000人左右。
这种票务、衍生品啊球迷还是不认可这种市场行为,我也觉得中国足球是需要步步为营、久久为根吧,真的需要去解决,并不单纯是俱乐部这种运营的能力。我们也做过很多尝试,但在这方面想得到收入吧,会有一点点,但是连一场比赛的大巴费都够不了,实在是微不足道。
西北望看台:很多俱乐部是不是都在基本的球迷运营上,包括票务、球迷周边这些基本上是拿不到费用的,几乎可以说是忽略不计?
姚志强:很少吧,我觉得90%的球队是这样的。像陕西、四川有些球队在这方面做得很好,但是中乙俱乐部都是三四线城市,90%俱乐部在这方面收入都很少。

西北望看台:那场地、安保等费用和门票费用是不是不相上下?还是说政府这边会对安保费用进行减免?
姚志强:我们这个就是政府红利,作为内蒙古改革试点地区,我们这些年职业联赛的场地还有安保费用都是政府给予扶持,帮助解决。我有一个数据,就是业余队踢足协杯的时候,3万观众的时候,我们的安保费用一场交了33万4千块钱。想一下,可能其他的球队,这方面也是个天大的经济困难。
西北望看台:这个安保费用,算一下可以和门票收入持平吗?
姚志强:不够!咱先不说是不是全场人都是买票进场的,我们是小城市,你就一张票卖10块钱,3万人全买了,30万还不够安保费用。小俱乐部,一场安保费现在大概在2万多、3万块,1000观众,你算算安保费用能不能持平?其实90%的球队票房收入很低的。
西北望看台:广告招商方面呢?
姚志强:因为我们俱乐部现在整体预算低,我的招商和其他队相比性价比算高的,我们每年有100多万,但是我这个比例和大多数职业俱乐部没法参考,更多的其他兄弟俱乐部主要是靠投资人还有母公司集团的输血。
西北望看台:我们可以看到很多球队胸前广告主赞助商,都是投资人自己公司集团的产业,是不是可以说他们这个钱对于他们来说占得比例不高,所以他们宁愿把这个广告位留给自己?
姚志强:不全是,主要是社会参与到这个职业足球热度不够,并不是要自己留给自己,无论是现在还在做的冠名权啊还是球衣广告,我们现在整体看上去共同参与度是远远不够的,主要资金还都是靠投资人。
西北望看台:刚刚您说到冠名了,中国足协不是说在这两年要实行中性名,您怎么看待这件事,对于中小俱乐部有影响吗?
姚志强:我们去年被中国足协核准了,作为一个中性名字审过了,但是我的困扰就是,中性名没有规范,大家也不知道什么是中性名字。
第二就是在这种投入和产出的情况下,对于中小俱乐部来说取消企业冠名有些操之过急,原本大多数俱乐部本身都是不找冠名的,都是自己投资人公司的名字,拿到冠名球队的也是凤毛麟角,但是这笔资金很可能就是一些中小俱乐部的一大笔收入。我觉得中性名是趋势所在,但是现阶段有些过急,不过我们的球队已经是中性名了。
西北望看台:目前您的球队,球员的工资奖金包括差旅部分能够占这一年总投入的多少?
姚志强:我们球队主要和几个大中超俱乐部合作租借球员,这些球员的薪资多是原俱乐部承担,我负责给他在这边提供参赛平台和培养一个机会。像19年我们10个队员在人家那边总体的工资在300万左右,但不是全都由我出。剩余的将近500万来算,工资费用占一半,运营费用占一半,工资费用就接近于50%多一点,我们肯定是全国俱乐部比例最低的了,当然,如果外租球员的工资也是我付的话,其实工资费用也要占到总投入70%到80%。
西北望看台:刚才差旅部分您是算在运营部分还是算在工资奖金?
姚志强:都是算在公司其他运营,不算薪资,大约主场和客场各100多万,坐经济舱,住普通商务酒店,每一个客场应该是在6万到8万不等,极个别会突破10万。
西北望看台:除了工资、奖金、差旅部分之外那这个球队最大的支出还有哪些?
姚志强:我们基本没有其他了,就青训,有教练团队,有梯队队员参赛,一年有几十万,另外场租安保方面都是政府支持。
西北望看台:有些成本是花在青训梯队上的,那也有很多人说做好青训,去卖这些小球员,不也是一个盈利方式吗,作为一个投资人怎么看待这件事?
姚志强:第一就是青训缺乏这种明确的中国足协层面的和地方政府层面的支持,没有一个稳定的政策的支持,小俱乐部搞这种青训是做不到盈利的,第二这个青训的政策壁垒,让小俱乐部从头到尾培养出一个好球员难,很难赚钱。
西北望看台:需要一个稳定的政策支持,您是指什么?哪些不够稳定?
姚志强:我们青训也需要和校园合作,需要场地也需要参赛,这些都做很大开支,完全是投入,这些和校园的合作,球员的注册需要结合的政策,组建团队训练、场地参赛也应该在政府层面有一些支持,才能做的更稳定。
西北望看台:这里面有没有实际的困难?您能举一个契合您讲的这些情况的实例吗?
姚志强:我们有完善的五级梯队,最大球员的已经上大学了。当时00年左右的,一直到01年的、03的,都有很好的青训,包括我们再选的都有很好的青训球员,有几个孩子至少能成为一个优秀的职业球员,就在梯队里进行免费的培养,做这个职业俱乐部的梯队是我们的一个基本任务,但是问题也随之而来,培养出来这个优秀的队员他没有主观意愿踢这个职业的足球,这是最可怕的。
我们每级梯队都有两到三名,至少有一名球员,踢乙级培养出来是没有问题,踢中超中甲都有可能,他们在训练时候都是好苗子,但当选择踢职业还是上学的时候,他们都犹豫了。比如我们有一名17岁的队员,我想给他提拔到一队,但是家长和队员都不愿意参加职业足球,那么就白培养了,就给这个人才磨灭了,淹灭在这个普通的校园足球。
其实主要的问题就是他如果跟我踢了中乙队,那他读大学就是会受到影响,他走高考特招生就没有资格了。现在政策没有纠错机制,这球员和家长不敢冒险投入到职业足球中,那么他也随之不再接受高水平训练,那么他也就不能成为职业球员了,可以说是没可能了,可以说概率很低了。
那么我们做青训呢,搞了半天,自己培养的队员都不踢职业,那么你说青训怎么做?主要的问题就是体教结合的政策,这是一个政策壁垒,职业俱乐部梯队的青训队员都不踢职业,那国家教育层面出的运动员,选材面就更低了。所谓的专业梯队,离开校园我觉得不合适,但是现在就是没有人才了啊。

西北望看台:那据您了解,其他地方也是这样吗?
姚志强:那这个政策是全国统一的,你看全国的高校招生,这个都是在招生简章里有,这是校园足球的一个竞赛体系和注册制度,是先天性决定的,不允许纠错。我们比如说16、17岁,比如说C罗、梅西、鲁尼,都很小年龄都参加职业联赛,在中国就很难,就是说要不他踢出来,如果他踢不出来,他几乎没有回头路,对于培训的球员我们也没有办法说服人家,政策就是这样。
西北望看台:之前您和我说您给中国足协发了一个建议,这个建议您发过去了吗?
姚志强:发过了,通过中乙部,正式提交了一个建议,那边工作人员说会努力向领导反映。
西北望看台:您在建议中写,希望中超的引援补偿金,给予中乙这些联赛俱乐部一些补助,您是出于一个什么样的考虑?
姚志强:我觉得还是基于这个现状,第一个就是前两年的中超引援补偿金缴纳了很多,但是并没有用到。第二个就是中乙俱乐部的解散退出现在就是愈演愈烈,也影响了足球人的热情,更影响了这个行业的稳定。
我想就是希望中国足协可以从高层的这个角度,全国足球一盘棋,这个资金既然收上来了,有了这笔资金,为了稳定这个中国足球的基础体系,给予这些能够参赛的俱乐部一些补偿,那么维持住了现阶段的联赛体系对下一步才能有好处,这条我是那么考虑的。
西北望看台:中超俱乐部的钱,为什么要给到中乙?
姚志强:我始终想强调中国足球一盘棋,不能简单的说这钱始终是中超的,不能给中乙花。中乙虽然是低级别联赛,但是在整个联赛体系他是有重大的作用的,在这个联赛架构,培养年轻球员等等很多方面,它也是中国足球的一部分。
中国足协是一个国家级的足球管理机构,它是可以统筹平衡的,尤其现在这种时期,很多这种普通的青训机构都能得到各种补助,拿到几百万的资金,而我们一个中乙俱乐部就不能拿到一些补助呢?尤其是在现阶段大家人心惶惶的阶段。
这个引援调解费我觉得肯定几个亿了对吧,给个几百万中乙俱乐部都管用了,我现在一看有报道说南区四川、昆山应该补到中甲去,中乙队基本只剩下武汉三镇算个资金不错的,剩下都是平民俱乐部了,给点钱就都管大用了,加起来一共才给几千万。而且本身那个精英计划、青训中心、特色俱乐部,每个俱乐部精英计划没有低于200万的,而中乙不管怎么说也是职业俱乐部,为什么不能扶持扶持?
另外,其实很多低级别球队都是靠卖球员去拿培训补偿的。其实调解费这个钱名义上就是不应该直接给到中乙,但是这个钱本该属于中乙,在某种程度上说,中超限制转会费了,中乙俱乐部拿不到那份钱了。之前上海一家球队,通过门将转会拿到一大笔钱,现在你看看还可能吗?可以说政策也让一些中乙队减少了一项重要的收入来源。

西北望看台:您还提了一条很重要的,取消中乙俱乐部和球员之间的迁移限制,这是为什么呢?就比如像有些球队是为了他企业的商业价值肆意的搬迁球队,其实是对本地球迷非常致命打击。
姚志强:有几支球队是有这种情况的。从我们俱乐部来说,15年当时16支俱乐部有7支俱乐部都跨地区迁移了,而从我当时的意愿是最想扎根本地的,几千万的开价我都拒绝了,那时发起了第一次众筹,我觉得这个政策是好。不过,有些情况是不利于俱乐部的存活,一些俱乐部在当地得不到当地政府创造的条件,俱乐部又没有其他收入,那他只能去解散,也就是死亡。
像我在本地得到了很多支持,有些地区他没有支持,球迷对他的支持也不够,毕竟职业足球是一个产业,把这个资本能有条件的流动起来,那么可能会救很多俱乐部。如果没有一些政策上的突破,那就是现状了,球队只能是解散、退出,那反而对联赛、对球迷更大的伤害。
我并不是说就提倡这种迁移,但绝对不应该让这种资本生生的消失,也不能让投资人投入了巨资白白的亏损,还被很多人埋怨,你真有钱,或者你为什么没有钱还要弄!现阶段的确实是有人再坚持,应该给他放开一点。
西北望看台:那关于中乙取消球员转会名额的建议呢?
姚志强:今年U21的转会名额不是已经取消了吗?以前有5个有年龄限制的转会名额,超过21岁从中超到中乙都是5个,我参加6年职业联赛,我觉得这个很不合理!我不知道当时制定的时候是什么情况。这个政策好像是11、12年制定的,当时可能是有俱乐部在挖人,但是我现在觉得这个对于现在来说就很不合理了,也没有什么意义了,应该放开。
现在中甲预备队好多队员联系我,一些市场上的球员也联系我,但是我们只有5个名额,另外我们还有合作的俱乐部的人员交流,他们很想来我这踢,但是我没有名额给他。另外,我原有的队员如果现在续签,那我现在就很被动,如果不给他增加工资那肯定不合理,如果增加,会增大我的开支,我们可能在资金上就接受不了。所以从俱乐部的经营来讲,从球员的就业来讲,我认为这五个名额,都已经不适合了,就应该取消。
西北望看台:您是指中乙联赛还是指三级联赛?
姚志强:中超和中甲,我没参与过肯定不好表态。但是我在中乙联赛5年了,我觉得中乙这5个名额限制已经没意义了,从俱乐部经营和球员就业都不是好政策,他为什么还要留着这个政策,现在中乙也几乎没有原来那种巨头的球队了。
西北望看台:取消青训梯队的不恰当的准入条款这个是指的什么,是哪个条款不恰当?
答:中乙要求有三级梯队,说个现在很现实的情况,大部分参加青超比赛的中乙俱乐部都是陪太子读书。就像我说的,体教结合政策还没有打通的时候,就盲目的让中乙俱乐部来做这个梯队,这是现阶段是不合适的、不合理的,青超联赛浪费这个人力、财力、精力。你本身政策不支持,那强制小俱乐部做这些梯队建设那就是不合理。
我简单给你说,我的青训梯队有几支是自治区级的冠军,但是我去打青超联赛是另外一批球员,我可能在一级梯队里就要注册三四十人。为什么?有些家长和球员怕,踢得好的这些球员怕到了中国足协这个体系里面,最后升学考学受到影响,家长和基层教练都不支持去参加中国足协这一系列比赛。
另外,小俱乐部生存本身就成问题,那么梯队本身就不够那么好,最关键就是政策也没放开,政策没打通、不支持那不就是劳民伤财的事吗?你看那打比赛,那么业余性质的梯队,怎么跟打过中超的专业梯队去比?基于政策不合理的情况下,类似于必须强制梯队参加几级比赛,这些不合理的在现阶段应该取消。
三级梯队,有的主客场打几个阶段的赛会制那都是几十万的钱啊!最关键的就是还不能让好球星涌现出来,这是在实际操作上遇到的问题,我们也知道青训好,我们也知道本土化好,他政策如果不支持,他就会把投资人、俱乐部、球队累死啊。

西北望看台:培养了那么多孩子本来是希望一是希望自己培养的孩子能有出头之日的,二是为了自己的投入带来一些回报,但实际孩子们都并没有选择这条路,辛辛苦苦培养半天,都打水漂了,实际情况是这样吧?
姚志强:对啊,我说我几个梯队都有,比如我现在04梯队的有个孩子,踢中乙都能报名了,但是家里不让,孩子被都选进校园国家队,去德国三次都是主力首发,我梯队里就有那么好的孩子,现在上高中。
如果他能参加中乙联赛,我觉得仅需要两年就能去中超,但是家长舍不得这样做,万一他两年踢不出来再回去上学,90%的好学校大门都关了,他没有资格去参加高校招生,如果等他上了大学,大学毕业在20来岁了,那时他最多踢个中乙了,再踢中超也就难了。
这是我遇到的问题,实际遇到的,我这边的孩子,人家都在最好的高中里,每周来我这练三次,但是一出去比赛,家长教练就防着参加这种青超类似的比赛,就怕以后上学遇到问题。
西北望看台:从实际情况来看,您的俱乐部在中乙里面运营算正常的,那为什么这次您主动站出来去找中国足协提交您的建议?其实按人之常情来说,排可能排不到您站出来说这些话,可能是遇到困难的俱乐部说这些会更合适?您站出来的初衷是什么?
姚志强:因为我是从15年参加中乙联赛,五六年了,我一看15年的16支队中乙投资人就剩我自己了,其他人都退出了,这对我自己继续坚持的信念有巨大打击,要知道,本身从资金实力上讲是我真的是最弱小的一个投资人。
15年16支队,其他15个队的投资人全都不在职业足球圈里了,我想为我所坚持的足球事业想做一些努力,不辜负自己的投入和付出。我资金实力最弱小,我所经历过的困难都比现在这些球队也多,或许还可能,未来要经历的也比他们更大的困难,那我希望在这个时候以一个还在职业圈里的足球人,向中国足协的领导提出一些我认为可行的一些提议和能帮助中乙联赛的一些建议。
毕竟之前的那些投资人都是投的真金白银,走的时候都是灰头土脸,这不是对产业的尊重,也不是对投资行为的尊重。我觉得这个现象很不好,不免想到自己再遇更多的困难怎么去克服?怎么去坚持?坚持下去能不能见到希望?
西北望看台:您认为您所谓的希望,或者说您认为相对理想的状态或者相对短期的目标是什么?
姚志强:球队在本地受到各级的政府领导重视,球迷对职业足球有一个更好的认可,等到我们的竞赛体系和青训体系能向更健康的方向转变,这几个下来,那么就更多的俱乐部能长久的存活,中国足球人才能培养出来,我们所能看到的中国足球成绩到提高。
这是我们每个足球人也好,职业足球投资人也好,我觉得都是大家想看到的这种情况,能够看到这些,就能看到希望了。而现在总是投资人孤军作战,中国的足球投资人地位很低,不被地方领导认可,成绩不好被球迷骂,教练球员都还达不到新陈代谢,在这个行业里,拿钱的地位最低,还没有连贯的政策。
我的建议中国足协领导能够在政策方面和体教结合方面实实在在进行一些改变和突破,能够从更高的层面协调地方政府,对这些球队有一个切实的帮助。投资人真是拿的都是钱啊,有什么回报?大家不怀好心的进入足球圈?哪有这样的?我基本没看到啊!
投资人们真的需要得到一个切切实实的帮助,更多投资人或者一批再接一批投资人离开,其实中国足球做出一些好的改变就能让一些投资人留下,做出更大贡献,我自己也想在这足球上还能继续坚持自己的初心,我提议是因为我们不想离开。
我不能像保定容大的孟总和中国足协那样硬怼,我想以一种仍然在坚持、仍然在参与、还希望继续参与下去的信念,向中国足球和中国足协发出一点心声,希望那些协会领导看到能够帮一帮。那些15年的球队几乎快没了,16年的也剩不下三两个了,大部分投资人进来扔下钱,然后挨着骂走了,这种就不利于足球事业。
别看15年、16年还剩几个队了,就18年的都没几个了。我在18年的投资人群里,18赛季的中乙队老板还在参与的也没几个,现在就那么5、6个,当然也有升甲的。前两天我还在想,大家怎么都不发言了,我一看队名,原来大多数人都撤出了。
因为疫情,现在赞助也没法去谈了,各个单位都抗疫呢,哪有功夫商量你这个,区级领导我一面没见到呢,人家确实也忙的没机会跟你商量这个事。如果踢就自己想办法,自己想办法?500万、600万拿的就都是钱,这些钱拿出来就是真金白银往里扔的,回不来。前两天有朋友说弄口罩卖,挣一毛钱都不愿意干,我说你没弄过足球,别说挣一毛了,剩一毛都不错了。
采访结束后,姚志强补充说了一句:
其实中国足协基层的工作人员都很好,很努力,这件事也轮不到咱们发声,而且咱们也不愿意当这个刺头,也不是刺头。
但是真是想活下去太难了,我才决定站出来为我们这些投资人说一些话的,希望中国足协的领导们能够真正的重视中乙。
