消息人士:苏州东吴至今未结清球员薪水、训练基地尾款
中甲新闻 @懂球帝
由于中甲多家俱乐部退出,按照成绩排序,中乙苏州东吴俱乐部将递补进入中甲联赛。然而一位接近苏州东吴队的人士透露:苏州东吴队内情况并不顺利,即使通过准入,新赛季的前景也堪忧。

该人士透露,虽然球员签署了工资奖金确认表,但俱乐部去年的奖金至今未发,今年的工资从1月份开始也未发。另外,球队在训练基地的准入标准上也存在问题。
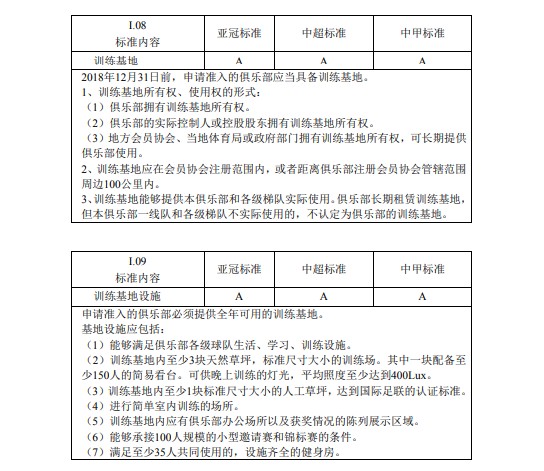
按照《中国足球协会职业俱乐部准入规程》,如想通过中甲准入,需满足下列条件之一:一,俱乐部拥有训练基地所有权。二,俱乐部的实际控制人或控股股东拥有训练基地所有权。三,地方会员协会、当地体育局或政府部门拥有训练基地所有权,可长期提供俱乐部使用。另外还存在设施上的具体标准。


苏州东吴今年要与昆山FC共用太湖基地,但去年就需支付给基地的一部分尾款至今未结清。此前,浙江毅腾俱乐部就是因为训练基地达不到中甲准入标准,被罚降级中乙。
至今,苏州东吴队未能集中,队伍多名主力球员也已出走。吴宇帆、王夕杰接近加盟昆山,肖鲲在一家中超俱乐部试训,而主力前锋龚正也在外试训。
此前有传闻称,苏州东吴如不能成功递补,投资人可能就此撤资。然而东吴俱乐部官方表示,该传言不代表俱乐部立场。亦有国内媒体报道,如果苏州东吴成功通过中甲准入,将得到来自当地约1亿元资金支持,但并未说明此笔资金具体是来自何方。
北京时间5月14日,中甲总经理联席会将在上海召开,5月15日则是中乙总经理联席会召开的日子。两次会议后,中甲、中乙准入名单也接近水落石出,苏州东吴是否能成功递补,届时将会有最终答案。
展开更多