甲A往事:足坛阎王、取消的升降级和被偷走的那些年
已是盛夏季节,但中国足球还在冬天里沉睡,联赛复赛尚在纠结当中。此前有媒体报道,由于中超赛程遭到压缩,今年的联赛可能取消升降级,但这一提议遭到了众多俱乐部的强烈反对,最终足协没有把取消升降级作为预案的一部分。或许有人不解,连荷甲、J联赛都取消升降级了,中超怎么就不能呢?一切还要从十九年前说起。
为何要取消升降级
1997年,中国男足在“史上最强”的光环下无缘98年法国世界杯。在此背景下,中国足球痛定思痛,立志要打进2002年世界杯,国家队层面请来了神奇教练米卢,足协的负责人则是换成了体育总局研究政策法规出身,被称为“阎王”的阎世铎。

97国足兵败世预赛
米卢上任后并非一帆风顺,他在2000年夏天带队参加亚洲杯,打出了高开低走的成绩,接连负于日韩后,名列第四名。一时间,米卢和中国足协都承受了巨大的压力,到底还能不能进世界杯,是否又会像之前一样总是差一步,如何能够确保进入世界杯成为摆在中国足协面前最大的问题。
中国足协经过了反复探讨和权衡,阎世铎牵头提出了要让男足安心备战世界杯预选赛,下定决心一定要冲进世界杯,一切都要为世界杯让路的方针,在联赛层面则体现为:将2001年甲A联赛分割为多个阶段,不设置降级,甲B联赛球队可以升级,2002年实行只降不升。

时任足管中心主任、足协副主席阎世铎
2000年11月,全国日报足球报道研讨会在武昌举行,来自全国20多家日报体育部的负责人汇聚一堂与中国足协面对面探讨业务,新闻界代表们强烈反对足协提出的这一方案,但阎世铎认为,只要不犯路线性的错误,只要对中国足球的长远发展有利,中国足协就将毫不犹豫地继续推进足球改革。
12月13日,这一政策被正式确定,随后国脚为备战世预赛被禁止留洋,一切就像打开了潘多拉的魔盒,让中国足球陷入了一场持久痛苦的病症之中。
“甲B五鼠”和“输球进中超”
升降级政策的变动是否对球市和比赛水平具有毁灭性打击?虽然中国足协不承认,但惨痛的事实一个接着一个的发生,甲B五鼠事件就是当时取消升降级带来的第一个恶果。
由于2002年没有升级名额,几支甲B球队都憋了一口气想要在2001年冲上去,享受中国足球进入世界杯的红利。其中上海中远、长春亚泰和成都五牛是最有希望上甲A的。徐根宝带队的上海中远先是凭借有争议的进球3-2击败了广州吉利,取得冲A的主动权。亚泰和五牛只能争夺另一个名额,而五牛积分和净胜球均落后亚泰,这支甲B老牌球队已经不甘心再屈身于此,最终铤而走险。
在2001年9月29日联赛第21轮,成都五牛与同省球队绵阳太极打了一场惊天动地的假球。当场比赛的主裁判是龚建平,上半场他将成都五牛的一名球员罚下,但五牛队却像打了鸡血,90分钟打出11-2的比分,球迷看完觉得自己“智商被侮辱”。五牛队凭借这场胜利在积分榜反超了亚泰,他们肆无忌惮的行为也让最后一轮比赛变得更加疯狂。

10月6日,甲B最后一轮开赛,足协为了保证公平,让全部比赛同时开球,但这显然算不上啥监管力度,成都五牛vs江苏舜天以及浙江绿城vs长春亚泰的比赛从一开始就是一个字:假!
比赛开始后,亚泰率先进球,舜天则是连续攻破五牛两次,随后五牛进行大反击,只用了十几分钟就把比分反超,亚泰和绿城那边也开始秀起操作,在亚泰队进球后,绿城方面突然提起抗议,导致比赛中断,为亚泰争取了时间优势,平息事情后,绿城队直接消极比赛,让亚泰连续进球。随着五牛队4-2结束比赛,亚泰在最后时刻连入两球,最终不多不少以净胜球多1个的成绩力压五牛,夺得第二名。(1天后,中国队在五里河1-0战胜阿曼,进军世界杯。几年后的世预赛,科威特队和中国队用类似的方式又演了一出戏,结果中国队因为“数学没算对”无缘德国世界杯。)
比赛结束后,愤怒的浙江绿城队老板宋卫平紧急召开新闻发布会,当场宣布开除队内的5名涉嫌打假球的球员,并在不久后向足协提交了一份黑哨的名单。足协掌门人阎世铎表态要让相关责任人付出沉重代价。

阎世铎在“打假”发布会
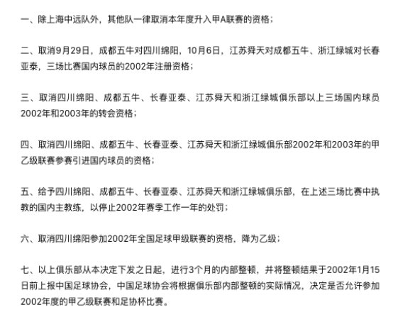
10月16日,中国足协公布了处罚结果,除了上海中远,其余球队一律取消冲A资格,同时对五牛、亚泰、舜天、绿城、绵阳进行了不同程度的处罚。

事后,中国足协又对整改较好的球队和球员进行了减轻处罚。而自认为遭到不公平对待的广州吉利老板李书福宣布退出足坛,绵阳太极在不久后宣布解散,其他几支球队则继续活跃在中国足坛,裁判则只抓了个“小虾米”龚建平,阎世铎显然是食言了。
在2002年4月23日上午,中国足协召开通气会总结联赛第一阶段,会上统计数据表明,前六场甲B联赛上座率比上一年同期直接砍了一半,场均只有1万出头,这就是甲B五鼠事件后带来的一个直接后果。
但闹剧还远远没有结束,由于只升了1支球队,原计划的2002年甲A“只降不升”无法实现,足协决定改为“不升不降”。这时甲A联赛有15支球队,而2004年的中超联赛,足协却又只想要12支球队。
按照常理,只需要两年的积分综合起来排名就可以取出后三名,但天才的足协数学家们想出了一个到现在为止也让人难以理解的方案:“02赛季的排名乘以0.5,再加上03赛季的排名,得到一个数字,数字越大意味着排名越低,就会降级。”为什么要把02赛季的排名乘以0.5,或许连当事人也说不明白,但这却引发了2003赛季末的一个怪现象。
按照这个公式,陕西队和八一队已经铁定降级,当时重庆力帆排名第13,天津泰达排名第11,2个队当中会产生最后一个降级名额。如果重庆末轮输给青岛,泰达又输给上海国际,则青岛反超泰达,泰达名次变成第12就会降级。

重庆球迷打出标语
这一个规则的大漏洞经过球迷间传播和媒体的曝光,传到了足协耳中,他们才恍然大悟之余也为时已晚。当时重庆的报纸都纷纷献计献策教力帆如何输球,另一边,上海国际和上海申花需要争夺冠军,国际的董事长徐泽宪明确提出多少钱都不会让步,只会赢球拿冠军。但徐老板这一头高风亮节,却不知道另一头的球员已经把比赛出卖。
2003年11月30日,比赛开始!青岛队接二连三的进攻把比分迅速扩大到3-0,重庆队只在30分钟后由张远杰扳回一球,最终1-3顺利告负。然而,争冠的上海国际在主场一反常态,被张烁和芦彦连入两球,只有王赟最后时刻破门,却无法改变输球的命运。最终,上海国际错失冠军,天津泰达保级,重庆力帆降级(后买壳返回中超)。

2010年,一场席卷中国足坛的反赌扫黑风暴到来,才将这一天的荒诞悉数曝光。原来,在这场比赛之前,泰达老总张义峰通过足协副主席南勇找到了上海国际的申思,希望他能帮忙协调队里让泰达获胜,酬劳是800万元。随后,申思又找了江津、祁宏、小李明,几人合计导演了这一场假球。

2012年,申思等4人被正式批捕,分别被判刑6年和5年6个月,同时被足协处以终身禁足的处罚。
为什么取消升降级关乎钱袋子
时光荏苒,当我们回过头再去看这段历史的时候,不禁会发问,当时的人真的没有想到取消升降级能带来这么多恶果吗?
2002年,重庆力帆投资人尹明善的儿子尹喜地在接受了《体坛周报》的采访时大吐苦水,痛陈了中国足协取消升降级的错误。尹喜地直言:“取消升降级直接导致甲A的品牌贬值,使球迷对比赛丧失了兴趣,从而使众多商家停止了广告投放,或者强行压价。可以毫不夸张地说,升降级的取消对于中国足球的灾难性影响是长远的。”这段采访在当时并未引起太多的注意,但却不幸一语成谶。除了竞技层面上的假球横行,球员水平下降,取消升降级对于联赛的商业开发也是致命打击。

西门子曾低价冠名中超
2002年,百事可乐合同到期后不再冠名甲A。2003年,与中国足协一直密切合作的IMG国际管理公司悄然退出,西门子以比百事可乐低一半的价格拿下了末代甲A和首届中超的冠名权。职业联赛前十年,IMG帮助中国足协进行了众多商务资源的开发,带来了像万宝路、百事可乐等国际知名品牌的赞助。但直到2012年,IMG才再次回归中国足坛,与足协联手进行职业联赛的管理和运营。如今,在足协主席陈戌源的领导班子里,秘书长刘奕就是出自IMG集团。
2005年,随着西门子的两年冠名合同到期,中超联赛历史性地找不到冠名赞助商,迎来了“裸奔”开赛。2006年,病急乱投医的足协找来了英国电信运营商爱福克斯作为冠名赞助商,号称数千万欧元的高额合同却只持续了一年,对方就抽身跑路。后来的媒体报道显示,爱福克斯和足协的签约根本就是一场谎言,他们想利用足协在中国市场打开突破口,但未能取得理想结果,只好提前走人。

另一方面,综艺节目和电视剧集中爆发,电视台对于中超也已经不感冒。就连央视也认为中超联赛名声不佳、观赏性不好,自2008年后连续数年都没有直播中超联赛,在新闻报道里也几乎不提。
李玮锋曾表示:“电视转播在甲A时代,很多电视台想播这个球队都要给这个球队钱。后来是我们要去找电视台,你来播球吧,我们给你钱。都已经达到了这样的区别。”

2004年和2005年,由于大连实德的徐明主导了“G7革命”,足协“根据今年中超联赛中出现的问题和大多数中超俱乐部的意见,同意中超委员会的建议,中超联赛暂停降级,升级和其他赛程不变”。
等于从2001年开始到2005年结束,中国足球的升降级都没有在一个正常的轨道上,投资人热情减弱,俱乐部收入的降低,球员的收入受到了很大影响,加上其他因素影响,欠薪成为了当时联赛的家常便饭,李玮锋曾经所在的深圳队,就是欠薪的大户,这帮人在2004年欠薪8个月的情况下得到了中超冠军,此后深足就进入了长达10年的混沌时代。
没钱怎么办,大家都要生活,主客观因素的作用下,假球便在中国足坛横行,对于一支欠薪的球队来说,一场球卖个几十百万,自己再去地下赌场赌一点,比原来正经踢球来钱还快。

2013年,某著名门户网站制作了一档专题栏目,回顾中超联赛的十年历程,并请来了徐云龙、李玮锋等人现身说法。其中谈到取消升降级的时候,徐云龙痛心地表示:“说实话这是我们都认为一个很错误的决定,把中国足球的环境弄得非常混乱。”李玮锋也表示:“出事最多的就是2003、2004和2005。因为没有了升降级,而且每个球队都欠薪,到最后足协根本不拿这事情当回事儿,因为他觉得非常普遍了。”
尾声
取消升降级是中国足球在特殊时期的特殊产物,也是当时足球环境下的一个必然体现,它带来的后果也让中国足球付出了惨痛的代价。
中国足球在结束了世界杯和亚洲杯的最后荣光后,开始了断崖式下跌,国家队成绩一落千丈,青年队人才培养断层,联赛也无人问津。冷清的球市在各行各业大发展的冲击下显得毫无竞争力,足球不再是中国人喜爱的休闲运动,当年还能在电视广告里看到的足球运动员也不再是大家心目中的偶像,取而代之的是其他项目的奥运冠军,是火遍南北的娱乐明星。
业内的人才在混乱的环境下不愿意继续从事足球事业,家长们也不愿意让孩子去踢球,一个很直接的理由就是:足球的名声太差,成绩太差。
从2001年开始,到2013年反赌扫黑彻底结束,中国的90后球员如同被偷走了时光,他们是中国男足基础最差的一代,1993、1997两届男足连奥运预选赛的门都看不见。水平高如里皮,也只敢用1985-89年龄段的老将来冲击世界杯。

2004年底,阎世铎在香河会议上力推中超、中甲进行南北分区,遭到了与会代表的剧烈反对,一名对阎世铎颇有微词的足协内部人士说得很直白:“不能老考虑自己的前途。都是要走的人了,不能这样毁中国足球。要走也得留下点好东西吧。”
2005年初,在中国足坛呼风唤雨近5年的“阎头”带着巨大的争议转赴国家体育总局训练局担任局长,这个足球的门外汉进行了一系列大刀阔斧的改革后,以“事了拂衣去”的轻巧转身离开。

阎世铎在2005年的体育总局联欢会上与人交谈
多年以后,下属和继任者纷纷入狱,他却还能继续发挥自己的余热,也不得不让人感慨他的聪明和世故。只是当他再次回忆起自己与中国足球的故事时,除了想起自己任内打进世界杯的功绩,是否会想起茨威格的那句:那时候,他还很年轻,不知道所有命运的馈赠,都已经在暗中标好了价格。
只是,对于中国足球而言,这价格实在太昂贵了!
11号门将小宇