大连人新援遭足协禁赛,赛季已提前宣告结束?
足球大连
足球大连
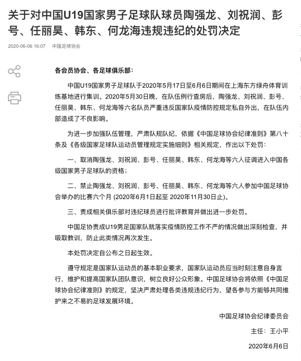
北京时间6月6日,中国足协官方针对陶强龙等6位U19国青球员集训期间外出饮酒一事做出了处罚,取消了陶强龙等六名球员征调进入各级国家队的资格,并禁赛6个月。

目前正在上海集训的中国U19男子足球队被爆出了包括陶强龙在内的6名球员在集训期间外出饮酒的事情,在查明事情原委之后,中国足协也迅速对此事作出了相应的处罚,在中国足协发出的公告中这样写道:“2020年5月30日晚,在队伍例行查房后,陶强龙、刘祝润、彭号、任丽昊、韩东、何龙海等六名队员严重违反国家队疫情防控规定私自外出,在队伍内部造成了不良影响。”而足协在公告中也明确了处罚结果:“取消该六名球员征调进入中国各级国家队资格并且禁止六人参加中国足协举办的比赛6个月(2020年6月1日~11月30日)。”

这个处罚结果,毫无疑问对于陶强龙本人以及刚刚引进他的大连人队打击是巨大的,今年2月,大连人队官方宣布陶强龙加盟球队,作为今年冬季球队的一名重要引援,年轻的陶强龙被球队主帅贝尼特斯看中并顺利带到了球队当中,一心想要拥有更多中超比赛机会的陶强龙也表态希望在贝尼特斯手下能够继续发挥出自己的实力,而他和林良铭的加盟也让大连人队的锋线变得充满活力。

然而,在足协宣布对其停赛6个月的情况下,等于直接宣布了陶强龙今年整个赛季的报销,因为按照目前中超联赛的重启方案,比赛时间大幅压缩的联赛基本确定会在三到四个月内打完,也就是说最晚也会在12月份打完全部比赛,而禁赛期到11月30日的陶强龙等于已经告别了今年的比赛,若想看到他在大连人队的首秀也只能等到明年了。

对于陶强龙本人而言,这一错误行为不仅影响了眼前的俱乐部生涯,连日后的国家队生涯恐怕也会遭到难以逆转的影响,虽然足协并未直接宣布永久对其关闭国家队的大门,但是有了这种恶劣事情的“前科”,恐怕以后在挑选国家队大名单的时候,陶强龙都不会再是优先考虑的对象了。
图片/网络 文字/叶明睿 编辑/傅娆娆
