腾讯真的给国民女神老干妈白打了这么多广告?

自从微博热搜回归了之后,大家的吃瓜情绪又被带动了起来,时不时来到微博看看有没有什么大瓜来吃。
结果昨天这个大瓜不仅连续上了好几次热搜,而且反转程度让人直呼精彩,一句话概括这次的瓜:假老干妈找腾讯打广告,结果假老干妈没付钱,腾讯错把真老干妈告了,于是真老干妈报警了。
微博热度一路飙升▼

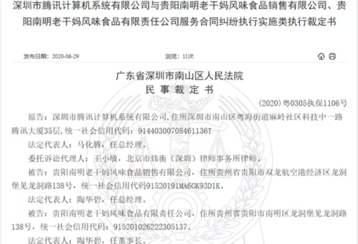
差评君先给大家捋一捋事情的完整经过,首先是 6 月 29 日,广东省深圳市南山区人民法院发布了一则民事裁定书,同意原告腾讯请求查封、冻结被告老干妈公司名下价值人民币 1624 万元的财产。

大家都觉得这是 “ 南山必胜客 ” 的再度重拳出击,就没有我腾讯打不赢的官司!
到了第二天也就是 6 月 30 日,腾讯回应了这件事,说是老干妈在腾讯投放了千万元的广告,但是一直拖欠广告费不给钱,于是腾讯依法起诉,申请冻结老干妈应该支付的欠款金额。
这里提到的广告应该就是去年给 QQ 飞车手游的 S 联赛冠名了一波,不仅游戏里面有各种老干妈联名服装,还专门请职业选手尬吹了一波老干妈,可以说是很用心了。

所以腾讯的回应感觉还是挺有道理的,这么用心给你打广告还不给钱?
结果 6 月 30 日晚上,老干妈终于出来回应了,而且还非常严肃地发了个声明:

简单来说就是:老干妈没有和腾讯搞过任何合作,我们啥也没干,你们被骗了!
腾讯也有被骗的这一天???
老干妈也是一脸懵逼,怎么说冻结就冻结我资产?啥也别说了,报警吧。。。
腾讯当天就没什么消息了,估计企鹅自己比老干妈还要懵逼,那我的广告费找谁要去?
终于在今天,贵阳警方发出通报,称有 3 人伪造了老干妈的公司印章,冒充该公司市场经营部经理与腾讯签协议,并获取腾讯在推广活动中赠送的游戏礼包码,再到网上倒卖非法获取经济利益,目前 3 人已被刑拘。

警方通报一出来,所有人都不淡定了,网友们纷纷发出了 “ 啊这 ” 的感叹。。。
但是这伙人又是伪造老干妈公章又是骗了腾讯 1600 多万,竟然就是为了几个游戏兑换码?
看来腾讯被骗这事儿是实锤了,于是这件事开始迅速在网上发酵,首当其冲的就是腾讯自己烦的一笔。。。

透过截图都能感受到企鹅的郁闷。。。
网友们一边在纷纷感叹 “ 腾讯你也有今天 ” 的时候,也发现这个瓜最初本来应该是紧张刺激的商战,结果竟然是一出喜剧。。。
网友们纷纷开始玩起了企鹅和老干妈的梗,比如模仿赵丽蓉老师的经典小品:

还有说是腾讯在某搜索网站上误入了诈骗网站:

吓得百度赶紧出来否认三连。。。

隔壁的阿里也秉承着看热闹不嫌事大的原则,开始整起了活。。。

只有微信支付一脸惆怅,发出一声感慨。

腾讯自己也干脆破罐子破摔,用一千瓶老干妈作为网友提供线索的奖励。

但是鹅厂自己的员工可就惨了。。。

事情的进展目前为止就是这样,好笑归好笑,但是仔细想想,大家不觉得这后面有很多疑问吗?
其中最大的疑问就是,这么大的合作,腾讯就一点都没看出来这个老干妈是假的?
公章也不看,法务部也不仔细辨别,对接的时候也没注意到对方只有三个人?
如果真是这样的话,那么腾讯的法务部这次真是不知道在做什么,还犯了一个非常低级的错误。。。
所以差评君觉得,这件事不是单纯的报警再把仿造公司印章的人抓住这么简单。
老干妈这边同样问题不少,按理来讲这个合作也不小了,除了游戏里面有各种老干妈元素之外,甚至还推出了 QQ 飞车联名款老干妈,老干妈内部难道没有一个人注意到这不是自家的官方合作吗?

老干妈如果注意到了但是没有出面制止的话,那可就是真·闷声发大财了。。。
假设老干妈全体员工真的人均不上网,而且也不是官方合作的话,那么这联名产品又是怎么出的?难道这三个人直接把联名包装也做出来,重新打包之后投放市场?

鹅厂和老干妈这件事不仅很搞笑,而且从头到尾都十分奇怪,差评君也和许多网友一样,想到了前两年闹得轰轰烈烈的比亚迪广告门事件。
在比亚迪广告门事件中,一位叫做李娟的女士一边打着比亚迪的旗号与多家供应商签着业务合同,一边又以 “ 上海雨鸿文化传播有限公司 ” 的名义与比亚迪进行业务往来。

而这些供应商签约的也并不是真正的比亚迪,而是和打着比亚迪旗号的李娟签订的。。。
阿森纳足球俱乐部也莫名躺枪,明明都官宣和比亚迪成为合作伙伴了,结果没想到来了个虚晃一枪,官方表示用伪造的比亚迪印章与任何单位或机构签署的合同,比亚迪均不知情,也与比亚迪无关。。。

而且这个李娟女士一个人就背负了 11 亿元的应付款项。。。
事件背后的具体来龙去脉就不在这里细说了,这次的腾讯与老干妈事件确实和比亚迪广告门事件有些相似。
但是责任推来推去,这 1000 多万块钱总得有人来赔吧?
差评君问了问懂法律知识的朋友,他表示这要看法院法院会不会认定这三人构成表见代理。
表见代理的大概意思就是腾讯有足够的理由相信对方有资格去代理老干妈的广告,即使这个人不是真正的老干妈。
如果法院认为构成表见代理的话,老干妈就得给腾讯赔钱,如果不构成表见代理的话那就由伪造章的人来赔偿。

不过结合警方通告和相关法律知识,差评君觉得这件事多半就是伪造诈骗,和表见代理没什么关系。
但就算事实是这样,这件事仍然有很多疑问没能解开,因为无论差评君怎么想都觉得腾讯与老干妈的这次合作太莫名其妙了,腾讯怎么会这么好骗。。。

不过换种思路,这也算是一种神奇的跨界营销了,本来 QQ 飞车和老干妈这两种完全不在一个次元的东西能在一起合作就很奇妙,现在这个合作随着这次事件算是彻底失败了,但是腾讯却顺着这次失败的营销梅开二度,干脆让热度持续发酵。

不只是腾讯自己,各家各路也都来过蹭两下,上到百度阿里,下到无名网友,让这次事件彻底变成了一个全民狂欢。
就这样,两家看似八竿子打不着关系的公司瞬间被推到了互联网的风口浪尖,这样的情况谁也想不到,但是每个人都乐在其中。
回顾一下这次的惊天大瓜,可以说是快要把网友和广告圈给吃撑了,你们怕不是串通好了才搞出这次骚操作的吧?
