中国足协超级联赛疫情防控期间新闻采访与电视转播工作指南

一、背景情况
为了贯彻落实党中央、国务院疫情防控指示精神,统筹推进中超联赛第一阶段各赛区、球队、媒体记者等相关人员在中国足球协会职业联赛防疫工作领导小组的指导下有进行媒体采访和电视转播等工作,依照中国足球协会(以简称“中国足协”)下发的《中国足球协会职业联赛疫情防控指南》的相关内容,特制订《中国足球协会超级联赛疫情防控期间新闻采访与电视转播工作指南》(以下简称“新工作指南”)。
疫情防控期间新闻采访与电视转播管理是在中国足协职业联赛防疫工作领导小组指导下,由中超联赛有限责任公司(以下简称“中超公司”)对中超联赛疫情防控期间新采访与电视转播工作进行统筹管理,各相关赛区、中超俱乐部及中超联赛官方全媒体转播合作伙伴体奥动力(以下简“体奥动力”)配合完成。
二、媒体与转播工作组组织架构
根据防控指南的要求,组建中国足球协会超级联赛媒体与转播工作组(简称媒体工作组)。媒体工作组将结合《中国足球协会超级联赛新闻组织运行手册》(以下简称“新闻运行手册”)和新闻工作指南的相关内容,制定详细的中超联赛疫情防控期间新闻运行管理办法、媒体记者报名要求及防控措施,采取一系列有效措施,加强中超联赛第一阶段媒体相关工作的体系建设与管理,提升突发事件下的风险应对和处置水平。媒体工作组根据工作性质,主要采取了以下应对措施:
加强组织领导,确保沟通顺畅,建立健全工作体系,落实责任到人
中国足球协会超级联赛媒体与转播工作组组织架构
组长:戴晓微
副组长:杨扬
陈湘宁
组员:马晓伟、于敏、赵轶、马柯、王俊澎、
李浩冉、黄晓卉、刘洋(女)
下设赛区新闻办公室:
媒体运行总协调:马晓伟
媒体注册总协调:于敏
媒体服务总协调:黄晓卉
电视转播总协调:刘宇
工作人员:刘洋、 杨佳润、陈炳乾、石静溪、单亚梅、赵碧川、于博洋、米航、王天翼、陶
田青

(一)媒体工作组组长负责统筹推进中超联赛疫情防控期间各项新闻采访及电视转播工作;
(二)媒体工作组副组长负责中超联赛疫情防控期间新闻采访及电视转播各项规定的制定、审核及落实,并负责赛区新闻办公室的管理工作;
(三)稿件策划和写作负责中超联赛官方新闻及新媒体内容撰写、审核、发布、推广等工作;
(四)媒体工作组下设赛区新闻办公室负责统筹各赛区的媒体注册报名、新闻采访、电视转播等事宜;对赛区和俱乐部的媒体工作开展提供政策保障和支持;
1.媒体运行总协调负责各赛区新闻采访与电视转播具体措施的落实、执行与管理,并指导赛区新闻官、赛区新闻工作团队、球队新闻官开展相关工作;
2.媒体注册总协调负责审核媒体记者注册报名、场次预约和相关资料的管理;
3.媒体服务总协调负责各赛区媒体后勤保障工作,指导赛区媒体酒店、媒体接待人员开展相关媒体服务工作;
4.电视转播总协调负责公用信号拍摄的相关事宜,并指导各赛区赛事转播经理开展相关工作。
(五)赛区新闻官负责本赛区新闻采访与电视转播工作的具体执行,履行中超联赛赛区新闻官工作职责,管理赛区新闻工作团队,对赛区新闻办公室负责;
(六)各赛区赛事转播经理负责本赛区公用信号制作现场执行及转播媒体的协调,管理赛区电视转播团队,对赛区新闻办公室负责;
(七)各赛区参赛俱乐部的球队新闻官负责沟通、落实主教练及球员参加官方安排的新闻采访活动,并确保在赛区未经媒体工作组的允许下,避免球队官员、教练员和球员与媒体记者接触;
(八)各赛区其他新闻采访及电视转播工作人员协助完成本赛区的相关工作。

三、媒体与转播工作组工作职责
媒体与转播工作组负责中超联赛疫情防控期间所有媒体运行(新闻运行、媒体注册、媒体服务等)、新闻采访、公用信号制作、传输及电视转播协调的管理工作,赛区新闻办公室负责各赛区具体工作的执行,主要职责如下:
(一)负责制定新闻工作指南;
(二)负责协调体奥动力制定疫情防控期间各类转播管理办法,包括但不限于转播工作手册、转播管理承诺书及各转播区域人员配置表;
(三)负责对所有赛区全部比赛场地进行新闻设备设施检查、制定改造方案,监督和审核场馆改造情况、确认改造符合比赛要求,并按照中国足球协会职业联赛有关防疫要求进行新闻区域设置;
(四)负责协调中超联赛官方图片合作机构东方IC(以下简称“东方IC”)拍摄16支参赛俱乐部官方照;
(五)负责对所有媒体工作组成员进行统一培训;
(六)负责媒体记者报名及预约场次网上申请的审核、媒体记者报到、资料二次审核及第二次核酸检测;
(七)负责赛前官方训练及赛前新闻发布会拍摄的管理;
(八)负责媒体入场登记、健康检测及入场管理;
(九)负责赛前单边播报拍摄的管理;
(十)负责赛前球队抵达拍摄、抵达采访管理,赛前热身及球员入场、列队唱国歌、首发合影时媒体记者的管理;
(十一)比赛上下半场,中场休息期间负责体育场各媒体区域的管理;
(十二)负责赛后瞬采及赛后新闻发布会的协调及现场管理;
(十三)负责媒体记者抵达赛区后的媒体服务。
四、媒体与转播工作组的筹备及组建
(一)媒体工作组的筹备和组建由中超公司品牌媒介部协调体奥动力及各赛区新闻官共同完成,在确保中超联赛第一阶段人员安全的原则下制定规则、计划及方案,并报请中国足协职业联赛防疫工作领导小组批准;
(二)媒体工作组及下设新闻办公室须于中超联赛第一阶段前45天正式组建,人员构成来自中超公司、体奥动力、具有2年以上中超联赛新闻管理经验的赛区新闻官、参赛俱乐部的球队新闻官和比赛所在地赛区推荐的新闻工作者或志愿者;
(三)媒体工作组须于赛前12天通过线上会议陆续对所有成员进行业务培训,确保每位成员熟知中超联赛防疫要求、新闻工作指南及媒体报道须知等。

五、媒体记者报名及入场要求
中国足协官方宣布中超联赛第一阶段日期后,媒体工作组须于7月7日对外发布新闻工作指南及《附件: 2020中国平安中国足球协会超级联赛第一阶段媒体报道须知》(附件1,以下简称“媒体报道须知”),并在CSL中超联赛微信公众号上开放媒体报名。
(一)媒体记者预约报名
1.媒体记者须按照中超公司要求进行中超联赛第一阶段媒体报道预约报名,只有完成预约报名并通过审核的媒体记者才被允许前往相关赛区进行现场报道;
2.持有2020 赛季足球赛事媒体证件(中超联赛全国通行证件)(以下简称“全国证件”)的媒体记者(文字和摄影)须通过CSL中超联赛微信公众号中“媒体报名”填写报名信息,开放报名时间为7月7日09:00至7月10日17:00;各赛区申报的全国证件信息确认表将于7月3日通过邮件发送至各赛区新闻官的工作邮箱,媒体记者可通过原赛区新闻官查询全国证件号码;
3.通过CSL中超联赛微信公众号报名的媒体记者须将《2020中国平安中国足球协会超级联赛第一阶段媒体记者承诺书》(附件2,以下简称“承诺书”,须媒体所属单位盖章)扫描件、“国务院客户端"微信小程序中“通行大数据行程卡"通过本人手机号查询的动态行程卡截图(查询结果须为邮件发出前60分钟内,以下简称“动态行程卡”)及媒体记者所在地“健康码”截图(查询结果须为邮件发出前60分钟内),于7月12旧17:00 前通过邮件发送至csl-media@cfa-csl. com,并在邮件中确认是否入住媒体酒.店;
4.没有全国证件的文字记者须通过邮件报名,报名时填写《2020 赛季全国足球媒体注册报名表》(附件3,以下简称“报名表”,须媒体所属单位盖章),并将报名表扫描件、承诺书扫描件、动态行程卡截图(查询结果须为邮件发出前60分钟内)及媒体记者所在地“健康码”截图(查询结果须为
邮件发出前60分钟内)于7月12日17:00前通过邮件发送至csl-media@cfa-csl. com,并在邮件中确认是否入住媒体酒店;
5.中超公司将根据媒体记者提交的信息进行审核确认。7月15日起,媒体记者可通过CSL中超联赛微信公众号中“媒体报名”查询是否通过审核。
(二)场次预约
1.报名成功的媒体记者(文字和摄影)可在CSL中超联赛微信公众号中“媒体报名”预约具体场次。预约开放时间为7月18日09:00-7月20日17:00。由于疫情防控要求,中超联赛第一阶段每场比赛媒体采访名额有限,媒体工作组有权根据防疫部门要求对单场比赛采取入场人数限制措施,敬请理解、配合;
2.官方摄影报名及预约须向东方IC提交申请,每场比赛官方摄影为4人(主官方2人,辅官方2人);
3.主转播商、持权转播商及非持权转播商报名及预约须向体奥动力提交申请,并由媒体工作组审核确认。主转播商申报人数为46人(普通赛事)或64人(焦点战),每个机位只允许一名摄像人员。持权转播商申报人数为8人,每家媒体单位不超过2人,非持权转播商申报人数为1人;

4.中超联赛第一阶段现场采访媒体预约结果于7月21日在CSL中超联赛微信公众号中“媒体报名”进行查询;
5.媒体记者在中超联赛第一阶段期间预约采访比赛场次须属同一赛区,中途不允许更换赛区。
(三)赛前报到和审核
1.获得现场采访资格的记者(文字及摄影)须于比赛赛前3天抵达赛区,并于当天下午12:00-18:00前往媒体酒店向所在赛区媒体工作组报到,媒体记者须携带在国家认证的可进行核酸检测的医疗机构完成第一次核酸检测报告(检测日期须为七日内)的原件,提交记者报名表原件(通过邮件报名的文字记者)、承诺书原件,现场填写《健康问卷》(附件4)、《媒体记者行程信息表》(附件5)和《媒体记者住宿信息表》(附件6),出示动态行程卡、媒体记者所在地健康码、赛区所在地健康码、媒体证件及媒体记者本人身份证。资料审核后,现场接受第二次核酸检测。两次核酸检测均合格者,方可正式获得中超联赛第一阶段现场媒体报道资格;
2.官方摄影记者由东方IC统一管理,按要求于开赛前3天上午9:00-11:00将全部材料提交至媒体工作组,并统一在现场接受核酸检测;
3.主转播商、持权转播商及非持权转播商由体奥动力统一管理,主转播商团队按要求于开赛前6天上午9:00-12:00、持权转播商及非持权转播商于开赛前3天上午11:00-12:00将全部材料提交至媒体工作组,并统一在指定场所接受核酸检测;
4.媒体记者在中超联赛第一阶段期间一旦离开预约采访赛区,再回到赛区,须于抵达前3天重新办理申请手续,并向抵达赛区的媒体工作组报到,同时提交在国家认证的可进行核酸检测的医疗机构完成的核酸检测报告(检测日期须为七日内),记者报名表原件(通过邮件报名的文字记者)、承诺书原件,现场填写《健康问卷》、《媒体记者行程信息表》和《媒体记者住宿信息表》,出示动态行程卡、媒体记者所.在地健康码、赛区所在地健康码、媒体证件及媒体记者本人身份证。资料审核后,现场再次接受核酸检测(本次费用需自理)。本次核酸检测合格者,方可继续进行中超联赛第一阶段现场媒体报道工作;
5.报到时媒体记者须按照媒体工作组的要求,遵守最小安全距离原则,避免交谈。
(四)赛前一天及比赛日入场要求
1.赛区须在赛前一天及比赛当天媒体入场通道处设置媒体登记处,位置须设置在开放区域并避免人员聚集。登记时媒体记者须遵守最小安全距离原则,避免交谈;

2.比赛日当天,媒体记者须于赛前100分钟到达媒体酒店,按照要求出示赛区所在地健康码,媒体证件及记者本人身份证,并完成健康检测后乘坐媒体大巴统一前往比赛场地,媒体记者不得自行前往赛场。进入场地后媒体记者须根据所持证件类型穿着媒体背心在对应媒体工作区内工作,严格遵守最小安全距离原则;
3.体育场内场媒体通行区域划分三个区域,分别为场地和技术区、媒体限定工作区、看台媒体区域。场地和技术区须佩戴正确的证件、副卡和媒体背心(仅限经授权的主转播商、持权转播商和官方摄影)进入;媒体限定工作区须佩戴正确的证件和媒体背心(摄影和持权转播商)进入;看台媒体区域须佩戴正确的证件进入;
4.文字记者及非持权转播商通过健康检测后凭证件进入看台文字记者席。文字记者席座位之间最少间隔2座以上,相邻间隔座位需封闭;

5.官方摄影每场限制为4人,其中2人穿着“官方摄影”背心,拍摄位置在角球区与替补席之间的固定位置,面积为1.5*1.5米,且与同一侧其他人员间隔1.5米以上。另外2人穿着普通摄影背心,位置在媒体限定工作区工作;
6.摄影记者、持权转播商须全程在球门后LED广告屏后的媒体限定工作区工作。拍摄位置由媒体工作组安排,工作期间媒体记者须全程佩戴口罩及一次性手套,并遵守最小安全距离原则;任何一侧媒体限定工作区最多允许17名媒体记者工作,任何一侧媒体限定工作区满17人后,后到的媒体记者须按照媒体工作组的安排去另一侧工作;

7.媒体限定工作区须在地面张贴标识并配有座椅。安排持权转播商位置靠近球门区,摄影位置靠近角球区。每名媒体记者位置由媒体工作组确定(依据媒体到场次序),面积为1.5*1.5米,且与同一侧其他人员间隔1.5米以上;

8.公用信号制作及转播团队按制作标准分为两类,每场工作人员配置不同。
(1)标准赛事
采用10机位常规操作,每场比赛工作人员配置为:


采用17机位常规制作,每场比赛工作人员配置为:



(3)斯坦尼康摄像机机位/手持式摄像机机位更改为固定机位,拍摄人员须在替补席一测角球区与替补席之间固定区域拍摄,位置面积1.5*1.5米,且与同一侧其他人员间隔1.5米以上;

(4)评论席、数据采集工作席及特种设备工作席原则上仅允许一人进入,特殊情况须进入超过一人(最多不超过三人),须间隔就坐,每个座位之间最少间隔1.5米;
(5)转播车内遵守最小安全距离原则,最大程度减少工作人员数量。转播车到场后保持封闭,仅允许赛区医务官进入;
(6)主转播商及持权转播商须自备2米以上的加长版支架话简,以用于赛前单边播报和赛后瞬间采访;
(7)非拍摄的转播和传输保障人员进入体育场时间为赛前7小时至6小时,完成工作后须立刻离开体育场内场。转播人员进入体育场时间为赛前4小时至3小时。
9.为避免人员聚集,各中超联赛体育场不开放新闻中心、混合采访区。赛前取消更衣室拍摄,赛后取消混合采访。赛前一天官方训练及赛前赛后新闻发布会不对媒体记者开放,由主转播商进行线.上直播;
10.比赛结束后,除拍摄赛后瞬采的人员(经授权的主转播商3人、持权转播商4-6人、官方摄影1人)外,其他记者有序离场,不得在场内逗留;
11.比赛进行时媒体记者不得移动位置,如有需求,仅可在中场休息时通过体育场外场绕行至另一侧媒体限定工作区;
12.电视转播工作间照常开放,主转播商可以将设备放置在屋内。进入屋内人员不得超过3人,人员之间须始终保持1.5米间隔。
六、新闻采访及公用信号制作流程变更
(一)赛前一天体育场内官方训练不对媒体记者开放,只允许主转播商6人(内场2人、看台4人)及官方摄影1人进入。主转播商负责拍摄官方训练的前15分钟,并在线上直播;
(二)赛前新闻发布会在组委会指定酒店进行。赛前新闻发布会要求主教练、球员及翻译出席。主席台人员之间间隔2座以上,且与拍摄台保持至少5米以上的距离。赛前新闻发布会原则,上不超过10分钟,主客队之间间隔5分钟。赛前发布会不对媒体记者开放,只允许主转播商2人及官方摄影1人进入,并在线上直播;

(三)比赛日当天赛前取消更衣室拍摄,保留球队大巴抵达拍摄及主教练抵达采访。球队抵达时分为两个通道入场,每支球队只允许一名主转播商人员及一名官方摄影进行拍摄,拍摄时须距车门处至少3米,并始终保持与球员、教练员之间间隔1.5米以上,不能跟随球员进入球员通道;
(四)比赛日赛前热身时除主转播商机位拍摄人员及身穿“官方摄影”背心的官方摄影可在替补席与同侧角球区之间固定位置拍摄外,其他媒体须按照指定位置在球门后LED广告屏后媒体限定区拍摄;

(五)媒体工作组在赛前60分钟将首发名单放置在媒体记者入场登记处,供媒体记者自取;
(六)赛前40分钟至30分钟主转播商及持权转播商可在限定位置进行赛前单边播报,位置为主队替补席一侧的角球区附近,距离场地边线至少3米以上,采访人员不得超过4人;

(七)赛前取消球队列队入场仪式及球员裁判握手仪式,仅保留球队首发合影。球队合影时仅允许主转播商及官方摄影各1人在场地外进行拍摄和拍照,其他媒体人员须在球门后LED广告屏后媒体限定区拍摄;

(八)取消赛后混合采访;
(九)赛后瞬采按照流程由主转播商于比赛第80分钟时向赛区新闻官提交采访名单,赛区新闻官与球队新闻官沟通后,于比赛结束后立刻将被采访队员引导至赛后瞬采位置。赛后瞬采位置为替补席与同侧角旗区之间,人员之间间隔至少2米;

(十)赛后新闻发布会在体育场的新闻发布厅进行,时间为瞬间采访结束后,顺序为先客后主。主席台人员之间间隔2座以上,且与拍摄台保持至少5米以上的距离。赛后新闻发布会原则上不超过10分钟,主客队之间间隔5分钟。赛后新闻发布会不对媒体记者开放,只允许主转播商2人及官方摄影1人进入,并在线上直播。媒体记者须在比赛第85分钟将提问问题发至当场赛区新闻官,由赛区新闻官筛选后,在赛后新闻发布会上提问。
七、媒体与转播工作组工作流程
(一)赛区准备工作
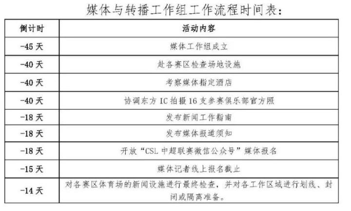
1.媒体工作组成员须于赛前40天赴各赛区检查场地设施,确保场地灯光、电视转播机位、文字记者席、媒体限定工作区、电视转播工作区、转播工作间、及新闻发布厅等设施达到中超联赛比赛要求。未达标的赛区场地限期整改,确保赛前14天所有赛场改造完成并达标;
2.赛前40天考察媒体指定酒店,确定酒店满足防疫要求,并确认与各赛场距离及交通状况;
3.赛前40天协调东方IC拍摄16支参赛俱乐部官方照;
4.赛前22天将各赛区申报的全国证件信息确认表发送至各赛区新闻官的工作邮箱;
5.赛前18天对外发布新闻工作指南及媒体报道须知,并于赛前18天在CSL中超联赛微信公众号上开放媒体报名。媒体报名于赛前15天截止,媒体记者须于赛前13天通过邮.件提交审核材料,赛前10天审核完毕,对外公布;
6.赛前14天抵达赛区,对各赛区体育场的新闻设施进行最终检查,并对各工作区域进行划线、封闭或隔离准备。同时制定媒体现场审核检测方案,印制媒体须知、体育场新闻通道图,交通图等相关资料,在登记时提供给媒体;
7.赛前7天开放场次预约,并于赛前4天公布场次预约结果;
8.赛前5天召开各赛区新闻工作会议,明确职责、确认工作流程;
9.赛前3天9:00-18:00在各赛区媒体酒店进行媒体报到注册、资料审核、核酸检测等工作。

(二)赛前1天及比赛日现场管理
1.赛前1天现场管理赛前官方训练拍摄和赛前新闻发布i会的各项事宜。原则上要求各球队赛前官方训练在比赛主体育场进行,赛前新闻发布会在组委会指定酒店进行,赛后新闻发布会在主体育场新闻发布厅进行;
2.比赛日当天上午赛区新闻官参加赛前联席会,介绍当天比赛新闻采访及电视转播各项准备工作和需要协调的事宜;
3.赛前7小时,赛区新闻官及工作团队须到达场地,对主转播商进场的转播传输保障人员进行审核检测、监督工作,确保满足防疫要求;
4.赛前4小时,赛区新闻官及工作团队对主转播商进场的转播人员进行审核检测;
5.赛前150分钟,赛区新闻官及工作团队所有人员到岗,对赛场新闻设施和媒体工作区域的防疫设备设施进行再次检查,在媒体限定区摆放座椅,并在赛区医务官的指导下对所有新闻设施进行消毒;
6.赛前100分钟至赛前90分钟,赛区新闻官、赛事转播经理协助主转播商拍摄球队大巴抵达及主教练抵达采访,确保拍摄人员距离车门处至少3米,并始终保持与球员、教练员之间间隔1.5米以上;
7.赛前60分钟其他媒体人员(除主转播商外)开始入场,赛区新闻官及工作团队对进场的媒体人员进行审核检测后,引导媒体按照媒体类型至相关工作区域;
8.赛前60分钟,赛区新闻工作团队须将首发名单放置在媒体入场登记处;
9.赛前40分钟至赛前30分钟,赛区新闻官、赛事转播经理协助主转播商及持权转播商拍摄赛前单边播报,确认拍摄人员数量及位置,并须始终保持距离边线至少3米以上;
10.赛前30分钟停止媒体入场审核,新闻工作团队进入内场,管理球员入场、列队唱国歌及首发合影的拍摄工作。除必要的新闻区域工作人员外,其他工作人员离开场地;
11.比赛期间,赛区新闻官及工作团队须分时段进行各媒体限定工作区域检查,上下半场各2次;
12.赛后瞬采时赛区新闻官负责与球队新闻官沟通,确保被采访球员第一时间参加赛后瞬采;
13.比赛结束后除主转播商2名及官方摄影1名外,其他记者在赛区新闻工作团队的引导下有序离场;
14.赛后新闻发布会于比赛后10分钟之内召开,按照先客后主顺序进行,赛区新闻官主持发布会。


八、赛区新闻工作区域、设备及设施防控要求
(一)赛区须在媒体登记处、文字记者席,评论席、球门后LED广告屏后的媒体限定区、新闻发布厅、转播机位、电视转播车、电视工作间、评论席、数据采集工作席及特种设备工作席提供免洗消毒凝胶、消毒棉片及一次性纸巾,并在每个区域配备专用的口罩回收桶及垃圾桶;
(二)赛区须在媒体进场前对媒体登记处、文字记者席、评论席、球门后LED广告屏后的媒体限定区的座椅、新闻发布厅主席台、电视工作间、评论席、数据采集工作席及特种设备工作席进行消毒,赛后再次消毒;
(三)赛区须提供媒体专用卫生间,须与赛场工作人员、竞赛官员,球队分开。赛前、中场休息时进行清洗消毒。卫生间内提供洗手液、一次性纸巾、口單回收桶及垃圾桶;
(四)文字记者席、评论席、球门后媒体限定工作区域、新闻发布厅、电视转播工作间、转播工作区及转播车实行封闭管理,媒体通道独立于球员和官员通道,单独设计路线,保证不交叉。赛区组委会负责各区域的安检和安保工作,保证所有工作人员凭正确的证件和背心进出;
(五)赛前新闻发布会在组委会指定酒店进行,发布会前1小时须对发布厅进行全面消毒;
(六)转播车在进入体育场之前由转播车车长负责监督全车消毒一次,填写消毒记录;所有摄像机实行专机专人专用,使用人在使用前和使用后负责对摄像机消毒;转播工作结束后需对全车进行消毒,填写消毒记录;同时减少转播工作人员出入转播工作区的频率;
(七)媒体大巴车须每日进行彻底的消毒,大巴车抵达媒体指定酒店后消毒一次、抵达赛场媒体下车后消毒一次、工作结束后消毒一次,工作期间不允许其他人员上车,每日须填写消毒记录。媒体大巴司机建议由赛区提供,须与媒体工作组同住,每次工作前须测体温及检查健康码。
九、媒体与转播工作组及工作团队防控要求
(一)媒体工作组成员须于赛前14天抵达赛区报到,出示动态行程卡、本人所在地健康码及赛区所在地健康码,并接受核酸检测;
(二)所有媒体工作组成员报到后统一入住组委会指定.酒店(包含赛区所在地工作人员);
(三)赛区新闻官及工作团队抵达赛区后除必要工作外,不得离开组委会指定酒店,不参加聚集性活动,公众场合佩戴口罩;
(四)除非必要,尽量减少会议。必须进行会议时,参会人员尽量最小化,全员全程佩戴口罩;
(五)进入比赛场地时,按照规定进行体温检测及健康码查验,合格后进入场地工作,工作期间须全程佩戴口罩及一次性手套,任何不佩戴口罩及一次性手套的人员将禁止从事相关工作;
(六)比赛开始后,除有必要工作的新闻工作人员外,其他人员不得进入内场。(每个球门后的媒体限定工作区各配备1名新闻工作团队人员);
(七)赛前官方训练、赛前赛后新闻发布会及赛后瞬采除有必要工作的新闻工作人员外,其他人员不得进入相关区域;
(八)负责赛前官方训练直播、赛前赛后新闻发布会直播、抵达拍摄、赛前单边及赛后瞬采的公用信号制作、转播团队及官方摄影团队,须统一入住组委会酒店,并实行封闭式管理。

十、媒体记者防控要求
(一)根据卫生防疫要求,采访次数和进入体育场的媒体人数将被最小化。所以获准进入体育场的媒体人员须缩减在场馆停留的时间,并尽可能的缩短通行距离;
(二)只有按照媒体工作组的要求注册、报名、提交第一次审核材料、预约场次、现场第二次审核及核酸检测合格后,方可获得现场采访报道的资格;
(三)媒体记者乘坐交通工具时,应尽量选择最快抵达赛区的方式,建议直飞或直达,减少周转。提前咨询航空公司或高铁站,避免与国内外高、中风险地区的人员乘坐同一航班或车厢;
(四)媒体记者出行期间在任何场合(包括但不限于前往机场(或火车站)、候机或候车、乘坐交通工具等)应佩戴口單及一次性手套,随身携带消毒纸巾进行必要消毒。尽量避免触碰公用设施,勤洗手,与他人保持安全距离;提前确认出发地健康码和赛区所在地健康码均为无异常及出发前14天内无任何身体不适,体温正常;
(五)赛区设置媒体酒店,用于进行相关媒体服务工作,包括但不限于成绩公告发布及官方安排的采访活动;
(六)媒体记者建议入住媒体酒店,如入住其他酒店须如实向媒体工作组提供酒店信息,并每日自测体温,记录后于进入体育场时提交。在赛区期间,尽量避免外出,不聚会,公众场合须佩戴口單;
(七)公用信号制作、转播团队及官方摄影团队,须统一入住媒体酒店;
(八)赛区提供媒体大巴,由媒体酒店往返于比赛场地,媒体记者须测温后乘坐大巴统一前往比赛场地,不得自行前往赛场;
(九)媒体记者须携带足够的防疫物资(包括但不限于口罩、一次性手套、消毒湿巾及免洗消毒凝胶等)前往赛区,并做好日常清洁及个人设备的消毒;
(十)赛前1天和比赛日,媒体记者须按媒体工作组的规定和时间表,进行体温检测和健康码查验后,服从赛区媒体工作组的安排进入媒体限定区域工作,并全程佩戴口罩及一次性手套;
(十一)进入媒体限定工作区域后,除去卫生间外,尽量不离开工作位置,不聚集,减少交谈,与他人间隔至少1.5米,不触碰任何比赛设备、设施、器材(包括但不限于比赛用球,替补席,角旗,球网,LED广告屏等);
(十二)媒体记者不能自带食物和水,媒体工作组会给每名记者提供瓶装矿泉水。因公用信号制作团队赛场工作时间较长,用餐将由媒体工作组统一安排,用餐时须离开体育场内场,与他人间隔至少1.5米。其他媒体人员要求自行提前用餐后前往体育场;
(十三)赛后媒体记者结束工作后,第一时间离开赛场,不在场地逗留;
(十四)中超联赛第一阶段期间,媒体记者如在官方采访之外时间计划采访教练员、运动员,须向媒体工作组提出申请,由所在赛区的媒体工作组根据实际情况决定是否予以批准;
(十五)在酒店、训练场或比赛场地等场所,媒体记者不得在未经媒体工作组允许的情况下私自直接接触教练员、运动员进行采访,违反规定者取消本赛季中超联赛报道资格;
(十六)尽可能地通过电话、电邮或其他通讯手段进行沟通,减少不必要的面对面交谈;
(十七)如媒体记者到场工作时出现体温异常或疑似症状,应第一时间向媒体工作组报告,媒体工作组须立刻向赛区医务官报告,并安排记者就近在隔离帐篷内进行隔离,同时通知地方防疫部门对隔离人员进行隔离检查。详细指引应参照《中国足球协会职业联赛疫情防控指南》;
(十八)所有媒体记者必须听从媒体工作组的管理,根据新闻工作手册配合进行健康安全监测。媒体记者必须佩戴正确证件及穿着正确的媒体背心进入限定媒体区域。如果违反本新闻工作手册的任何内容,媒体工作组有权禁止违规记者进入场地,情节严重者将根据违规情况进行处罚。

十一、附则
(一)新闻工作指南自中国足协批准之日起生效,后续修订、增加的相关规定经中国足协批准后,将以公函方式发送给各赛区组委会和各中超俱乐部,作为此工作指南的更新或补充;
(二)新闻工作指南中规定的防控措施和相关安排的调整、暂停或取消,应根据国家有关防疫政策的要求随时进行调整,具体以中超公司最终通知为准;
(三)中国足协和中超公司拥有对本指南的最终解释权和实施权;
(四)因疫情防控需要,新闻工作指南仅对部分相关程序及规定进行变更,未涉及的条款将继续按照新闻运行手册的内容执行;
(五)各相关单位及个人须严格按照新闻工作指南要求内容执行;
(六)中超联赛第一阶段期间媒体记者如有违反国家、地方关于疫情防控的法律法规,以及中超联赛各项比赛期间的疫情防控规定,或被证实提供虚假信息,中国足协和中超公司有权取消媒体记者本赛季中超联赛采访资格。
