博主:沈寅豪的硕士毕业论文也存在严重抄袭现象
蛮子哥 @懂球帝
北京时间10月19日,博主“梦中的睡荷”举报中超联赛裁判沈寅豪的硕士学位论文涉嫌抄袭。
查重结果
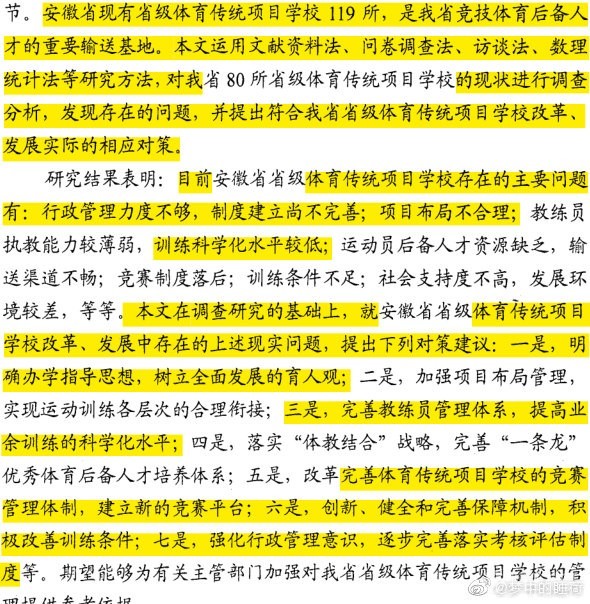
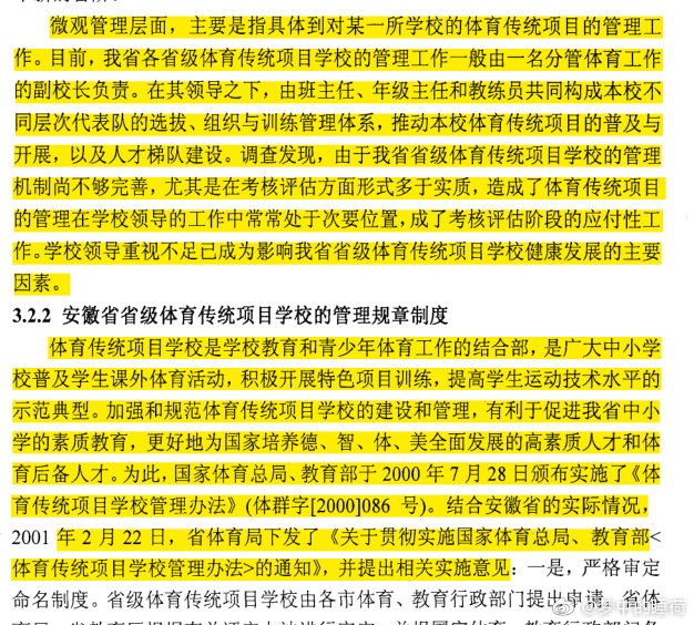
该博主表示,2012年沈寅豪通过的硕士毕业论文《上海市市级体育传统项目学校现状与发展对策研究 ----以杨浦、徐汇和闸北区普通中学为例》,严重抄袭!根据网友“上_your车_认识身边车友”所提供的查重数据,沈文抄袭了宣海德《安徽省省级体育传统项目学校现状调查与发展对策研究》一文,宣文发布于2007年,早于沈文五年。


部分对比图片
该博主根据网友提供的线索,将两篇文章进行了对比,可以确认沈文确实存在严重的抄袭现象!(图片中黄色高亮部分为宣海德原文,黄色浅亮部分为沈寅豪论文)这是对其他认真从事学术研究工作的硕、博士的严重侮辱、亵渎。请有关部门本着对学术不端零容忍的原则,严格贯彻国家法律制度,对这种无耻行径给予严厉打击。
此前,已经有网友向同济大学举报,沈寅豪2017年在《体育风尚》期刊发表的《大学生足球裁判心理压力形成原因及对策研究》一文,涉嫌抄袭了卢云飞2012年发表的《大学生足球裁判员怯场心理的成因及对策研究》。
展开更多