之前发过上海两支中超球队青训的对比,最近@青训啄...
苗原Mark @懂球帝
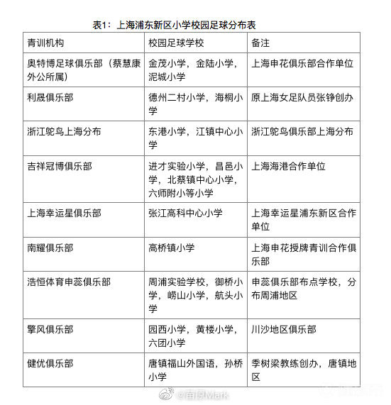
之前发过上海两支中超球队青训的对比,最近@青训啄木鸟 等上海青少年足球爱好者们又调研了浦东新区的足球青训现状。浦东新区作为上海改革开放的前沿地区,在足球人才培养上也为上海足球贡献颇多:张玉宁、傅欢、李浩文、徐俊敏、高海生、施小东、朱辰杰等,从上海最近三届全运会队伍中浦东新区培养的队员占据了半壁江山,可以说浦东新区为各级国家队、国青队、国少队、上海申花队、上海海港队等输送培养了众多优秀足球人才,如今浦东新区青训发展情况如何,今天就带各位球迷简单了解一下浦东新区足球青训开展的情况。 从表格1可以看出来,在浦东新区校园足球分布这块,主要以青训俱乐部与学校共建的模式,由俱乐部选派教练到所属小学负责校队的队员选拔与训练,这种方式很好地解决了校园足球缺少专业教练的劣势。 大家都知道校园足球虽然从2010年就开始在全国各地起步了,很多地区的校园足球仍然面临师资的匮乏,只能由学校里的体育教师兼职负责足球训练,这样的训练很难保证孩子在启蒙阶段能接触到正确的足球技术与理念。 而浦东新区绝大多数学校采用了俱乐部与学校共建的校园足球模式,学校负责提供训练场地与学员,俱乐部负责出教练,充分利用校园足球的资金,打造了一批批具有一定水准的校园足球队伍,使得孩子在足球启蒙阶段就得到了正确的引导,可以说浦东新区在小学阶段的青训走在了全国的前列。 浦东新区的很多学校和俱乐部还和上海申花、上海海港等职业俱乐部保持着良好的合作关系,这样也给队员提供了去往更高水平职业平台发展的机会。 除此之外,浦东新区还有一些诸如一兆韦德、剑鱼邦邦等兴趣班,作为青训的补充,可以供把足球当作普通爱好与兴趣的家长去选择。 到了小升初阶段,家长就面临着选择的问题,是去队伍水平和训练水平更高的职业梯队还是继续校园足球兼顾学业,这是中国青训普遍需要家长面临的选择难题。 浦东新区在小升初这块给家长们提供了很好的选择平台,既有上海申花、上海海港这样的职业俱乐部梯队可供家长选择,可以进入江镇中学或者上海师范大学第二附属外国语学校继续就读训练,保持较高的竞技水平;又有吉祥冠博和浩恒申蕊这样和校园足球接轨共建的俱乐部,可以一边读书,一边训练,就读的学校都是市重点中学。 可以说,在小升初阶段留给浦东新区家长的选择是充足的,完全可以依据孩子的定位去选择。申花和海港的梯队既有高水平前职业球员教练,又有日本和西班牙的外籍教练带队,在训练这块是校园足球无法比拟的。 上海吉祥和浩恒申蕊这样的校园足球接轨的俱乐部读书学校对家长很有吸引力,如果能在足球训练上能引进高水平的前职业球员教练或者在海外有过出色带队成绩的外教,能在足球训练上给孩子提供更大的提升。 比较尴尬的是以杨思中学为主的浦东二少体校,过去很长一段时间中国足球的青训依赖这种计划经济时期的少体校,这种国有单位少体校曾经也为中国足球培养过很多人才,随着时代的发展,这种少体校模式已经越来越落后于如今的青训体系。 以杨思中学为例,教练员都是体育局编制的教练,由于受体育局开支和编制体系的限制,一般的教练都是些编制内的“老教练”,很难吸引年轻有为的高水平教练加盟,更不可能吸引到外籍教练的加盟。这些所谓的“老教练”在训练方法和管理模式上还是停留在过去的思维中,很难满足现代化足球的要求,也很难走进如今孩子们的世界。 由于职业化之后,市队、省队体系的瓦解,少体校也没有了上升的渠道与平台,孩子的读书与日常生活还是在过去的各个运动队集中的体校里面,很难接触到普通学生与外面的世界,很容易导致队员读书跟不上,眼界有限,可以说目前这种少体校模式已经落后于如今时代的发展了。 针对浦东新区目前足球青训的情况,调研小组成员提出以下建议: 1.作为上海青训的大区,浦东新区可以加强青训教练员的培训工作,利用申花和海港这样的职业俱乐部资源,对校园足球的教练加强培训与培养,只有培养更多优秀的教练员,中国足球的未来才能涌现更多的足球人才。 2.高水平外籍教练的引入,除了申花和海港之外,浦东新区其他青训单位鲜有高水平的外籍教练,外籍教练能够带来不一样的足球理念,能让孩子体验到来自足球发达国家的足球训练。 3.高水平青少年比赛赛事的创办,浦东新区虽然有自己的人寿杯,但是缺乏高水平的全国青训赛事,更没有能邀请到国外高水平队伍的国际青训赛事,如果每年能举办高水平的全国和国际青训赛事,对浦东新区青训也是极大的提升。

