解剖进球过程:对于梅西运动技能运用的极坐标分析
姚克伟 @懂球帝
编者按:现代足球的研究不断向着数据统计的方向靠拢,如今我们在各类媒体的新闻以及分析文章中总会找到与之相关的元素,但大多数研究都是从球队整体或是球员数据统计的角度出发来展开分析。那么球员到底如何才能进球呢?这方面的分析少之又少,也尚未成为足球数据分析的主流力量。本文作为一篇研究足球领域现象的论文,本文从这个角度出发,以梅西为目标对象展开相关的探索分析。

【摘要】
传统的足球研究的关注点主要聚焦在团队的技战术领域,但是很少有研究会分析单个球员技术动作(译注:下文中在翻译中根据语境亦翻译成“运动技能”,实际上二者含义相同)方面的能力,比如说进球得分。本篇文章研究的目的是探讨作为全球顶级球员之一的梅西是如何运用他在进攻端的个人技术以及侧重点来看取得进球。我们一共分析了梅西在十多年来于三项赛事中打入的103粒进球:西甲(74粒),西班牙国王杯(8粒),欧洲冠军联赛(21粒)。我们使用了包含有10项分类标准,共计50个统计项目的一种特别的观测方法(OSMOS-soccer player);同时还以极坐标分析法这种具有强大数据压缩能力的技术,用来阐述身体部位与方向、脚部接触区域、变向以及跑动之间的显著联系。但所在球场区域和对手的影响则没有被检测到有显著联系。我们的分析确认了梅西在进球得分前对不同方面的技术运用间的显著联系,即下肢运用、脚部接触区域、变向、对边路的运用以及向球门移动时身体的方向。而对于足球领域的个人技术方面的研究可以让我们更为明晰地了解某些球员的独特之处。
【引言】
大量足球技术的方面的研究已经证明了顶尖球员因他们在身体素质、技术能力、技战术意识、对于足球的理解以及决断能力方面的综合能力而显得更为突出,而在预判以及应对不同比赛情景的的能力上卓越还会他们的场上表现进一步提高。在理想状态下,例如在一支充分利用球员个人能力并提升团队凝聚力的球队中,球员们就可以同时在个人技术和战术运用两方面有着更好的发挥,从而令球队获得更好的整体表现和比赛结果。
对于诸如比赛情景因素、在球场不同区域做出相应动作、球员间的互动等大量的表现性指标的分析让我们可以更好地理解动态中的足球。顶级球员需要同时掌握身体运用层面和技术运用层面的技巧以满足现代足球日益增长的战术执行力需求。此外,防守战术和中场人员堆积这两方面的不断强调使得各支球队的比赛表现差距在缩小,加剧了对于控球权的争夺,并在中场的争夺中出现更多的围绕人数优劣势相关的战术布置。
上文提及的因素都使得对于前锋的技术能力的多样性需求正在加剧,球员们需要精通这些技巧从而可以更快地处理场上信息并应对不断变化的比赛情景。他们对于比赛的本能反应也更容易让自己成为球队中的创造性元素。前锋们需要拥有万花筒般的技能,并且在技术能力和身体素质两方面都要特别地符合他们对应位置的要求。在这些多重技巧背后的基础则是生物力学,它是球员们执行诸如身体变向、转身、各种对称或是不对称肢体动作等足球动作的根本。它也与诸如预判等球员们在场上做出各种动作的有效程度息息相关。
侧重也与技术运用有着一定的关联。这里面“侧重(Laterality)”这个术语并不仅仅指一个人对于其身体的某一侧的偏好(比如说手、脚、感官等等),同时也指其如何运用自己的身体和身体朝向。举例来说,如果我们想要以我们的右脚利足脚做出一个十分准确的动作,那么我们就会在身体向左倾的情况下用我们的左脚来支撑身体。特谢拉和帕罗利则在他们的研究中指出成年人在侧重不对称方面的表现主要体现在对于利足脚相对更多的使用上,尤其是在执行复杂技术动作(比如说射门等)的时候,而他们对身体一侧的这种侧重主要取决于使用情况、习惯以及自信程度等。
本文作者卡斯塔内等人曾通过对于运动员用非利足脚来为其利足脚做出精确动作提供稳定性的能力研究,从而提出了“掌握侧重协同”这个术语。改变身体朝向需要稳定性,有尤其是在像足球这样的体育运动更是在最近这几十年的发展中在强度上一直都在不断提高。特谢拉等人在其研究中曾指出稳定性是球员表现的一个十分基础的组成部分,因为稳定的根基可以将动作执行的波动性降至最低,而与非足球运动员相比,足球运动员更加偏好于用非利足脚来保持稳定。已经有多项研究表明足球运动员对于左右侧的偏好是由于他们对于利足脚运用而获得的功能性优势。因此球员们可以利用侧重来训练他们动作的控制能力,而这也是球员们表现水平的重要指标。踢球的方向也会受到侧重的影响,而它也是在点球中对于射门方向研究的一个影响因素。
对于顶尖球员的个人技术研究如今仍旧主要基于主观的判断,但鉴于这些技术的重要性,我们认为对其进行客观而科学的分析是具有很大价值的。举例来说,在大家的眼中,梅西就是一位技术能力非凡的球员。作为全世界最为优秀的球员之一,他坐拥多项进球纪录和个人奖项,这其中就包括了5次国际足联金球奖,3次欧洲金靴奖和1次在改制为金球奖之前的世界足球先生。无论是教练还是训练师等专家们都认为梅西的伟大之处很大程度上都是源于其出众的技术能力,即一系列建立在有意识的复杂技术动作的执行能力。不过他们的观点还是很大程度上取决于主观的判断。
球员们将下肢的优势与每个足球动作的技术运用(如控球、盘带、假动作、凌空抽射、攻门等)相结合,使得他们能够在场上创造得分机会,并可以对针对性的战术做出高效的执行。不过对于这些方面从客观角度的研究仍有待挖掘,而如今足球发展的趋势也使得对于顶尖球员如何运用特定技术的研究,特别是那些可以创造出诸如进球等成功效果的方式的研究需求日趋加剧。本研究的目的时为了以客观的方式、从独立于比赛战术布置之外的角度出发分析梅西是如何在接球之后和进球之前这个时间段通过运用他的技术来应对不同的比赛情景。
【研究方法】
我们选择了一种可观测的方法设计来达到我们研究的目的,在此前对于足球比赛中进攻方面以及在体育领域对于动作技术的一些分析研究中这种方式已经证明了其有效性。我们使用了一种I/S/M的设计方案,其中字母I代表独特的(即idiographic,指专注于对梅西这一名球员的研究),字母S代表短期内多场比赛的纪录和短期内多个特定动作的纪录,字母M则代表多维的(即multidimensional,指对于多个评判标准的分析,或是指数据指标反馈的水平,这里使用了一个专门涉及的观测工具)。
【研究对象】
本研究一共分析了梅西所打入的103粒进球;其中对于每个进球观测都是从梅西接到进球前的最后一次传球开始到他将球打进为止。本研究对于每个进球过程的分析都是基于电视转播信号的录像。这103个观测分析的进球横跨了2004-2014一共十年的事件,其中包括欧冠联赛的21球、西甲联赛的74球以及西班牙国王杯的8球。进球的入选标准如下:1.进球过程有清晰的记录;2.对每个进球的记录都有至少两个不同的拍摄角度;而排除标准则为:1.尽管录像清晰,但并不能够通过资料来对整个进球过程进行拆解分析;2.在接球之后直接完成进球。本研究中的观测方法遵循了必要的职业道德要求并得到了道德委员会积极的评估结果,因此其符合1964年《赫尔辛基宣言》中所制定的相关标准。
【研究材料】
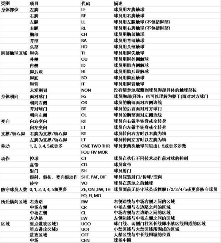
本研究观测时所用的观测工具为OSMOS-soccer player,该工具包含有OSMOS(运动技能观测系统)所设定的一系列运动技能相关的标准,同时也拥有SOF5工具(足球观测系统)的一系列情景与技术相关的标准。OSMOS-soccer player中包含有10项分类体系(即标准),其中拥有总计为50个的互不重叠的统计项目(如下图所示)。在这10项分类标准中,前7项与运动技能相关,而后3项则与球场区域以及梅西在进球前摆脱的防守球员人数相关。

(图)OSMOS-soccer player的各项指标分类
“身体部位”类别的标准指球员接触球的身体部位。“脚接触球的部位”类别的标准中包含有“脚尖(TI)”,即球员用自己的脚趾触球;而“外侧(OU)”和“内侧(IN)”则指球员用自己的脚外侧或内侧触球。“身体朝向”类别则指球员在控球时身体与对方球门所呈的角度,这里有四个不同的情况:“面对球门(FR)”、“背对球门(BT)”、“朝向左侧(OL)”以及“朝向右侧(OR)”(对此在下方的图片有所解释)。“变向”类别指球员转身的方向,而“支撑脚”类别则指球员在转身时始终踏在球场上的那只脚。“移动”类别指球员在两次触球间迈出的步数。“动作”类别则指球员在场上做出的常规技术动作,比如说控球、盘带和过人等。“对方人数”类别指在整个进球过程中球员所摆脱的防守球员人数(在我们的研究情境中,其指的是梅西在接球到最后完成进球中间所摆脱的球员人数)。“区域”(这里采用了SOF5观测体系中的标准)和“所处侧”类别指球员在球场上的位置。当球员在触球时正处于两个区域之间的位置时,那么被记录下来的将会是他将要移动到的区域。
【研究程序】
对于每个进球过程的记录,关于其分析都是自梅西接到最后一脚传递开始,到他完成进球为止。每个进球过程都由一名足球专家(一位国家队教练)和一名运动技能方面的专家(一位大学的教授)来分析,他们在开始分析工作之前都会经历熟悉OSMOS-soccer player工具的训练,通过35个未纳入本次研究对象的样本来掌握相关的分析方法。由于要分析的进球过程通常所包含的动作数量不超过10个,同时其还有两个不同角度的影像记录,因此我们认为负责分析观察的人员有足够的可靠性。本研究使用的记录工具为LINCE,而在LINCE分析下观测者可靠性的卡帕值为0.92.
本研究中还使用了3个附加的程序:1.GSEQ v5.1.15,它的作用是对数据进行初步的探索性分析,其中类型II数据(即同时产生的并行的、基于事件的数据)与本研究中多维数据的理念相吻合;2.HOISAN v1.3.6.1,其对由GSEQ检测到的那些与研究有显著关联性的球员行为进行滞后序列分析,随后再进行极坐标分析;3.STATGRAPHICS Centurion v16,这是一个综合数据分析的软件,在本研究中用来对比各项统计的比例差异等。
【数据分析】
观测工具中有着大量的动作代码,在本研究中的滞后序列分析使用了GSEQ v5.1.15所拥有的多事件数据处理能力来选定拥有显著关联的各分析类别;我们使用了足够数量的正滞后(+1至+5)和负滞后(-1至-5)来确保动作代码与动作有足够的关联性。

(图)数据分析中涉及的一些统计项目
在这之后,HOISAN则用来执行与上图有关的行为动作的滞后序列分析。在滞后序列分析(兴奋性和抑制性动作)中所得出的那些经调整过的残值将会进行极坐标分析。这里面对预期(0至+5)时滞和回溯时滞都有所涉及。分析得出的极坐标图则展示每个目标行为(即在极坐标分析中所涉及到的行为)和全部经分析的条件触发行为(通过Zsum参数以向量的形式表现)。对于这些动作关联性的解释则通过向量所在的特定象限来呈现。如下图所示,在极坐标分析中,它所呈现的图像可以凭借着对应的象限来表示球员所做出的条件触发行为。
简单来说,样本给定的行为动作都可以作为目标行为反映在每个向量图的中心,而条件触发行为则会对应着落在四个象限的其中之一。当样本落在第一象限时,其表明目标行为和条件触发行为是彼此激活的;落在第二象限表明目标行为会抑制条件触发行为,但后者会激活前者;落在第三象限表明目标行为和条件触发行为是彼此抑制的;落在第四象限则表明目标行为会激活条件触发行为,但后者会抑制前者。STATGRAPHICS Centurion v16软件则用来探索两个主要类别行为间的附加联系。

【结果】
极坐标分析
下图的极坐标图以统计学的方式展示了目标行为和条件触发行为间的显著性联系(激活或抑制)。在图中,这些联系同时以定量(向量长度)和定性(所处象限)的角度所展示。

上图中共有6个极坐标图,其中有3张图的目标行为与“身体部位”类别相关,而另3张图则与“身体朝向”类别相关。
我们将会简单地对那些长度大于1.96(P<0.05),展现出目标行为与其他行为关联性的那些向量进行讨论。
在图1中,梅西对自己右脚的使用(RF)与他对自己脚外侧的使用(OU)之间是存在互相激活作用的。此外,他对自己右脚的使用还能被他在朝向右侧(OR)的情况下激活,同时前者还能激活梅西面向对方球门(FG)。图2与图1有着直接的关系,即梅西对右脚的使用(RF)与他对自己脚外侧的使用(OU)是相互激活的关系,但除此之外后者(即OU)可以激活他朝向左侧(OL)。图3则展示了梅西使用自己胸部(CH)和触球间隔超过5步(MOR)之间存在互相激活作用。在图4中,梅西背对球门(BT)会受到他面对球门(FG)的激活。而在图5中,梅西面对球门(FG)会与他朝向右侧(OR)相互激活,同时前者还会被梅西使用自己的右脚(RF)所激活,这一点在之前的图1中亦有体现。图6则展示了梅西对自己左脚的使用(OL)与他对脚外侧的使用(OU)存在互相激活作用,而前者还会被背对球门(BT)和向右转身(RT)两种行为所激活。
数据统计对比
下图展示了每对显著性行为的统计学分析的对比。

【讨论】
我们使用了极坐标分析法这一拥有强大数据简化能力的方法来分析梅西究竟是如何依靠他的运动技能来破门得分。我们将运用了特别设计的OSMOS-soccer player这一包含有10项类别准则的观测工具来对数据库中的内容进行分析。在这些类别准则中,有7项是与运动技能尤其相关的,而另3项则与外部因素(如防守球员数量、场地的运用等)相关,它们可能会影响进球前的一系列动作。我们的研究表明梅西在接球后和进球前这一阶段所摆脱的球员数量与其进球并没有直接影响。我们认为产生这种“没有影响”的结论原因是我们仅仅分析了进球前的两个“滞后”(也就是事件)。而通过极坐标分析以及统计学分析,其余的9个类别准则与进球有着显著的联系。
我们将其余的讨论按照OSMOS-soccer player中的类别准则来划分并讨论教练们可以如何将研究的发现应用在日常训练中。
身体与球的结合
梅西在破门得分时更多地使用的是他的左脚而不是右脚,考虑到他是一名左脚球员,因此这在人们的意料之中。众所周知,大多数球员都是右脚球员,而他们无论身处球场中的哪个位置都会选择用自己的利足来接球。只有一小部分球员能够做到双足都有足够且平衡的效率并能做出一致的技术动作。大量相关研究表明左脚球员由于对利足的使用方式上的原因而能够与非左脚球员相比拥有一定功能性方面的优势。这种优势体现在他们出球的速度以及执行复杂动作的能力上,比如说在做假动作和盘带时的力度和方向控制、跑位接球的时机以及处理静止或动态皮球时的力度和精度等。在必要的情况下,梅西总能在利用自己右脚时同样展示出全面性和适应性。根据华莱士和诺顿的研究,非利足脚的运用能力是顶尖球员脱颖而出的一大特质,这也使得这些起源可以在某些特定的比赛情境中解决问题。对于教练们来说,他们应该牢记左脚为利足脚的前锋们会频繁使用自己的右脚和右腿,并且还会让自己的身体摆向右方以此来阻挡从自己左侧过来防守的球员,从而以便在之后再向左转身并用左脚控球向前推进。而这些也是上面极坐标图中的图1和图2所展示的。
脚与球的结合
正如上面极坐标图中的图1和图2中所展示的那样,梅西经常会在自己身体朝向右侧的时候使用自己的右脚外侧控球。我们假设他这样做可能是为了在面对球门前的防守球员时保护球权,同时创造更多的空间并且拥有更大向左转身的角度。而或许这也解释了为什么在上文的极坐标图中的图2显示梅西对右脚的使用会受到他面对球门或是出现在左边路的抑制。在统计学分析中梅西对脚外侧和脚内侧的使用的比例存在显著性差异(P<0.001),而他将身体朝向右侧和朝向左侧的比例亦是如此(p<0.001)。弗莱等研究人员近来指出梅西受益于自己的利足脚为左脚。在极坐标图2中显示了梅西对脚外侧和脚内侧的使用是彼此抑制的;然而代表梅西对脚内侧使用的向量却几乎总会都出现在第二象限,这就表明了他对脚内侧的使用应该是激活了他对脚外侧的使用(译注:实际上出现在第三象限,但它十分接近第二象限,因此原文作者意为有激活的强烈倾向)。
我们认为面对这种结论,教练们应该尤为强调球员们在试图撕开后卫与球门间的空当时要使用自己的脚外侧触球来提高自己的带球速度,这样同时也能让他们的向前突破更为自由顺畅,而在几次触球间球员们可以替换成脚内侧控球来进行调整。换句话说,至少在我们所分析的那些与梅西有关的案例中,他是先用脚外侧触球向前突破,之后再用自己的脚内侧进行控球调整。
身体与球门所呈角度
在一篇卡斯塔内等人完成的研究报告中指出,“特定的姿态可以让身体完成静止或是阻挡动作,这也使得在执行相应的技术动作时,动作的精准度纳入到了讨论的领域。”我们观察了梅西在这方面的素质(见极坐标图4),当他背对球门的时候,他会以右脚为轴,用自己的左脚来做出更为精确的动作。这种侧重不仅仅只是指左右脚的偏好,同时也指球员如何转身。在上面的极坐标图的图5和图6中展示了梅西倾向于将身体转至球门右侧的方向,并频繁地通过由右至左的移动来创造得分机会。
我们还同时发现了梅西在利用右边路区域与利用左右中场中路区域间存在显著性差异(P<0.001)。我们认为梅西面对球门的行为会抑制他面向球门左侧(见极坐标图5),因为当他在左路时所拥有的射门角度会更小。这一结论在图6中被证明,其显示梅西在左边路活动与面对球门呈互相抑制作用。
根据这些结论,教练们可以建议左脚为利足的前锋在身体朝向方面注意两个至关重要的方面:
1.当面对球门的时候,他们要立刻将自己的身体转向右侧从而为自己的利足脚左脚创造更多的施展空间(见极坐标图6);
2.他们英国将自己的身体转向左边来吸引防守球员跟随,随后迅速转向右侧,使得自己的身体面对右边路,之后便在左侧创造出用左脚打门的空间。其最终的目的是让大部分左脚前锋能够熟练地运用双足来盘带、控球和射门。
变向与转身支撑脚
当梅西接球并寻求前方的防守空当时,他会在带球时缩短触球间隔并加快触球频率来突破防线,从而避免防守球员断球。他在突破时还会对自己的身体方向进行微调,这也展现出他深谙变向冲刺这一进球的所需技术。梅西向左的转身与变向与上文的极坐标分析也产生了联系,同时在数据方面也支持了梅西经常会变向的客观情况。布洛姆菲尔德等人曾在研究中指出2003-04赛季的英超联赛球员平均每场比赛会做出725(正负203)次转身和变向,这无疑是强调了当代足球中灵活性的重要程度,而变向这一点更是重中之重(平均每场比赛有558次)。由于我们只是分析了相对十分短暂的进球过程,因此捕捉到的变向和转身就相对少了很多。在我们的分析情境下,捕捉到的变向和转身(即角度在180度至360度之间)与常规的比赛分析数字不太相符,在取得进球时更多的是做左右的变向。教练们应该建议自己的前锋们避免与对方的防守球员进行正面对抗而是选择其他的突破路线,从而更好地保护球权。而在做这种突破的时候前锋们就不必进行大幅度的转身,只是做一些小幅度变向迷惑对手的假动作从而展开攻势。
移动
由于每个足球的技术动作都不是孤立的,因此球员们需要在带球突破的过程中具备更多的技术能力来应对对方的防守。梅西偶尔会运用自己身体的其他部分控球,比如说在接高球的时候会用胸部来处理。这个动作会令他做出几个衔接的动作(见极坐标图3)。移动技能是非常重要的一项技能,它可以令球员们更好地执行战术、个人技术以及临场决策等方面,并变得更为全面。在过去的25年里,球员们在控球时的跑动距离占全部跑动距离的比例不断增加,这一数字从总量的1.1%增加至1.2-2.4%(译注:根据原文在这句话所引用的资料来源,这个时间段实际上是指1982-2007年)。我们的研究结果表明梅西带球跑动的距离也呈上升趋势。尽管梅西更喜欢在每次触球前迈出1步或者3步,但他每次触球前的迈出的步数还是与进球有着显著的关联(P<0.001)。熟练的移动技能使得梅西在保证控球的同时拥有十分可观的突破速度。这很容易就会让我们回想起梅西的全面,他在出任伪中锋或中场时同样能够做到高效。我们观测到梅西的带球跑动距离相对很长,而这与布拉德利等人在2013年的研究中的结论相符,那篇报告指出前锋们会比后卫和中场们的传球次数更少(22.2正负9.6 vs. 30.4正负13.4),传球成功率也更低(78.1 vs. 78.6%)。教练们应该鼓励那些技术出众的前锋们像梅西那样接球并多向中场跑动以将防守球员吸引出防守位置,逼迫对方提高防线位置。
对于场地的利用
我们的研究证明了梅西十分善于应用自己的运动技能,并且善于用自己的下肢来调整与球门之间的角度。要做到这样,很显然他还需要做出快速、全面的第一反应。我们在观测中找到了他在这方面能力的数据支撑,梅西朝着球门方向突破时相对更倾向于在中场右侧和右边路活动(P<0.001),从逻辑上讲这应该是因为他可以在这两个区域用左脚射门时拥有更好的角度。梅西的案例十分有趣,这是因为即便他是一名左脚球员,但我们的分析得出的结论显示他更倾向于移动到右边路和中场来为自己创造进攻空间。这给了教练们一个基本但却非常重要的启示,球队中各攻击手们的站位非常重要,如若他们能够在某些区域拉开空间的话,那么对于一名技术型前锋而言其可以在球场上变得更为高效。教练们也应该鼓励那些与梅西类似拥有类似技术特点的前锋更多向前跑动来换得对方犯规会是利用防守失误跑位至重点进攻区域,从而获得更好的得分或助攻机会。而这样的前锋也在防守反击战术下显得尤为重要。
总的来说,梅西的成功之处或许部分是由于大多数后卫们不太习惯于防守左脚球员和这种能够创造出传球、盘带和射门的“三威胁”类型的球员所造成的。从一个更客观的角度看,可以理解的是,球员如何在射门得分前的一系列稍纵即逝的动作中运用好自己的运动技能对于教练们来说有两方面十分重要的意义:
1.球队的教练们要重点对对方的技术型前锋加强防守布置,他们需要对队中后卫的站位情况做出更好的战术安排;
2.对于那些队中拥有与梅西技术风格类似球员的教练们来说,他们需要对本队的技术型前锋在利用进攻区域与角度、运用身体不同用部位、造成对方防线失衡等方面做出更好的指导和建议。
【结论与未来的研究趋势】
本研究的目的是探索梅西如何运用自己的运动技能来处理不同的比赛情景,从而取得进球。这里面剔除了战术布置造成的影响。而在上文的讨论部分,我们指出了我们的研究结果可以为教练们所运用的地方。对于体育领域的研究者们来说,这篇文章也有一定借鉴价值,我们在研究中运用的观测体系中拥有诸如像极坐标分析等强有力的分析工具,它可以在对于运动技能的主观判断外提供客观的数据支撑。
未来的研究可能会探究不同球员在不同比赛情景下对运动技能运用。测量球员们在执行不同技术动作时的速度也会是件非常有趣的事情。尽管我们并没有在该研究中这样做,但大家在主观上都主要到了梅西的神奇之处有一部分是与他执行动作的速率变化所相关的,比如说他在通过变向、改变身体与球门角度等方式摆脱后卫时的快慢变化。关注与运动技能运用的研究可以为足球的技战术领域提供一个补充性的有趣视角。