J联赛球队不再中性名?支撑日本足球的核心政策走到十字路口
10月17日一早,日本媒体Sponichi爆料称,日本J联盟将宣布,在2022赛季正式取消沿用了近30年的Hometown制度,并寻找新的发展模式,最快在本月就将正式公布。这一报道引起了轩然大波,遭到了网络舆论抵制的同时,并且很快被官方“打脸”。那么,Hometown制度究竟是怎样的一种制度,这一制度的变革究竟会给日本的足球联赛带来怎样的影响?

何为Hometown制度?
所谓Hometown制度,J联赛的定义为:“实现将足球俱乐部与地域社会融为一体的目标,打造将体育运动融入民众生活,给人们带来能够尽情享受身心健康和生活的城市。”
上世纪90年代初创立J联赛时,效法日本的职业棒球的“地域保护权(Franchise)”,以日本二级行政区划“市村町”为单位,规定一支球队有着将80%的主场比赛放在Hometown举办的义务。可以说,这一制度的精髓,就是将职业足球俱乐部在地化,让一支球队长期耕耘同一个地区,打造属于地域自身的足球文化。

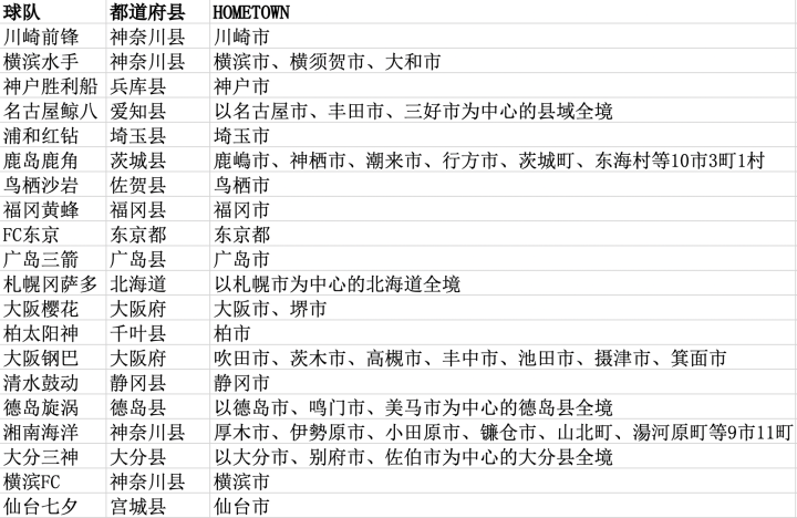
下表是2021赛季J1联赛20支球队的Hometown列表。

从中可以看出,J联赛的老牌球队,例如浦和、鹿岛、川崎、湘南、大阪钢巴等队(职业化前的企业球队)虽然都是以都市圈为中心发展起来的,但是这些球队所对应的Hometown未必是大城市。尤其是在1999年认可“广域hometown”之后,允许俱乐部可以涵盖多个“市村町”,一些后起之秀的小球队,例如清水等,其在地化服务的地区更多。可见J联赛的Hometown以都市圈为中心向外辐射,尽可能照顾到足够多的地区。
(下图分别是大阪钢巴与东京绿茵的Hometown map)


此外,J2、J3球队,以及认可“百年俱乐部”计划,渴望未来加入职业联赛的球队,都有对应的Hometown,此处就不一一列举了。
为何引起轩然大波?
17日当天,这则新闻一登上网络,很快就在足球圈引起巨大争议。首先开炮的是J联赛执行委员会之一,J2水户蜀葵的社长小島耕。这位出身足球媒体的社长,对于Sponichi的不实报道,十分愤慨,:“虽然相关的记者、媒体这种抢头条的心情可以理解,但是如此捏造事实严重破坏了俱乐部与当地球迷、当地有关单位之间的信赖关系,只能用愤怒来形容。”随后J联赛以主席村井满的名义发表声明,称上述报道纯属子虚乌有,今后J联赛也将继续坚持这一制度,让俱乐部为当地的足球运动普及发展做出贡献。

有趣的是,2名日本前国脚针对此事的评论,则呈现出了两极分化的结果。中村宪刚表示,自己看到这一消息的时候,第一反应就是十分忧虑,Hometown是J联赛的立足之本,俱乐部与地方共生共存。而槙野智章则认为,这个想法不错,未来可以拓展俱乐部的发展道路,并且激发出球队的创造力与挑战力。适者生存,如果做不好就让他自生自灭吧。
中村宪刚的表态得到了球迷的认同,而槙野智章的看法则使得自己成为球迷挞伐的对象。此事发酵很快,一天之后槙野智章本人发表道歉信,浦和俱乐部也发表声明,称俱乐部未来会继续落实Hometown制度,为地区球迷们服务。

从这里我们就可以看出,在日本的足球领域,对于Hometown制度是高度认可的。至于这种现象产生的原因,就不得不提到日本的职业棒球(NPB)。
在1993年J联赛成立之前,职棒是日本唯一的职业体育赛事。由于棒球这一运动在日本的历史积淀浓厚,起初几乎无人看好新兴的足球职业联赛。这使得J联赛在创设的过程中,处处要与职棒做区分,例如在一些赛事的名称,以及管理层称谓上等等。而最大的区别,是在地化的政策。与职棒的“地域保护权(Franchise)”不同,J联赛引入了“家乡(Hometown)”的概念,其目的就是拉近球队与球迷之间的距离。对比职棒的Franchise政策,Hometown政策相对更加宽松,扩大了球队在地服务的义务,增加了球队与球迷互动,但是缩减了球队通过地方获取盈利的范畴。

此外,由于大部分棒球球团成立时间都非常早,它们始终难以跳脱企业球队——一家企供养一家球团(简而言之就是母公司)的模式。与之对应的,是J联赛球队的股权模式多样化。再加上职棒球团数量少,分布范围广(总共12队,没有升降级,服务范围都是都道府县的一级行政区),这使得职棒球团所获得的利益非常大,导致联赛愈发固化,扩军阻力巨大。

而J联赛在这方面相对开放,通过更加细致的在地化政策,尤其是在一些没有职棒球队的地区,大大激发出了人们对于职业足球的兴趣。J联赛现在有不少“市民球队”,其股权结构分散,不存在所谓大股东,主要由当地的公司、企业赞助,例如湘南。有些球队虽存在大股东,但小股东数量巨大。以浦和为例,其大股东是占比50.75%的三菱重工子公司,剩余股东则是埼玉县、埼玉市和41家当地企业。仙台更有趣,其最大的股东就是宫城县与仙台市,而不是某家企业。
(下图为浦和俱乐部的股权结构示意图)

这样的情形,久而久之拉近了球队与当地的距离,诞生了真正意义上“自己的球队”,也有效避免了球队因为股东的一家独大(例如现在的神户等),而导致经营出现困难的情况。
通过上面简单的叙述,不难看出槙野智章的言论会被球迷看做是背叛行为的原因。经过近30年的发展,在职业足球的层面,早已形成了球队与地方共生共荣,球迷与球队共生共荣的理念,球迷不仅仅是fans,更是supporter。这与职棒球团靠企业供血,球迷仅仅是享受比赛乐趣是截然不同的。

未来如何发展?
19日晚间,J联赛公宣布,未来会继续奉行Hometown的基本原则,并适当放开一些限制,让球队可以在其他地区举办线下活动,开展商业活动,并紧跟时代潮流加速数字化程度。这一决定相对来说收获了很多好评。次日清晨,此前爆出乌龙新闻的Sponichi又爆出猛料,称J联赛专务理事木村正明表示,此举是为了顺应时代潮流,甚至不排除开放球队冠名,将会召开听证会讨论。但众所周知,J联赛球队一律采取“地名+队名”的中性名称,一旦采用企业冠名,无异于是倒行逆施,这也引起了很多球迷的不满。

姑且不论企业冠名一事的真伪(Sponichi这家媒体的口碑已经臭街,争议巨大),单说全新的Hometown政策究竟能给J联赛带来怎样的变化。毫无疑问就是更大的商机与更大的可能性(从这个角度看,槙野智章的解读也并不算错)。
(J联赛26年的球队数量变化)

众所周知,日本国的人口与资源高度集在的以东京23区为核心的首都圈。然而,在目前的政策下,由于俱乐部很难前往其他地区开展活动,这使得远在东京等大城市的球迷久而久之与球队之间有了距离感。例如,过去这些年不少球队都渴望能够在东京开展线下球迷用品销售,或者是观赛活动,但这需要经过FC东京的同意,增加了活动举办的困难,而这些在新的政策下将会完全开放。再比如毗邻鸟栖市(佐贺县)的久留米市由于行政上属于福冈县,这使得鸟栖沙岩在该地开展活动,或者是招商引资都很困难,因为这需要得到福冈黄蜂等球队的同意。(下图是一些线下活动)

另外,日本国内经济这些年遭遇到了困境,外加人口老龄化等问题,球队如何招商引资也关系到未来的发展,假如目前的政策持续下去,一些小地方的球队由于得不到强有力的赞助,时间久了很可能难以为继。未来如果能够从外地企业吸引投资,对于球队的发展将会有很大的帮助,也有助于打造一些有能力、有影响力代表J联赛的全国性豪门俱乐部。

总的来说,Hometown政策在过去近30年时间里,给J联赛的发展起到了不可磨灭的作用,否则篮球B联赛、排球V联赛也不会纷纷效仿。只不过现在到了需要与时俱进的关键时期,新冠疫情对于职业体育的冲击,无疑加速了这一过程的推进。
文/仰卧撑-张阳源