中国体育产业市场规模及发展前景分析
S运动家
S运动家
近日,国家统计局和国家体育总局发布了《2020年全国体育产业总规模与增加值数据公告》。公告核算出了2020年全国体育产业规模,并对体育产业规模的内部构成进行了详细分类。
2020年全国体育产业状况

经核算,2020年,全国体育产业总规模(总产出)为27372亿元,增加值为10735亿元。与2019年相比,总产出下降7.2%(未扣除价格因素,下同),增加值下降4.6%。
从内部构成看,体育服务业增加值为7374亿元,占体育产业增加值的比重为68.7%,比上年提高1个百分点。体育用品及相关产品制造增加值为3144亿元,占体育产业增加值的比重为29.3%,比上年下降1.1个百分点。体育场地设施建设增加值为217亿元,占体育产业的比重为2.0%,比上年提高0.1个百分点。
从增长速度看,受新冠肺炎疫情影响,多数体育产业类别增加值出现下降,其中,体育场地和设施管理增加值下降20.2%,体育经纪与代理、广告与会展、表演与设计服务下降16.9%,体育用品及相关产品制造下降8.1%。以非接触性聚集性、管理活动为主的体育服务业增加值保持增长,其中,增速最高的是体育传媒与信息服务,增长18.9%,其次是体育教育与培训,增长5.7%。
体育产业规模

在《2020年全国体育产业总规模与增加值数据公告》发布之前,《前瞻经济学人》发布了一张带有“前瞻产业研究院”水印、关于2020年中国体育产业总规模的研判图表,预测了2020年中国体育产业总规模。该文写道:“初步统计,2020年体育产业市场规模达25750亿元,占国民经济2.53%,比重较低。”
虽然《前瞻经济学人》预测的2020年全国体育产业总规模与国家统计局、国家体育总局发布的《2020年全国体育产业总规模与增加值数据公告》数据有差别,但我们也可以看到,相比于2019年,全国体育产业总产出下降7.2%,增加值下降4.6%。
虽然2020年中国体育产业规模下降,但从我国体育产业的市场规模及增长率来看,我国体育产业呈增长态势。全国体育产业总产出从2015年的1.7万亿元增加至2020年的近3万亿元。多年来我国体育产业总产值增速始终维持在10%以上的水平。
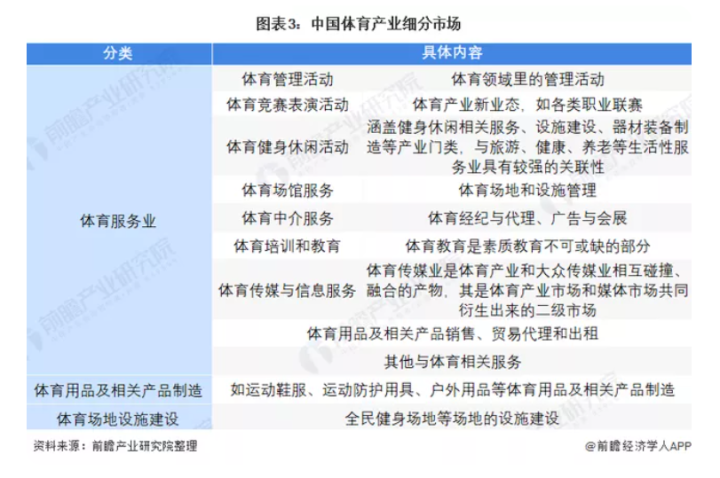
体育产业细分

根据《2020年全国体育产业总规模与增加值数据公告》,体育产业核算分类采用《体育产业统计分类(2019)》。体育产业核算采用两级核算分类。第一级分类按照活动特点分为体育用品和相关产品制造业,体育场地设施建筑业和体育服务业三大类。第二级分类是在第一级分类的基础上,细化为178个国民经济行业小类。
根据2020年全国体育产业状况来看体育产业细分结果,体育服务业分类较多,占比最多,为51.6%,其次是体育用品及相关产品制造,占比44.9%。

另一方面,根据《前瞻经济学人》中国体育产业细分市场结构的分析可知,体育用品和相关产品制造业过去一直是通过体育产业的最大占比,而近年来,体育服务业的占比逐渐提高,超过体育用品和相关产品制造业的占比,2020年体育服务业的占比超过了50%,达到了51.6%。
全民健身计划

在全国体育产业规模发布之际,近期,广东、上海、江苏、河南、四川等多省份陆续发布了本省市的2020年体育产业数据,其中,广东省体育产业总产出(总规模)为5149.94亿元,增加值为1743.2亿元。江苏省体育产业总规模为4881.80亿元,增加值为261.38亿元。上海市体育产业总规模为1621.62亿元,增加值为560.19亿元。四川省2020年体育产业总规模为1734.02亿元,增加值为648.02亿元。
随着各省市产业发展规划的出炉,全民健身也为体育产业的发展提供了巨大的市场。近期,广西、江苏、青海、云南、甘肃等省份陆续发布了本省的《全民健身计划(2021-2025)》。
去年7月国务院印发了《全民健身计划(2021—2025年)》。不久后,8月9日国家体育总局印发《体育总局关于认真贯彻落实<全民健身计划(2021-2025年)>的通知》,要求全国各省市体育局、全国各个体育协会来贯彻《全民健身计划(2021-2025年)》,各省市县区都要在今年年底之前出台自己的《全民健身计划》。
在国务院印发的《全民健身计划(2021—2025年)》中,对全民健身工作提出四项具体目标和八项主要任务,更是重点指出:带动全国体育产业总规模达到5万亿元。
目前,根据统计,我国经常参加体育锻炼的人数达到5亿人左右,在政策推动下,在体育消费热潮的推动下,在人们消费观念的转变中,体育运动渐渐成为了人们日常生活中的一部分。全民健身也将会是体育产业发展的优质赛道,助推体育产业的升级发展。