手球规则繁杂、争议频出,“攻”“守”有何区别?
裁判圈
裁判圈近一周以来,“手球”似乎占据了争议判罚的头版头条。从意甲到欧冠,再到欧联,几乎每次涉及手球的重大判罚都能让球迷们吵得不可开交。为什么几乎一模一样的手球,他吹了犯规,而我们队却没获得点球?攻方和守方的手球规则究竟有何区别?出现手球就说“新规”,新规到底是如何规定的?


(图)IFAB足球竞赛规则“手球”部分(2021/2022版)
其实规则中并未对“攻方”或“守方”加以区分,而是根据手球后的情况分类讨论。比如,手球后出现进球,就需要考虑是否符合规则中的条件了(如符合,则须判罚手球犯规,无论是否为意外手球):
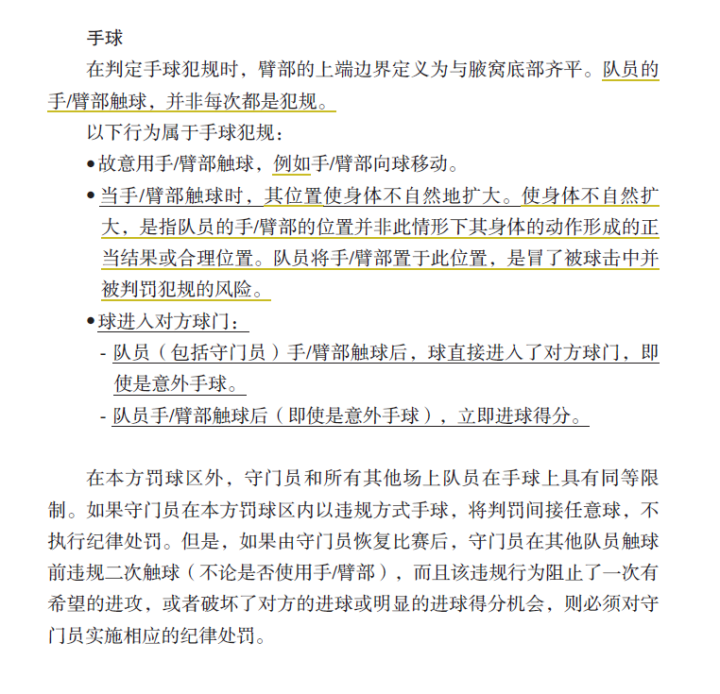
1. 队员(包括守门员)手/臂部触球后,球直接进入了对方球门,即使是意外手球。

(尤文的射门,经弗拉霍维奇手臂折射入网)
2. 队员手/臂部触球后(即使是意外手球),立即进球得分。

(马克斯·阿隆索手球后射门得分)
上轮意甲联赛中,球经过弗拉霍维奇的手臂反弹后直接进入了球门,等于手球直接进球,即使是无意的,即使他的手臂已经紧贴身体,但根据规则,还是要判罚手球犯规。欧冠皇马与切尔西比赛中阿隆索是手球后立刻射门并形成了进球,这同样是意外手球,而且还是经自己身体反弹而来,但仍须判罚犯规。他们的手球行为,如果不涉及到手球之后的进球,是不会被判罚手球犯规的。
欧联1/4决赛次回合 流浪者3:1布拉加
在欧联赛场,流浪者与布拉加的比赛进行到第4分钟时,流浪者队通过左路传中形成的头球机会扩大了比分,但由于左路的队员传中前手球在先,裁判员亲自回看后判罚进球无效。

(流浪者进球,助攻队员31号传中前手球在先)
现行规则下,当队员或其队友意外手球后立即创造了进球得分机会(注意,此处指“意外手球后经过传球/盘带,形成进球”,与上述条款中“立即进球”不同),是不应被判罚手球犯规的。这次被判进球无效,主要是因为手球时手臂处于向外、向上伸展的状态,手臂位置使其身体不自然地扩大。换句话说也就是,这个手球即使不涉及到后续的进球,也是应该被判罚犯规的。
欧联1/4决赛次回合 巴塞罗那2:3法兰克福
“同样是经过自己身体反弹后的意外手球,为什么阿隆索被吹了犯规,法兰克福队员这么做就不是犯规呢?”

(法兰克福队员在本方罚球区内手球)
在欧联杯巴萨与法兰克福的比赛中,法兰克福19号队员博雷在本方罚球区内手球,VAR静默查看后没有介入。通过回放可以看到,博雷这次是意外的、经过自己身体反弹的、手臂处于自然位置且没有使身体扩大的手臂触球,所以不判罚犯规是正确的。上文中也提到,弗拉霍维奇、阿隆索那样的手球,如果不涉及到后续的进球,是不会被判罚手球犯规的。
欧联1/4决赛次回合 亚特兰大0:2RB莱比锡
同样是在今天凌晨的欧联比赛中,亚特兰大也遭遇了手球争议判罚。直接任意球发出后,位于人墙最左侧的莱比锡队员手臂触球,裁判员没有判罚犯规,VAR介入,裁判员亲自场边回看后维持原判。

(莱比锡队员在本方罚球区内手球)
右臂触球时,手臂的状态是紧贴身体,这是人墙队员身体运动造成的正常结果,同时也是自然位置。而且根据当值主裁的肢体语言,球在接触手臂前先打在了肩部,属于意外反弹。考虑到以上因素,不判罚犯规是正确的,VAR本不应介入,因为这种情况并不属于“清晰且明显的错漏判”。

以上就是近期手球争议判罚的解读,欢迎大家在评论区留言、讨论!