法兰克福主罚点球时有球员提前进线,本应重罚却被裁判无视
裁判圈
裁判圈北京时间今天凌晨3:00,在欧联1/4决赛次回合的较量中,巴塞罗那主场2:3不敌法兰克福,无缘四强。开场仅2分钟,埃里克·加西亚在本方罚球区内抱摔对手,裁判员判罚点球,科斯蒂奇罚进,法兰克福1:0领先。

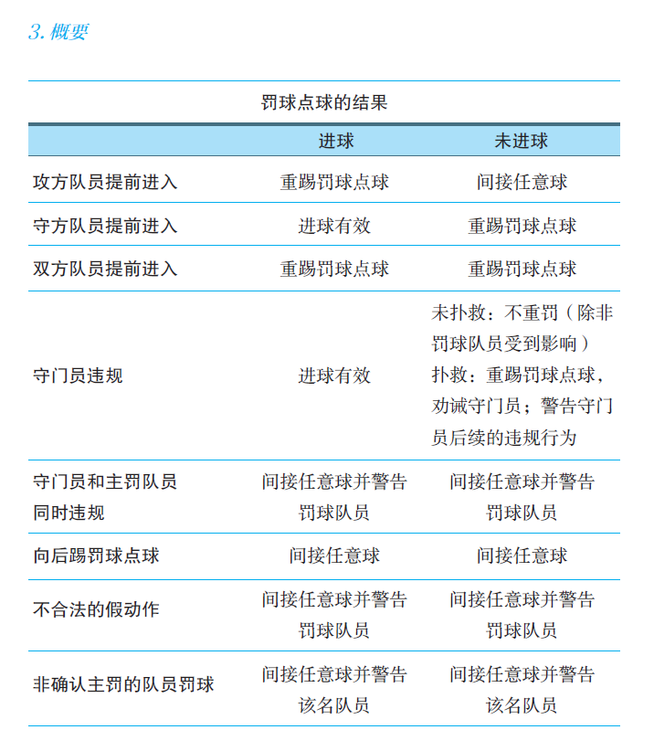
点球判罚没有问题,加西亚手上动作过大,足以造成对手倒地。但通过回放可以看到,在科斯蒂奇点球射门的瞬间,双方各有1名队员提前进线,其中法兰克福15号镰田大地尤为明显。

根据规则,当双方队员提前进入时,如果点球罚进,需重罚。但在点球罚进以后,裁判员没有任何表示,VAR也没有介入。

(图)2021/2022 IFAB《足球竞赛规则》“罚球点球”部分 – 概要
在过去,没有VAR的时代,裁判们比较难以察觉这种提前进线的行为,也没有多少点球因此重罚/判间接任意球。但在使用VAR的赛事中,这样的点球提前进线的行为是“清晰明显的漏判”,需要进行相应处罚,更何况是像镰田大地这种已经过线这么远的情形。

这次漏判的出现主要有两个原因。首先是当值主裁阿图尔·迪亚斯的站位出现了问题,从他的视角完全看不到镰田大地的存在。再者就是VAR的疏忽,不知为何直接漏过了这次双方队员提前进线的情况。本应重罚的点球就这样被判有效,毫无疑问,这是次不该出现的失误。
展开更多