LPL夏季赛裁判报告:WBG、iG迟到,369提前退出游戏予以处罚
buddj @懂球帝
今天LPL更新夏季赛第一周裁判报告:iG、WBG、Xiaohao和369受到处罚。

6.10 iG vs WBG
iG、WBG迟到,根据规则予以处罚。

6.10 FPX vs EDG
Game1:EDG.Viper、EDG.Meiko和EDG.Jiejie反映了一个游戏内问题
Game2:EDG.Viper和EDG.Meiko选手反映了一个游戏内问题
Game3:EDG.Viper选手在比赛中反映了一个游戏内问题

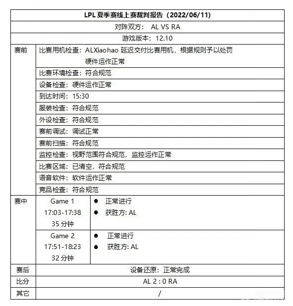
6.11 AL vs RA
AL.Xiaohao延迟交付比赛用机,根据规则予以处罚

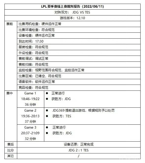
6.11 JDG vs TES
Game2:JDG.369提前退出游戏,根据规则予以处罚

在JDG 2-1战胜TES的第二局比赛中,JDG.369提前退出游戏
展开更多