LPL官方:RA申请时光回溯相关证据不足,维持原有裁决结果
buddj @懂球帝
近日,英雄联盟2022LPL夏季赛RA 1-2不敌BLG战队的比赛中,RA在第一局和第三局比赛中,出现了很大的网络波动,尤其是第三局决胜局的网络波动RA五人掉线,造成了比较大的影响。

今天RA电子竞技俱乐部发布公告:关于7月16日晚RA对战BLG时第一局及第三局中出现的网络波动状况的申诉具体情况如下。
在该事件发生时,俱乐部工作人员在第一局掉线暂停后第一时间询问裁判希望可以争取时光回溯,但裁判判定比赛继续;第三局同样发生网络波动,我们的选手也在第一时间对裁判表明了需要暂停,并且选手与工作人员一起强烈表示了需要时光回溯,而根据现场实际情况及相关证据,裁判认为不足以被证实为规则11.5.1.1.2的“灾难性不可抗力”,依旧判定继续游戏,最终以两次皆判定为继续游戏直至比赛结束。
在本场比赛结束后我们俱乐部工作人员也询问了周围邻居得到了同一时间内也产生了网络波动的答复并后续多次通过不仅限于发送邮件的不同方式和联盟进行了申诉,过程中我们也一直全力配合联盟提交区域性网络波动证据,积极与物业管理公司和中国电信公司询问获取比赛时的网络状况信息(已提供相关文件)。
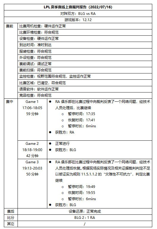
目前俱乐部已经收到了联盟的申诉回复,同时,关于当场比赛的裁判报告也已经发布,对于维持原有裁决结果我们深感遗憾,但还是要给关心RA的朋友们一个交代。不过在收到我方申诉后联盟也是积极的调查了比赛现场状况。(下方附上英雄联盟官网对于此次比赛裁判的裁决结果)
RA俱乐部全体真心感谢每一位朋友对我们的支持和关心,选手在该情况发生后一直抱着期待的心情希望得到可以重赛的消息,虽然未能如愿,但接下来我们还是会秉承不轻言放弃的专业的电竞精神好好完成接下来的比赛,俱乐部也将一如既往地全力支持帮助我们的选手,再次感谢大家的关心。
2022.07.16 RA vs BLG
Game1:RA俱乐部在比赛过程中向裁判反馈了一个网络问题,经技术人员处理后,比赛继续。
Game3:RA俱乐部在比赛过程中向裁判反馈了一个网络问题,经技术人员处理后恢复。根据现场实际情况及相关证据裁判判定不足以被证实为规则11.5.1.1.2的“灾难性不可抗力",判定比赛继续。
