世界杯巡礼之VAR:专业团队+半自动越位技术,还会抢戏吗
裁判圈
裁判圈俄罗斯世界杯,VAR初来乍到,很快就成为了一大热议话题,决赛当值主裁皮塔纳亲自到场边回看手球的场景还历历在目。
四年间,VAR的规则条款和技术水准都在不断完善,在运用VAR的第二届世界杯上,专职视频助理裁判员都有哪些名哨?VAR的介入尺度如何?“半自动越位”又是个什么样的“黑科技”?我们来逐一分析。

VAR时代,视频助理裁判员在比赛中所扮演的角色尤为重要。卡塔尔世界杯共有24名专职视频助理裁判员,比上届多出11名,其中欧足联11位、南美足联5位、亚足联3位、中北美及加勒比海足联3位、非洲足联2位。本届24名专职VAR中的一些裁判并非国际级裁判员,但所有人均为国际级视频比赛官员(FIFA Video Match Offical – FIFA VMO),其中不乏伊拉蒂、弗里茨、范布克尔、比利亚诺等全球知名VAR,还有4人曾执法过中超联赛。

(图)2022卡塔尔世界杯24名专职VAR
不出意外的话,卡塔尔世界杯每场比赛的视频助理裁判团队大概率与俄罗斯世界杯及2021阿拉伯杯保持一致,由1名视频助理裁判员(VAR)以及3名助理视频助理裁判员(AVAR)组成。其中,AVAR1负责协助VAR进行回放核查等工作,AVAR2专门负责越位相关事件(又称“Offside VAR - OVAR”),AVAR3在“小黑屋”中站在三名裁判身后,负责查漏补缺(又称“Support VAR - SVAR”)。

由于人手充足,与上届世界杯的情况有所不同,卡塔尔世界杯上的VAR、AVAR1及AVAR3很可能均由专职视频助理裁判员担任,但目前尚无法确定AVAR2(越位视频助理裁判员)将同样由专职视频助理裁判员担任,还是将由69名上场执法的助理裁判员兼任。

(图)2018俄罗斯世界杯小组赛法国1:0秘鲁——“小黑屋”中的人员配置
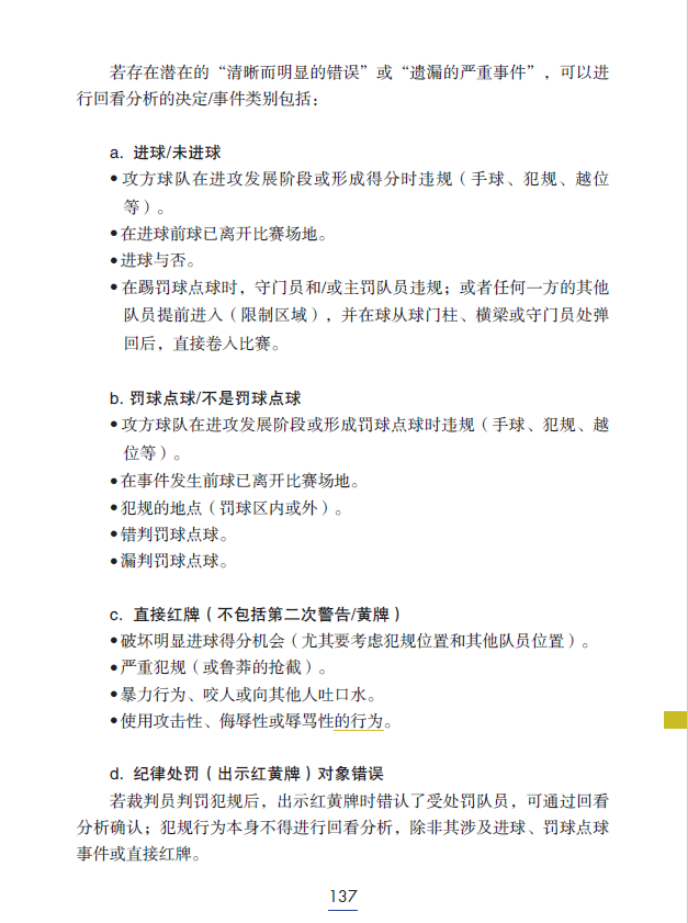
VAR介入的原则依然是以下四条(进球、点球、直接红牌、处罚错误对象)。VAR会在比赛期间全程实时监控并静默核查,仅在有关以下各类事件的判罚存在“清晰而明显的错误”或“遗漏的严重事件”时,方可介入并协助裁判员。

(图)2022/2023版IFAB《足球竞赛规则》VAR条例节选(中文翻译)
诸如越位、球出界与否、犯规位置等“客观性决定”,可由VAR回看分析,裁判员可直接采纳VAR给出的建议;其他类似于“动作强度是否构成犯规、手臂触球位置是否构成手球犯规”等“主观性决定”,则应由VAR向主裁提出“场边回看(On-field Review)”的建议,主裁发起场边回看后亲自分析情况。

在这其中,争议最大的就是VAR介入的“尺度”——什么才能算是“清晰明显的错/漏判”?
今年二月,波兰“王牌VAR”克维亚特科夫斯基接受采访时就提到了国际足联与欧足联对VAR介入尺度要求的区别。假设给VAR介入赋予一个“阈值”,如果国际足联是50-60,那么欧足联就是100。

(图)入选世界杯专职VAR阵容的波兰裁判托马什·克维亚特科夫斯基
在欧足联的赛事中,VAR必须通过回放找到100%的证据认定这是次清晰明显的错/漏判,才能介入。例如,在双方发生身体接触的情况下,当值主裁判罚点球,但这个点球很牵强、很“软”,VAR就算持有不同意见也不能介入,因为身体接触确实存在。正是如此,欧足联赛场上出现了很多“判罚有争议,但VAR就是不介入”的情况。而一旦VAR介入,裁判员90%都会在回看后做出改判。

然而,如果这个场景发生在国际足联旗下的赛事中,那么只要VAR认为此球不该吹点球,那就属于可以介入的范畴。也就是说,作为世界杯的视频助理裁判员,在上述四种情况下只要与当值主裁持不同意见,就可以建议他到场边亲自观看回放,如果主裁第一时间的判罚依据在回看后依然能够说服他自己,那么他就可以维持原判。毫无疑问,世界杯上的VAR介入频率将高于欧冠、欧联等欧足联赛事,这样一来将有效减少争议还是依然会被外界批评“VAR抢镜”,到时见分晓。

半自动越位技术
今年夏天,国际足联官方宣布将在世界杯上应用“半自动越位”技术,该技术使用安装在体育场屋顶下的12个专用跟踪摄像机来跟踪球和每个球员的29个数据点,每秒50次,计算出他们在球场上的确切位置。本届世界杯的官方比赛用球中将装有一个惯性测量单元(Inertial Measurement Unit – IMU),每秒向“小黑屋”发送500次球的数据,以对踢球点进行精确的检测。

比赛期间,一旦该技术检测到传球瞬间处在越位位置的球员触球,“小黑屋”内就会响起“越位警报”。在通知场上裁判之前,“小黑屋”内的视频助理裁判员们将手动核查并确认系统自动生成的出球瞬间和越位线。这样一来,世界杯上越位核查与判罚的过程将会更加迅速、更加精确。

“王牌”伊拉蒂领衔欧足联VAR,两人曾吹过中超
技术再先进,VAR终究还是“以人为本”。要论VAR界的“领军人物”,非意甲名哨伊拉蒂莫属。1979年6月27日出生的马西米利亚诺·伊拉蒂自2012年起执法意甲联赛,2017年晋升国际级裁判员。俄罗斯世界杯,以专职视频助理裁判员身份参赛的伊拉蒂共计担任14场VAR、3场AVAR,在所有专职VAR中执法场次排名第一,首场使用视频回放技术的世界杯决赛VAR就是由他担任。

2019年2月12日,曼联主场对阵大巴黎,VAR首次亮相欧冠赛场,“小黑屋”里坐着的正是伊拉蒂。截至目前,在四年的时间内,伊拉蒂共计在三级欧战(欧冠、欧联、欧协联)中担任了73场VAR/AVAR,堪称“欧洲VAR之最”,欧足联裁判纪录片中经常能在裁判与VAR的对话里听到他的名字。在此期间,他还相继担任了2019欧联决赛、2020欧冠决赛、2021世俱杯决赛的VAR,以及2022欧冠决赛的AVAR。

(GIF)伊拉蒂的“激情执法”
除了伊拉蒂,意大利还有位资深VAR——保罗·瓦莱里。现年44岁的瓦莱里四年前也参与了俄罗斯世界杯执法,担任2场VAR、12场AVAR。瓦莱里早在2007年就已亮相意甲赛场,2011年晋升国际级,2021年成为国际级视频比赛官员,自2022年起卸任国际级裁判员。截至目前,瓦莱里以VAR/AVAR的身份执法过49场各级欧战赛事,并在2019亚洲杯决赛以及2022女足欧洲杯决赛担任了VAR。

与意大利相同,德国此役也派出了两名专职VAR——45岁的弗里茨和42岁的丹克特,两人都有着丰富的德甲执法经验,丹克特还曾于2018赛季来华执法过两场中超联赛(恒大4:5上港、天津泰达3:1大连一方)。俄罗斯世界杯,丹克特担任了2场VAR以及15场AVAR。
去年夏天的欧洲杯决赛由丹克特担任VAR、弗里茨任AVAR,今夏的首届欧协联决赛中两人则互换了位置,由弗里茨担任VAR。
截至目前,丹克特与弗里茨分别在欧战赛场担任了65和60场VAR/AVAR。在2021国际足联阿拉伯杯决赛担任VAR的丁格特则遗憾落选世界杯。可能是因为英语说的好,意大利和德国的这四位VAR经常在国际赛事中与别国裁判搭档执法。

(图)巴斯蒂安·丹克特(左),马尔科·弗里茨(右)
卡塔尔世界杯,西班牙VAR的人数最多,达到了三人。同为40岁的“埃尔南德斯平方”以及胡安·马丁内斯自欧足联引入VAR起便是西班牙的专业视频助理裁判人选,2019首届欧国联决赛就是由埃尔南德斯担任VAR、马丁内斯担任AVAR,此后两人又一同参加了2019世青赛,马丁内斯还是同年世俱杯决赛的VAR。2021欧冠决赛“小黑屋”阵容也包括了这二位,此外埃尔南德斯还担任过2020欧冠决赛以及2022欧联决赛的AVAR。
与之相比,里卡多·德布尔戈斯的经验尚浅,入选世界杯有些意外。因罚下C罗而“一战成名”的巴斯克裁判德布尔戈斯曾在2019年作为专职VAR参与过世少赛执法,但他还未曾有过国际赛事决赛“小黑屋”的经历,不出意外的话此次世界杯上大多数时间都将担任AVAR。这三位西班牙VAR同样拥有“语言优势”,他们可与除巴西外的所有拉美地区裁判搭档执法比赛。

(图)亚历杭德罗·埃尔南德斯(左),胡安·马丁内斯(中),里卡多·德布尔戈斯(右)
47岁的荷兰人范布克尔同样是欧足联最为信任的VAR人选之一,2019年2月12日另一场欧冠淘汰赛——罗马对阵波尔图的VAR就是由他担任,并以VAR的身份参加了2019世青赛执法。与丹克特一样,范布克尔也曾在2018年受邀来华,执法了上海上港1:2北京国安的中超联赛。
此后,范布克尔担任了2019欧冠决赛、2021欧联决赛、欧洲杯决赛及2021欧国联决赛的AVAR,并在今年的欧联决赛中担任VAR。
在本赛季欧冠第2轮拜仁2:0巴萨以及第3轮国米1:0巴萨的比赛中,担任VAR的范布克尔对登贝莱的倒地以及邓弗里斯的手球均无动于衷,引发了巴萨球迷的不满。

(图)波尔·范布克尔
前文提到的波兰人托马什·克维亚特科夫斯基现已44岁,他在波兰顶级联赛担任过226场主裁,但却是本届世界杯24名专职VAR中唯一没有国际级裁判员经历的,自2021年起直接报名成为了国际级视频比赛官员,国际足联阿拉伯杯是其首次参加国际大赛。
鉴于卡塔尔世界杯虽有两组英格兰裁判,却没有任何一名大英VAR入选,除了担任波兰名哨马齐尼亚克的VAR之外,克维亚特科夫斯基可能还会与德国VAR一同搭档泰勒或奥利弗执法比赛。

(图)托马什·克维亚特科夫斯基
36岁的法国“VAR头牌”布里萨尔是本次世界杯欧足联所有专职VAR中最年轻的,今年欧冠决赛的VAR便是由他担任,第43分钟的越位判罚引发了热议。此外,他还担任过2021欧联决赛的AVAR。
与他相比,40岁的米约入选世界杯则比较“冷门”,曾参加2019世青赛和东京奥运会,并担任了2019非洲杯决赛VAR。
离谱的是,米约还曾在今年年初因“个人原因”错过了欧足联安排的欧战AVAR任务而被法国足协停赛一个月,第二次前往非洲杯担任专职VAR的计划也就此泡汤。世界杯上,这两名法国VAR除了与蒂尔潘搭档,大概率还将辅佐非洲裁判(例如塞内加尔的恩迪亚耶)执法比赛。

(图)热罗姆·布里萨尔(左),伯努瓦·米约(右)
南美VAR——多为“大牌”裁判,执法经验丰富
卡塔尔世界杯最“大牌”的南美VAR非比利亚诺莫属,这位阿根廷人曾在俄罗斯世界杯担任7场VAR和8场AVAR,决赛的AVAR就是他。比利亚诺2013年晋升国际级裁判员,2015世青赛执法到了半决赛阶段(塞尔维亚2:1马里),2016年还吹罚了解放者杯半决赛。
但不知为何,自2017年世青赛担任VAR起他便被“困在”了“小黑屋”内。俄罗斯世界杯后,比利亚诺先后担任了2018世俱杯决赛AVAR以及2020和2022解放者杯决赛VAR。

(图)毛罗·比利亚诺
44岁的智利人巴斯库尼安2011年起便已成为国际级裁判员,曾主哨过2015和2019两届美洲杯以及2017世青赛,并在2017解放者杯决赛首回合担任了主裁。俄罗斯世界杯,巴斯库尼安以裁判员的身份入选,但仅担任了5场第四官员,没能获得上场执法的机会。
自2019年被同胞托瓦尔“反超”后,巴斯库尼安便在专职VAR的路上越走越远,担任了2019美洲杯决赛VAR、2020世俱杯决赛VAR以及2018、2020和2022三次南美杯决赛VAR。

(图)胡利奥·巴斯库尼安
39岁的乌拉圭名哨莱奥丹·冈萨雷斯曾有望以裁判员的身份入选卡塔尔世界杯,但却在去年东京奥运会的两场小组赛后“惨遭弃用”,在阿拉伯杯上担任了专职VAR,并先后在2021和2022南美杯决赛中担任VAR及AVAR。

(图)莱奥丹·冈萨雷斯
45岁的委内瑞拉人索托也曾“出名”过一段时间,2005晋升国际级,2009执法南美超级杯,2011执法美洲杯,在2012伦敦奥运会洪都拉斯与西班牙的比赛中向包括哈维·马丁内斯和胡安·马塔等13名球员出示了黄牌,2013世少赛后便再没执法过任何国际大赛,直至2021阿拉伯杯才作为VAR正式回归,2021南美杯决赛AVAR也由他担任。

(图)胡安·索托
与前四位经验丰富的“老哨”不同,36岁的哥伦比亚人加略2018年才刚刚成为国际级裁判员,随后便作为VAR参加了2019世少赛以及东京奥运会,并在今年的世俱杯决赛和解放者杯决赛上担任了AVAR。

(图)尼古拉斯·加略
亚足联VAR——名额竞争激烈,傅明遗憾落选
早在2017世青赛,塔基就是专职视频助理裁判员。其实塔基原本也是世界杯候选裁判员之一,曾作为主裁执法了2017世少赛、2019世青赛、2019亚洲杯以及2018和2020两届U23亚洲杯,并在2018亚冠决赛次回合担任了底线裁判。但受限于新加坡仅有一位能力较强的助理裁判,塔基遗憾错失了世界杯裁判员的竞争机会,并迅速将目标转为VAR。
东京奥运,塔基在男女足比赛中担任了1场VAR及6场AVAR,其中包括巴西2:1西班牙的男足决赛(AVAR1),进一步锁定了自己的世界杯名额。值得一提的是,塔基曾于2013、2017和2019年先后执法过6场中超联赛,此外还主哨了2018中乙季军争夺战(陕西大秦之水1:0江苏盐城鼎立)以及大连一方2:3上海绿地申花的2019足协杯半决赛。

(图)塔基·贾哈里
除了塔基,其他两位亚足联VAR的入选就比较“神奇”了。卡塔尔的阿卜杜拉·马里生于1992年12月16日,世界杯开始时还不到30岁,是本届所有裁判中年龄最小的。马里2018年才升上国际级,2020首次执法U23亚洲杯便在1/4决赛中担任了贾西姆的VAR。
2021年,马里在未曾以主裁身份执法过任何一届或一场国际比赛的情况下顺利成为了奥运会专职VAR,而且竟然在“小黑屋”一路冲进了决赛,这位“国际赛事零经验”的年轻人就这样担任了奥运决赛的VAR,并获得了国际足联的认可。年底的阿拉伯杯,马里再度入选,在小组赛阶段担任了2场VAR和2场AVAR。直到今年上半年,马里才在亚足联杯和亚冠联赛中完成了自己的执哨首秀。

(图)阿卜杜拉·马里
2019世青赛、2019世俱杯、东京奥运会,三届国际大赛专职VAR,傅明的履历无可挑剔。但万万没想到,半路冒出个澳大利亚人埃文斯,直接抢走了本属于东亚的最后一个世界杯专职VAR名额。2020亚足联U23亚洲杯决赛,埃文斯担任比思的VAR,傅明任AVAR,当时谁也没想到埃文斯会在将来成为直接竞争对手。
2021阿拉伯杯,埃文斯在自己首届国际足联赛事中担任了4场VAR、4场AVAR(包括决赛AVAR3),就此凭借着一届赛事的8场比赛以及自己的国别和语言优势,“战胜”了曾在世青赛、世俱杯和奥运会三届国际足联大赛中担任过专职VAR的傅明,晋级世界杯。

(图)肖恩·埃文斯
中北美VAR——美加墨三人入选,北美也有“中超老熟人”
中北美及加勒比海足联共有三名裁判员入选世界杯VAR名单,其中41岁的墨西哥裁判格雷罗执法经验最为丰富,早在15/16赛季便担任了中北美冠军联赛决赛主裁(美洲2:1老虎),并于2015、2017、2019、2021连续执法四届中北美金杯赛,2019世青赛上还执法了2场小组赛以及1场1/8决赛。此后,受限于身前的墨西哥名哨塞萨尔·拉莫斯,眼看冲击世界杯无望,格雷罗转向了“VAR赛道”,在阿拉伯杯上担任了2场VAR、5场AVAR。

(图)费尔南多·格雷罗
另外两人——加拿大的费希尔和美国的维拉里尔则从几年前便已将目标设为世界杯VAR。2017金杯赛美国与萨尔瓦多的比赛过后,中北美足联便对费希尔失去了耐心,将其“关进小黑屋”。2019世少赛,两人一同担任专职视频助理裁判员。
2021金杯赛及中北美国家联赛首次使用VAR技术,决赛VAR均由费希尔担任。2017年10月22日,费希尔来华执法了重庆当代力帆1:1上海绿地申花的中超联赛第28轮较量。

(图)德鲁·费希尔
与费希尔不同,维拉里尔的“裁判员道路之门”还没有被关上,只是目前还竞争不过美国“国哨”埃尔法思,36岁的维拉里尔自然只能先在VAR赛道发展。

(图)阿尔曼多·维拉里尔
非洲VAR——摩洛哥“双煞”齐上阵
本届世界杯的非洲足联专职VAR均来自摩洛哥,分别为44岁的阿迪勒·祖拉克以及43岁的拉德万·吉耶德。2020世俱杯和东京奥运会,祖拉克均作为专职VAR参与执法,在奥运会中担任了2场VAR和2场AVAR,今年的非洲杯决赛VAR也由他担任。
吉耶德原与众多非洲名哨竞争世界杯执法权,在今年年初非洲杯上布基纳法索与加蓬的1/8决赛中发出了16张黄牌和1张红牌,随后又执法了三四名决赛。但由于最终仅有阿尔及利亚的古尔巴勒这一名北非裁判员入选世界杯,派吉耶德担任专职VAR也算是对其的“补偿”。在去年的阿拉伯杯上,吉耶德曾在小组赛担任1场VAR、2场AVAR,小组赛后就结束了首届国际大赛VAR之旅。

(图)阿迪勒·祖拉克(左),拉德万·吉耶德(右)
《2022卡塔尔世界杯裁判员巡礼》系列到此正式完结,感谢大家的支持。世界杯开赛前还会发布裁判员中文译名及世界杯执法预测贴,敬请关注!