足协公布青少年球员技术等级标准,明确一二级运动员授予标准
rigeman @懂球帝
2月23日,中国足协发布了中国青少年足球联赛运动员技术等级管理规定文件,其中包括《中国青少年足球联赛全国总决赛运动员等级赛事名录》、《中国青少年足球联赛全国总决赛运动员技术等级标准》两份文件。

根据第一份文件,能够参加评级的赛事一共有8项,分别是男子U13、U15、U17、U19和成年超冠组,以及女子初中年龄段U13/U14组,初、高中年龄段U15/U16组,女子高中年龄段U17/U18组。
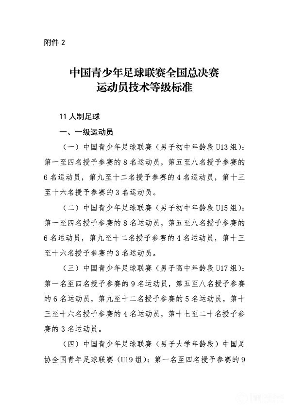
第二份文件则是明确了各年龄段参加比赛的球队,在取得什么样的成绩情况下,能够获得多少个评选一级、二级运动员的名额。比如,参加男子U13组别的球队第一至四名授予参赛的8名运动员,第五至八名授予参赛的6名运动员,第九至十二名授予参赛的4名运动员,第十三至十六名授予参赛的3名运动员。
具体情况见下图:




展开更多