足协官方:征集承办2023年6-11月国家队国际赛事的城市
後奕辰 @懂球帝
北京时间3月21日,中国足协官方发布征集国家队足球国际赛事承办城市通知,其中包括6月、9月、10月国际比赛日的比赛,以及巴黎奥运会亚预赛与11月的美加墨世界杯预选赛的主场比赛。

官方公告
各会员协会:根据2023年国际足联及亚足联有关赛历安排,中国足球协会拟在6月至11月期间举办中国足协中国之队国际足球赛。为进一步做好上述赛事的组织工作,现向各会员协会征集赛事承办意向。具体要求如下:
一、承办要求及标准
(一)赛事时间
2023年6月至11月,赛事计划安排详见附件1。
(二)承办要求
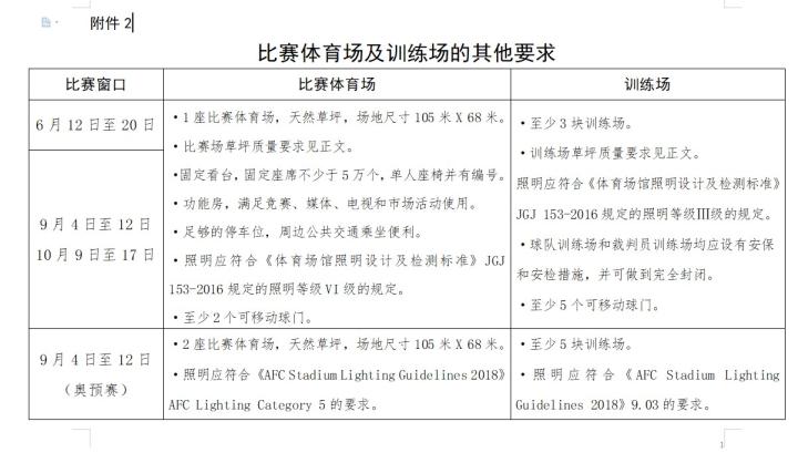
1.比赛体育场
比赛体育场场地尺寸为105米X 68米,草坪应为天然草坪。比赛场地草坪应在赛事及赛事筹备期间得到妥善的专业养护。在赛前一个月,通过专业机构的检测,草坪质量达到《国际足联天然草坪评价体系》FIFA Natural-Pitch Rating System(version1.0)90分及以上水平。
2.训练场
球队训练场数量为3块(其中,2块应相邻),尺寸为105米X 68米。训练场场地草坪应与比赛场地草种一致,并在赛事及赛事筹备期间得到妥善的专业养护。在赛前一个月,通过专业机构的检测,草坪质量达到《国际足联天然草坪评价体系》FIFA Natural-Pitch Rating System(version1.0)85分及以上水平。
3.酒店与服务保障
赛区应至少推荐4家星级酒店,具体待赛区考察后确认。承办城市应提供当地交通、医疗、安保、餐饮和媒体宣传等必要的支持和保障服务。
4.经费条件
承办城市主要负责赛事安保、场租、设施检测、硬件改造、医疗、赛区组委会人员经费及中国之队赛事商务权益转让等费用。
5.商务权益
亚足联主办赛事的商务权益归亚足联所有,门票销售权益归中国足协所有。中国足协中国之队主场热身赛的赛事商务权益及门票销售权益由双方共同协商确定。
二、承办意向函提交要求
(一)程序及时间要求
如有意承办,请按下列时间提交相关函件至中国足协:
1.2023年4月14日前,提交中国足协会员协会申办意向函。
2.2023年4月19日前,提交承办城市体育局出具的承办意向函。
(二)考察安排
中国足协在收到材料后将组成考察组,对申办城市进行综合考察并根据实际情况确定承办城市。
三、联系方式
联系人:竞赛部 王潇
联系电话:010-59291286
邮寄地址:北京市朝阳区广渠路18号院世东国际大厦A座15层竞赛部。
特此通知。(公告完)
具体比赛日期(附件1)
6月12日至20日 主场热身赛(国际A级赛):国家男子足球队,2场比赛
9月4日至12日 主场热身赛(国际A级赛):国家男子足球队,2场比赛
U-23亚洲杯暨2024巴黎奥预赛亚洲区预选赛:U-23国家男足等4支参赛队,6场比赛(其中三场为U-23国家男足比赛)
10月9日至17日 主场热身赛(国际A级赛):国家男子足球队,2场比赛
11月13日至21日 2026美加墨世界杯亚洲区预选赛(国际A级赛):1场比赛(主场)
附件2

