3月29日中超、中甲季前裁判人员培训班,三名广西裁判在列

耀武酒肆工作室 耀武酒肆工作室

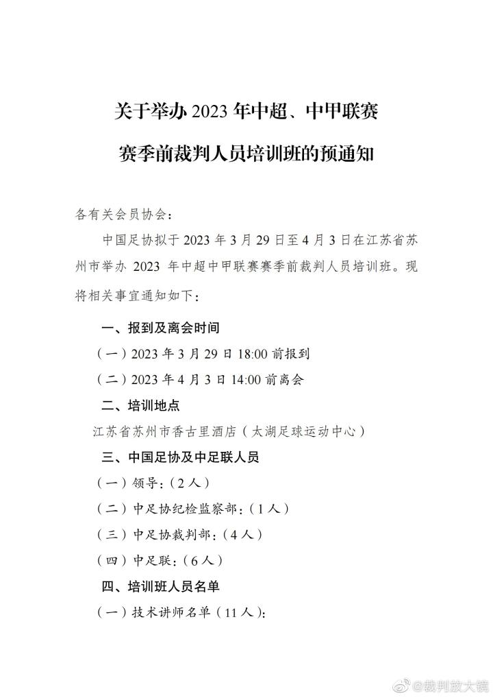
中国足协将于于2023年3月29日至4月3日在江苏省苏州市举办2023年中超、中甲联赛赛季前裁判人员培训班。来广西的张海军进入中超助理裁判员培训名单,来自广西的阮华、李乐进入中甲助理裁判员培训名单。值得一提的是,李乐去年已经执法中乙联赛,本次已经升入中甲裁判序列。

(李乐、张海军、阮华)

为三名广西足球裁判员点赞加油!

【培训时间】

2023年3月30日至4月3日

【培训地点】

江苏省苏州市香谷里酒店(太湖足球运动中心)

【中国足协及中足联人员】

〖领导〗(2人)

〖中国足协纪检监察部〗(1人)

〖中国足协裁判部〗(4人)

〖中足联〗(6人)

【参培人员】

〖技术讲师〗(11人)

国际足联:苏布希丁·萨勒(Subkhiddin Bin Mohd Salleh)

北 京:范 崎

广 东:阿拉木斯

湖 南:刘庆伟

解放军:冯文强

辽 宁:张 雷

青 岛:牛惠君(女) 张玲玲(女)

山 东:姚 庆

上 海:陶然成

云 南:李东楠

〖体能讲师〗(2人)

青 岛:张玲玲(女)

北 体:韩帛辰

〖裁委会考核评估组〗(3人)

成 都:杨志强

北 京:苏继革

武 汉:胡剑虹


〖培训学员〗(252人)

〔中超裁判监督〕(30人)

北 京:范 崎    黄烨军  

    李海河    苏继革

    孙葆洁    徐 航

成 都:牛锦山    杨志强

大 连:于 铎    张正平

广 东:阿拉木斯

湖 北:张 铮    周 刚【新】

湖 南:刘庆伟    皮德华

江 苏:李 俊

解放军:冯文强

辽 宁:张 雷

内蒙古:张 军

青 岛:郭宝龙

山 东:姚 庆    张丰年

上 海:陆建平    陶然成

天 津:穆宇欣    王 津

武 汉:胡剑虹

西 安:龚建亭    韩 伟

云 南:李东楠


〔保留中超裁判监督资格〕(4人)

中国足协:刘铁军    谭 海

中足联:霍伟明    刘 佳

〔中超裁判员〕(43人)

北 京:傅 明    关 星

    刘 钊    马 力

    牛明辉    王 巍

    王 哲    陈金栋【新】

北 体:艾 堃

长 春:石祯禄    孙 雷

    孙盛宇

成 都:唐顺齐

重 庆:金京元

大 连:高 鹏    寇建勋

甘 肃:杜健鑫

广 东:甘树然    贾志亮

    李海新    梁松尚

贵 州:王 竞    马运坤【新】

河 南:单丹奥【新】

湖 北:贺 凯

江 苏:马 宁    黄 翼

江 西:万 涛

辽 宁:于 波

青 岛:李 政

山 东:戴弋戈

陕 西:黑晓虎

上 海:沈寅豪    王 迪

    徐强强

深 圳:梁财伟

沈 阳:刘 威

天 津:张 雷    甄 伟

武 汉:顾春含

西 安:张 龙

新 疆:麦麦提江·艾合麦提

浙 江:邢 琦


〔保留中超裁判员资格〕(1人)

北 京:张晓晨


〔中超招募裁判员〕(2人)

重 庆:刘欣宇【新】

延 边:任 通【新】


〔中超助理裁判员〕(42人)

安 徽:孔令达    席 飞

北 京:汤 朝    杨 洋

    赵 伟  

长 春:王喜洪

重 庆:唐荣地    袁 鲲

大 连:杨 楠

广 西:张海军

河 北:李兴锋    李英宾

    张雪森

河 南:曹 奕    刘 星

    杨德霖

黑龙江:赵鸿磊

湖 北:马 济

湖 南:张彦斌【新】

江 苏:施 翔    关长亮

辽 宁:何 龙    姜 博

南 京:金 超

内蒙古:胡成军

青 岛:张美林

山 东:国景涛    吴明峰

陕 西:孙 凯

上 海:张 铖    周 飞

    邓 波    焦 巍

    金 俊    张 哲

深 圳:罗 政  

沈 阳:苏晓飞    王德馨

    王 琢【新】

天 津:张 超【新】

西 安:孙 晋

延 边:马 强


〔中超候补助理裁判员〕(1人)

深 圳:潘 迈


〔中超招募助理裁判员〕(2人)

长 春:史 强【新】

辽 宁:郝树辉【新】


〔中甲裁判监督〕(32人)

北 京:徐富新    赵 宏

重 庆:童 勇

大 连:尹 航    宋祥云【新】

广 东:廉建军    王 峰

河 南:刘文忠

湖 北:郑树桥    钟 俊

江 苏:任 翔    芮天奇

    周广亚

辽 宁:林 山    闻晓方

    刘 林【新】

青 岛:陈宝文

山 东:顾伟杰    吴 磊

上 海:宋崇刚    徐 军

    邹家尤

深 圳:范 强

沈 阳:李 兵    杨 利

四 川:李 畔

天 津:郭 皓    林 君【新】

武 汉:吴思宁

延 边:韩希文

云 南:沈鹏翔【新】

浙 江:董 青


〔中甲裁判员〕(47人)

北 京:何 鑫    李会刚

    李鹏达    孟祥昆

    苏子豪

长 春:李 伟

成 都:张浩亨

重 庆:陈 浩    王 骁

    严立夫

大体协:穆富芃

甘 肃:顾中超

广 东:黄良斌    唐士智【新】

贵 州:刘新冬

海 南:张杨帆

河 北:马 腾    闫 旭

湖 北:秦晓晗    汤 满【新】

湖 南:文世炜

江 苏:崔跃强    但 宁

    何晓春

辽 宁:王 阳

煤 矿:耿茂翔

南 京:朱 迪

山 东:顾奕男

陕 西:刘晨涛

上 海:崔 雍    邱兆俊

    王 健    王敏杰

深 圳:丁 超    蒋 宁

    张 超

沈 阳:刘 洋    肖 楠

    李 鹏【新】

四 川:胡豫鑫    向 遥

天 津:韩 磊    易嘉津

    朱文彬

武 汉:熊 星

西 安:穆禹辰

延 边:崔庭彬


〔中甲招募裁判员〕(3人)

北 京:郭 翔【新】

山 东:王 宪【新】

武 汉:吴 恺【新】


〔中甲助理裁判员〕(42人)

北 京:宁兆兵    彭 博

    赵渤洋    周 旭

成 都:李思成

重 庆:李 阳

大 连:程相铮    王 洋

甘 肃:陈 栋

广 西:阮 华    李 乐【新】

贵 州:袓善发    吴 阳【新】

河 北:师正阳

河 南:邓 鹏    杨 欣

湖 北:王 珺【新】

江 苏:杭晓川    黄 维

辽 宁:刘腾飞    涂韫韬

南 京:徐则麟

内蒙古:王 宇

宁 夏:张 澜

青 岛:陈 超    吕 品

青 海:雷 旭

山 东:刘 迪

山 西:李 鹏    李少博

上 海:刘宗麒

天 津:白 彬    来庆伟

    张 扬

武 汉:陈 扬    李 根

西 安:高 磊    王 威  

新 疆:阿力木江·阿不都卡地尔

云 南:和贵春

浙 江:郝蓬勃    苏 阳

〔中甲招募助理裁判员〕(3人)

青 岛:朱华军【新】

上 海:姚颖健【新】

延 边:姜龙成【新】

〔女子学员〕(4人)

河 南:代冰月

山 东:石莹莹

上 海:戴 莹

武 汉:田 金

〔2022赛季退役裁判人员〕(10人)

北 京:武慧峰    赵治治

贵 州:庞文斌

解放军:马克喜

南 京:黄 涛

上 海:陈 钢

深 圳:钟珈威

四 川:杨 曦

天 津:吴立迎

重 庆:刘秀峰



【考核及资格】


〖理论及视频考核标准〗


  规则理论与视频测试。每项测试满分100分,测试通过标准为70分(含)。


〖体能测试标准〗


〔裁判员〕

  重复冲刺能力(40米),优秀:≤5.80秒;良好:≤5.90秒;及格:≤6.00秒;

  动态YOYO(Dynamic Yo-Yo),优秀:≥19-5(2240米);良好:≥18-8(2040米);及格:≥17-8(1720米);


〔助理裁判员〕

  重复冲刺能力(30米),优秀:≤4.50秒;良好:≤4.60秒;及格:≤4.70秒;

  变向能力测试(CODA),优秀:≤9.80 秒;良好:≤9.90秒;及格:≤10.00 秒;

  间歇耐力测试(ARIET),优秀:≥16.5-3(1665米);良好:≥16.0-3 (1470米);及格:≥14.5-3(1080米)。


〖理论及视频考核标准〗


  1、裁判监督通过理论和视频考核具备2023年相应赛事裁判监督资格;

  2、裁判员和助理裁判员通过理论、视频和体能测试具备2023年相应赛事执裁资格;

  3、现役国际足联、亚足联裁判技术讲师、裁判监督及本次培训参与授课的讲师及监督、评估组成员无需参加考核,直接具备相应赛事裁判监督资格。

(资料据自、鸣谢:裁判圈、裁判放大镜、广西足协,整理编辑:耀武酒肆工作室)

公众号、微博关注“耀武酒肆工作室”,说出你的足球故事

耀武酒肆工作室,相信影像的力量,专注记录广西足球15年!

展开更多