新“书法家”徐家力亮相,足协纪律委员会到底是怎样的存在?
2023年4月28日,中国足协开出了中超新赛季的第一批罚单。
4月21日,2023赛季中超第二轮,成都蓉城主场2-1击败沧州雄狮的比赛中,沧州雄狮球员孙沁涵在下场时被看台上扔下的饮料水瓶击中头部,中国足协对成都赛区(成都蓉城主场)予以警告。
4月21日,2023赛季中超第二轮,天津津门虎主场与浙江队的比赛中,天津津门虎球员杨帆在第55分钟在与浙江队外援埃沃洛争抢皮球后,无球状态下直接扇了埃沃洛一巴掌,杨帆被红牌罚下,中国足协对禁赛4场、罚款4万元。
相比较两张罚单的内容,在罚单上签名的“书法家”也引起了大家的关注,由于王小平被调查,现在在罚单上签名的人换成了中国足协纪律委员会副主任徐家力。

(一)
2009年年初,新加坡警方正在调查一起2007年发生的假球案件,前新加坡广源足球俱乐部总经理王鑫浮出了水面。
随后,新加坡警方向中国警方发出跨国协查函,4月,王鑫在辽宁被中国警方拘捕。
王鑫,辽宁大连人,前沈阳队球员,退役后曾先后担任山西陆虎足球俱乐部副总经理,新加坡广原俱乐部领队兼总经理。
被警方抓获后,王鑫供认了2007年在新加坡操纵球员打假球,并通过中国境内的朋友在某博彩网站下注新加坡联赛牟利的事实。
除此之外,王鑫还被查出在2006年担任山西陆虎足球俱乐部副总经理时操纵个别场次的比赛结果,于是警方顺藤摸瓜,揪出了山西陆虎足球俱乐部总经理王珀。
2009年8月25日,公安部“反赌扫黑”专案组成立,震惊中国足坛的扫黑风暴就此拉开了序幕。
至2012年,在这场持续三年的“扫黑风暴”中,共有56名足协高官、球员和裁判被判入狱,谢亚龙、南勇、杨一民、申思、祁宏、江津等等,这些曾经的中国足球大佬纷纷落马,震惊全国。

也正是因为2009年掀起的“扫黑风暴”,中国足协纪律委员会在那一年进行了改革。
不再是由足协官员担任委员会委员,改为聘请社会律师担任委员会委员,进行纪律委员会的日常工作。
从事体育法研究的中国政法大学三级教授王小平成为了新的中国足协纪律委员会主任。

(二)
2015年10月28日,体奥动力(北京)体育传播有限公司以80亿元天价买断了2016-2020年5个赛季的中超联赛媒体版权,中国足球全面进入“金元时代”。
2016年的中超联赛,各家足球俱乐部都开始了“军备竞赛”,总投资达到了41亿元,其中34.3亿用于引进外援,大牌外援的纷纷登陆中国。
经历了2016年的关注度提升、足球市场火爆后,2017年的中超联赛格外引人注目。
同时,2017年的中国足协纪律委员会也异常繁忙,罚单开不停。

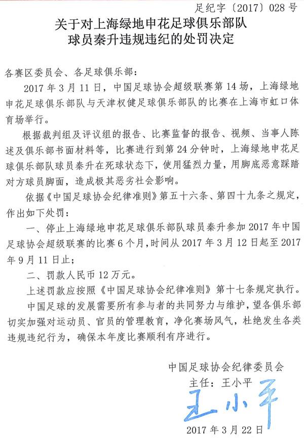
2017年3月11日,2017赛季中超联赛第二轮,上海申花主场对阵中超“新豪门”天津权健。
在比赛第24分钟,申花球员秦升在无球状态下,用脚狠狠的踩踏了权健外援维特塞尔,当值主裁判直接出示红牌将秦升罚下。而在被出示红牌后,秦升面对主裁摊开双手,示意自己很无辜。
赛后,“秦升踩”迅速冲上了热搜,球迷和各大媒体纷纷下场讨伐秦升,因为当时中超海外转播已经覆盖了96个国家和地区,英国天空体育和巴西环球体育也跟进报道了这一恶性踩踏事件。
网友评论:“这次丢人丢到全世界了。”

次日,秦升连发三条道歉微博,称对维特塞尔的犯规是一次愚蠢的犯规,一切责任自己去承担。
上海申花足球俱乐部也迅速做出处罚。
一、罚款人民币30万元。
二、即日起下放至预备队,在此期间暂停发放其相关薪资,按照上海市最低工资标准支付其基本生活费。到本赛季结束时,根据其所犯错误造成的后果、其本人对错误的认识态度和后续表现再决定其薪资补发具体标准。
三、在其本人与俱乐部的工作合同有效期内,不接受其个人和任何俱乐部所提出的转会申请(除其本人彻底认识错误,改正错误,并以其自身的积极努力帮助球队取得优异成绩外)。

2017年3月22日,针对此事件,中国足协纪律委员会开出了堪称最为严厉的罚单,对秦升处以禁赛半年、罚款12万元的处罚。

在这场比赛中,还出现了另一幅“中超名画”《世林点赞》。
比赛第86分钟,天津权健获得点球机会,但是帕托却将点球踢飞了,孙世林冲到帕托身边向帕托竖起大拇指,这一动作在赛后同样造成了不良影响。
对于孙世林的这个举动,中国足协纪律委员会同样也做出了处罚,孙世林被禁赛两场、罚款1万元。

从这里开始,王小平这个名字逐渐被球迷熟知。
奥斯卡连续闷人、张稀哲掌掴陈雷,这都是2017年中超联赛的“著名战役”。

除此之外,李建斌飞铲奥斯卡、赵旭日飞踹买提江、赵和靖铲翻郜林,张琳芃飞铲彭欣力等等等等的暴力犯规事件也是频繁发生。

2017年全年王小平开出了152张罚单,罚款总额超过350万元,其中中超联赛开出了87张罚单,16支球队中15支球队被处罚,罚款总额达到276.6万元。
作为中国足协纪委会主任,足协开出的每张罚单上都会有王小平的名字。
很多人都在调侃,“小平很忙。”
在这些罚单当中,有很多处罚是有争议的,王小平这名字便随着这些争议处罚变的“如雷贯耳”。

(三)
2009年的一场足坛“扫黑风暴”,将中国足球从里到外翻了一遍,腐败不堪的内核被晒到阳光下,令所有人都触目惊心。
足协纪律委员会作为足协的核心的部门之一,不可避免的也被腐蚀了。
中国足协被清洗,足协纪律委员会也进行了大改革,经过层层考核筛选,一批社会上知法、懂法、会用法的知名律师成为了足协纪律委员会的委员。

结果如何呢?
2023年,14年的中国足坛还是掀起了“足坛狂飙”。
从去年11月26日,前国足主教练李铁接受监察调查,到4月28日,中国足球协会原副主席李毓毅接受监察调查、中超联赛有限责任公司原董事长马成全接受审查调查。
短短153天内,11名中国足协官员相继落马,组成了一套“足囚11人首发”,其中便包括“知法、懂法、会用法”的足协纪律委员会主任王小平。

现任足协纪律委员会副主任徐家力在2017年接受《民主与法治》杂志采访时说过的一段话,现在看起来变的颇为讽刺。
“纪律委员会是足协的一个矛盾聚集点,足坛反腐暴露的黑哨、操纵足球、罢赛、踢假球等问题为什么在萌芽阶段没有受到扼杀,非得等到司法介入强制扼杀?”
“深层次的原因就是纪律委员会是由足协官员构成的,他们几乎都出身足协的其他部门,而参加比赛的俱乐部又跟足球协会各个部门天天打交道,难免有千丝万缕的联系,所以当遇到问题需要处罚的时候,打招呼、说情等暗箱操作的手段就都汇聚到了纪律委员会。这种环境下的纪律委员会作出的处罚,怎么能够公正?怎么能够没有腐败?”
“从2009年之后的历届纪律委员会没有一个是足协的人,不受足协级别管制的约束,在具体处罚工作中,足协领导也不会多说话,我们甚至有一条规则,领导来说情了那处罚就会严重。”
“同样,由于并不来自足球领域内,进入纪律委员会的律师一般本职工作做得都不错,不会有太大的经济压力,所以也避免了和各俱乐部产生利益交换的潜在因素。因此纪律委员会的工作完全可以按照律师职业的专业眼光、水准、判断来进行足球违法违纪的惩罚,而且处罚结果是由纪律委员会集体开会表决决定的,每一个案件都要充分讨论,每一个委员都要举手表决,少数服从多数。”
很遗憾,知法、懂法、会用法不代表不会违法,没有经济压力也不代表不会腐败。
2023年3月23日,中国足协纪律委员会主任王小平接受监察调查、竞赛部部长黄松接受审查调查。
中国足协的纪律部门又一次沦陷。

(四)
现在接替王小平在罚单上签字的中国足协纪律委员会副主任徐家力,与王小平一样也是一名律师,他和王小平都是在2009年“扫黑风暴”开始后进入中国足协纪律委员会的。
徐家力是北京大学法学学士,中国政法大学法学硕士、博士,美国纽约大学高级访问学者,中国社会科学院法学博士后,是中国第一个知识产权博士后。
曾任职于最高人民检察院,曾长期担任全国律协、北京律协的领导工作,同时也是北京隆安律师事务所创始合伙人,在中国法律界有相当高的知名度。

作为在中国足协纪律委员会工作了14年的元老级人物,徐家力一直在呼吁进行职业足球的相关立法工作,但时至今日,关于职业体育的相关法律立法依旧没有什么眉目。
中国足协纪律委员会只能是通过《中国足球协会纪律准则》来进行工作。
“中国足协纪律委员会的处罚权的权力来源于《中国足球协会纪律准则》,这个规则规定中国足协纪律委员会按照具体的规定和工作步骤来进行处罚,这个规则在我们成立新的纪律委员会以前就有了。”
“实际上,包括我们一些律师就提出这个规则有一些问题,但是规则已经制定了已经有效力了。我们是根据这个规则成立的,所以我们只能够按照这个规则来办事,在这个规则未修改以前,我们作为纪律委员会的成员不可能修改这个规则,修改它有修改的程序。你说的这个问题不是我们能解决的问题,我们只能够按照这个规则展开工作。”
《中国足球协会纪律准则》是依据国际足联颁布的《足球竞赛规则》《国际足联纪律准则》《亚足联纪律准则》和《中国足球协会章程》等制定的。
据徐家力在接受采访时的介绍,中国足协纪律委员会每年都会对《中国足球协会纪律准则》进行完善,以求更加贴近现实,更加贴近职业足球。
但王小平的“落网”再次证明中国足协纪律委员会依旧是“人治”而非“法治”。

(五)
王小平在接受监察调查后,作为中国足协纪律委员会副主任的徐家力现在暂时接过了“开罚单”的重任。
在中国足协已有11名官员被检察机关调查的情况下,徐家力的签名更多的是被用来“玩梗”,中国足协纪律委员会未来将如何改革也是未知。
在这样的一种情况下徐家力走上前台,想必也是有些无奈,中国足协纪律委员会现在所有的人应该都是小心翼翼、如履薄冰。

但中国职业足球还要继续,中国足协纪律委员会也还要继续工作。
希望徐家力在继续履行纪律委员会工作的同时不要忘记自己曾经在接受采访时说的话。
“我们一直在呼吁足球改革应该有法治思维,要有法治保障,作为几乎由法律专业人士组成的纪律委员会,在这方面更加需要以身作则。”

———————————————————————————————————————
我是麦克雷,关注我,带你了解更多的足球故事。