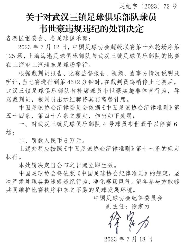
6场6万!韦世豪,冤吗?
中国足协一纸罚单再次冲上热搜,武汉三镇球员韦世豪因辱骂裁判,被处以停赛6场+罚款6万的处罚。有人说对于韦世豪的处罚“量刑过重”,有人说对于韦世豪这样的行为就应该“以儆效尤”。

作为95年龄段的佼佼者,韦世豪让人们又爱又恨。亚青赛对阵日本梅开二度,曾被视作中国足坛最具潜力的新星;国内赛场却因为“刺头”的性格屡次成为外界关注的焦点。
天使or魔鬼?韦世豪的国脚生涯是否会因此受到影响?

足协处罚过重吗?
在海港vs三镇的比赛中,任航在一次防守过程挥臂打在卡隆脸上,主裁判马宁并未在第一时间吹罚犯规,等到死球之后,主裁在VAR的提示之下向任航出示了本场比赛第2张黄牌,被罚出场。

按照VAR规则,只有四种情况视频裁判才能向主裁提示:进球、点球、红牌和人员判罚错误。马宁在VAR的提示下,最终出示了一张黄牌,这波操作也引起了三镇球员的不满。而韦世豪在替补席先是跟边裁“喋喋不休”,随后马宁来到场边韦世豪仍不收敛,当马宁对其出示红牌后,韦世豪甚至用鼓掌方式“挑衅”对方。

最终韦世豪为自己的行为付出了代价:停赛6场,罚款6万。
这样的判罚也引起了全网热议,武汉球迷甚至认为,这就是赤裸裸的 “被针对”。几个月之前,三镇外援阿齐兹因为一次都没有吹罚犯规的动作,被停赛4场;而今,韦世豪又因为辱骂裁判被停赛6场。

骂街比动手处罚还要严重?泰山外援贾德松曾经在比赛中挥拳击打贝里奇,让对手血染赛场,当时足协的处罚是禁赛5场,罚款5万;韦世豪因为出言不逊就停赛6场,这样的判罚虽然“合理”,但的确很难服众。

其实,类似在场边因为判罚对于主裁不满,导致染红的场面,在中超并不少见。有球员、有助教、有主帅,但是他们往往都是下一轮停赛,并未进行追加处罚。

为何有些时候因为辱骂裁判被追加?为何有些时候就不被追加?什么样的情况才会被主裁写进裁判报告?恰恰就是因为没有任何解释,才会被外界有所质疑。长此以往,难免会被人扣上“双标”的帽子。

韦世豪名场面
作为95年龄段的佼佼者,韦世豪在球场上让人又爱又恨。
喜欢他的人,给他起了一个“韦爵爷”的绰号,他在球场上放荡不羁,一股“混不吝”的性格深受球迷欢迎。2014年亚青赛首战日本,韦世豪上演梅开二度,帮助中国国青2-1绝杀对手,那时的韦世豪是何等的风光,一度被人们国内足坛最具潜力的新星。

三年之后,韦世豪如愿进入成年国家队。在国家队处子秀,韦世豪开场不久的一记贴地斩,就攻破了韩国队的球门,人们对于这位初出茅庐的小将,更加寄予厚望。

然而,韦世豪的成长轨迹并没有按照人们预想的发展。2018赛季,韦世豪加盟北京国安,此时的中超在外援打天下的时代,韦世豪出场的机会并不是很多,最终在这个赛季22场比赛只为球队打入4球。而面对申花时的那记超级乌龙,也成为了韦世豪的难以抹去的“黑历史”。

2019赛季韦世豪加盟了广州恒大,在这个赛季,也是韦世豪最高光的一个赛季。时任球队主帅的卡纳瓦罗,似乎找到了韦世豪的使用说明书。整个赛季各项赛事韦世豪代表恒大出场37次,其中31次首发出场,这在众星云集的恒大阵容来说,非常不易。韦世豪也没有辜负主帅,全年打入15球和7次助攻。

在年初的中国杯上,韦世豪代表国足,在对阵乌兹别克斯坦的比赛中,以一记飞铲直接导致对手受伤离场,因为这个暴力动作,广州队内部对其停赛1个月。

韦世豪的脾气历来以火爆著称,无论是国内外赛场,与人争论的场景屡见不鲜。
卡纳瓦罗就曾表示:“每次从更衣室出来的时候,韦世豪像是浑身浇满汽油,有经验的对手可能就随身带着打火机。我也经常跟他聊,他不是22、23岁,已经是25岁了。而且在中国几支重要的球队都有过效力,我希望他在自己的情绪管理上有所提升。”
韦世豪停赛是否影响国足备战
单从竞技水平来讲,韦世豪在国内边锋位置实力还是数一数二的。同样,他的脾气也是球队隐患。
韦世豪的突破能力有目共睹,在球队打不开局面时,韦世豪往往可以利用个人能力成为球队爆点,尤其是面对善于密集防守的球队,他的突破往往可以撕开对手防线。

在今年接下来的两个大赛中,无论是世预赛还是亚洲杯,都会面对亚洲三四档球队,韦世豪的特点恰恰可以戳中对方“死穴”。
此外,韦世豪的速度也是他的一大优势,在对阵强敌时,韦世豪还可以利用反击给对手制造杀伤。因此,韦世豪在未来国字号征召,还是不成问题。

当然,韦世豪的脾气在球场上也是“定时炸弹”。当对手不断向韦世豪“拱火”时,他很难控制住自己的情绪,一旦失控,球队必然会遭遇非战斗性减员,给球队备战带来不必要的麻烦。
天使or魔鬼?这样的国脚对于主帅的用人,还是有比较大的考验。