段鑫会被禁赛多久?前鲁能主帅库卡参与殴打裁判被禁赛7个月
知春路劳尔 @懂球帝
北京时间2023年7月23日,在中甲第15轮南京城市vs辽宁沈阳城市的比赛当中,辽宁沈阳城市主帅段鑫因为不满裁判判罚,在场边与主裁判陈浩发生冲突,并在愤怒之下直接掌掴了裁判的脸,随后段鑫晕倒,被送上救护车。



62岁的段鑫曾经是黑龙江冰城俱乐部的主教练,被誉为“龙江足球教父”,他曾经在2013年带领哈尔滨毅腾夺得中甲联赛亚军,也获得过第十三届全运会男足城市组比赛获得全运会银牌。
老帅段鑫掌掴裁判的事情引发了众多足球媒体人的讨论,记者袁野在社交媒体上发文表示:“刚刚有朋友发了一段中甲辽宁沈阳城市比赛中的段鑫段导怒不可遏怒发冲冠的画面。不知道当时发生了什么事,但是我想说的是,能把段导这样圈子里公认尊重的老教练给逼急眼了,一定实在没法忍了,一定是叔能忍,婶也不能忍了。”
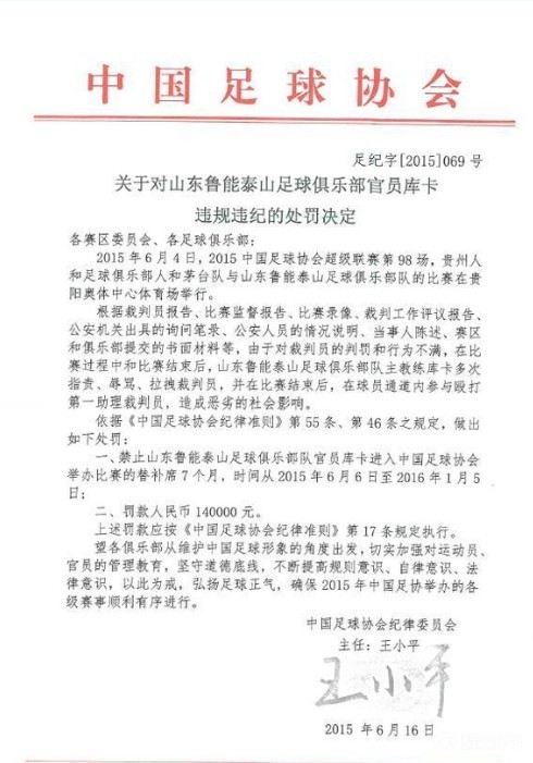
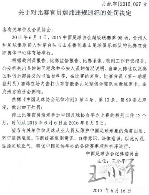
2015年的中超联赛,贵州人和与山东鲁能的比赛当中曾经出现大规模冲突事件,在没有视频记录的前提下,助理裁判詹炜认定时任山东主帅库卡动手,最后足协对于库卡的“定性”是“在球员通道内参与殴打第一助理裁判”,库卡本人的眼角也被打到出血。

2015年6月19日,在山东鲁能和广州恒大赛前新闻发布会进行之前,中国足协公布了对于山东鲁能与贵州人和比赛中出现大规模冲突事件的处罚决定。
鲁能主帅库卡禁赛7个月、助理教练斯蒂瓦禁赛9个月;球员李松益和邵璞亮分别禁赛10场和4个月;队医王连成禁赛8场,总计罚款49万。而对于在场上动手打人的边裁詹炜,中国足协做出的处罚决定是:禁止其执法中国足协举办的比赛12个月。


当时山东鲁能和广州恒大在13轮过后同积26分并列榜首,但在库卡等人被禁赛以后,山东鲁能在2015年中超联赛中最终以59分排名联赛第三位。
展开更多