英超全新执法尺度解读:红蓝大战黄牌多,曼联逃点引争议
裁判圈
裁判圈早在社区盾杯结束后,裁判圈便发文解读了新赛季英格兰职业赛事裁判员执法尺度的变更【社区盾杯出牌太狠、补时太长?或将成为新赛季英超常态】,当时部分球迷还不相信新赛季英超会出现黄牌满天飞以及超长补时等场景,这些也都在英超首轮得以验证。

目前,英超第1轮已经完赛,所有裁判都遵循了全新的执法尺度,因找裁判要牌、哨响后把球踢走、抗议判罚等行为而吃牌的例子数不胜数,超长补时更是已然成为了常态。

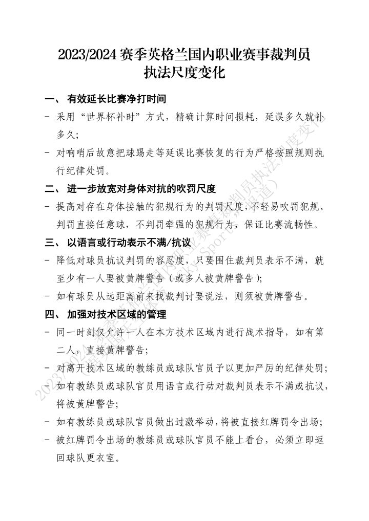
(图)新赛季英格兰职业赛事执法尺度变化(注意此次改革属于“尺度变化”,而不是“新规”)
找裁判要牌是球场上比较常见的一种行为,但在新赛季的英超赛场,无论是球员还是教练,如果做出了要牌的手势,就会被认定为“以行动表示不满”,结局则是“求牌得牌”,喜提黄牌一张。在切尔西与利物浦的红蓝大战中,雅克松和麦卡利斯特先后在第84和88分钟被犯规倒地后要求裁判向对手出牌,随即被黄牌警告。


各位或许还有印象,社区盾杯开场仅16分钟,阿尔特塔被黄牌警告的原因正是其向第四官员做出了“要牌”的手势,要求裁判员黄牌警告犯规的罗德里,当值主裁阿特韦尔直接来到场边,黄牌警告了阿尔特塔,雅克松和麦卡利斯特显然没有吸取塔帅的教训。

忘了“要牌即得牌”的球员也不止他们二位,在英冠第2轮罗瑟汉姆与布莱克本流浪者的比赛中,主队14号昂丁耶马先是在第49分钟头球破门后庆祝时接近观众,被黄牌警告,随后仅过了1分钟,他被对手放倒在地后要求裁判向对手出示黄牌,当值主裁罗伯特(博比)·马德利看到他的手势后直接向他出示了本场比赛的第二张黄牌,两黄变一红将他罚下,罗瑟汉姆则在2:0领先的情况下被迫少打一人,最终被布莱克本流浪者2:2逼平。

除了“用语言或行为表示不满”,新赛季英超对“延误比赛恢复”的行为也是重拳出击,包括通过掷界外球/发球门球等方式恢复比赛时耽误太长时间、哨响后故意把球踢走、拿着球不给对手发球等诸多行为都会受到纪律处罚。

很多球迷认为只有在最后时刻才能对拖延时间做出处罚,但其实拖延时间的行为可以出现在任何时间节点、任何比分形势下,本赛季很多因为“延误比赛恢复”而被黄牌警告的案例都发生在上半场,例如社区盾杯决赛中在响哨后把球踢走的帕尔特伊和阿尔瓦雷斯,两人均被黄牌警告。

有了社区盾杯的“前车之鉴”,很多球员却依然没能迅速改掉延误比赛恢复的习惯。红蓝大战第67分钟,阿诺德先是慢悠悠地走到场边捡球,随后又在当值主裁安东尼·泰勒已经吹哨示意迅速发球的情况下又拿着球拖了12秒,随即被黄牌警告。

此外,在布莱顿4:1卢顿的比赛中,第42分钟,三笘薫被对手卡住身位后球出了球门线,直接将球踢向看台;在谢菲联0:1水晶宫的比赛中,第15分钟,奥苏拉在裁判鸣哨判罚越位后把球踢出场外;在纽卡5:1维拉的比赛中,第31分钟,迪涅在球已出界且对手准备将球拿起的情况下故意将球捅出场外,还踢到了对方球员的手,上述三人均因“延误比赛恢复”而被黄牌警告。



对替补席的严格管理也是新赛季执法尺度改革的重点之一,埃弗顿0:1富勒姆比赛的下半场伤停补时阶段,富勒姆主教练马尔科·席尔瓦以及另一名球队官员因为用语言对判罚表示不满而被当值主裁阿特韦尔黄牌警告。在昨天凌晨的比赛中,狼队主帅加里·奥尼尔最后时刻也因为抗议裁判没有判罚点球而被出示了黄牌。

在首轮英超这十场比赛中,裁判员共计出示了45张黄牌和1张红牌,场均黄牌4.5张,远高于上赛季场均3.66张黄牌的数据。在这45张黄牌中,有19张的出牌原因都是“延误比赛恢复”或“以语言或行动表示不满”,占比超四成,足以看出英超裁判狠抓纪律的决心。

此外,英超裁判员也不出意外地深入贯彻落实了超长补时的指示,耽误多久就补多久,尽可能保证较长的净打时间。首轮英超补时总时长约115分钟,每场比赛上半场场均补时将近5分钟,而下半场的场均补时则超过了6分半。目前已经有不少球员和教练提出了反对的声音,表示英超的比赛强度再加上这种超长补时,会更容易给球员造成伤病困扰。

除了超长补时引发的讨论,更为宽松的执法尺度无疑也会引发不小的争议。在开篇的执法尺度变化总结图中可以看到,新赛季会提高对于身体对抗行为判罚犯规的阈值,也就是说一些身体接触并不会被认定为犯规,一些吹了犯规的动作可能也不会那么容易被黄牌警告,这样一来自然会出现找裁判要牌以及抗议判罚等行为,进而导致因犯规得到的黄牌逐渐变少,因不满判罚而获得的黄牌则越来越多。

“新官上任三把火”,这是名哨韦伯就任PGMOL(英格兰职业赛事比赛官员有限公司)总经理的首个完整赛季(韦伯自22年年底上任),进行大刀阔斧的改革也在意料之中,但随之而来的问题也不容小觑,仅在第一轮过后就已经出现了争议,后续如何在整个赛季中统一保持这样的尺度,无疑是个难题。

还有一点与“前任”迈克·赖利不同的是,韦伯本赛季开始内部处罚裁判了。(此前英超裁判出现离谱误判后基本都可以平安无事地继续执法)昨天凌晨曼联与狼队比赛的下半场伤停补时阶段,曼联门将奥纳纳出击时并未碰到球,直接将狼队18号卡莱季奇扑倒在地,当值主裁西蒙·胡珀认为没有犯规,VAR迈克尔·索尔兹伯里静默核查后也认定这并非一次清晰明显的点球漏判,没有建议胡珀亲自到场边回看。

其实这次误判与本赛季韦伯希望裁判们将身体对抗的尺度放宽不无关系,主裁和VAR都认定这样的身体接触够不上点球,进而造成了巨大争议。有些球迷说不判点球的原因是“没有球权”,实则不然,因为活球阶段只要球员在本方罚球区内做出了应被判直接任意球的犯规行为,那就是点球。举个极端例子,球在前场发展,守门员在本方罚球区内与对手发生争执,将对手打倒/踢倒/顶倒/肘击击倒,则必须判罚点球。是否判罚点球取决于队员的行为和地点,跟球在哪儿没有任何关系。

赛后,狼队主帅称前英超名哨乔纳森·莫斯已代表PGMOL向其道歉,表示这是一次明显的点球漏判。其实除了莫斯,PGMOL总经理霍华德·韦伯以及英超裁判员导师马丁·阿特金森也都在老特拉福德现场观战,这三位高级主管对裁判组在最后时刻的表现极为不满,随后便有英媒报道称本场主裁、VAR和AVAR都将受到内部停赛的处罚。

昨日英超官方公布了第二轮裁判选派,这三人都没有任何比赛任务,停赛得到实锤。不过按照惯例,官方是不会公开内部处罚信息的,而且估计他们最多停一至两轮就能回来了。

(图)曼联-狼队当值主裁胡珀、VAR索尔兹伯里、AVAR韦斯特
放宽执法尺度、提高身体对抗强度、严抓赛场纪律、保证充足的净打时间、公开承认误判、内部处罚裁判员……在掌管大英裁判的首个完整赛季的第一轮,韦伯便展现出了个人特点极为鲜明的改革措施,这样的执法尺度对于英超而言是利大于弊,还是弊大于利,目前还要画个问号。