国足亚洲杯首战判罚复盘:判越位过于牵强,沙特裁判抽象抢镜
裁判圈
裁判圈北京时间1月13日晚,中国队迎来本届亚洲杯首场比赛,对阵塔吉克斯坦。国足此役原本有望拿下开门红,却在进球后被来自沙特阿拉伯的主裁判穆罕默德·胡维什(Mohammed Khled Al Hoish)以及VAR哈立德·图赖斯(Khalid Saleh Al Turais)“强势抢镜”,引发了巨大争议。我们通过本篇文章,结合规则分析、复盘一下昨晚胡维什的判罚。

(图)主裁判穆罕默德·胡维什
第80分钟,国足角球开出,朱辰杰头球破门,随后VAR介入并建议场边回看,当值主裁胡维什亲自回看过后判定蒋光太构成越位犯规,改判进球无效。

在规则中,越位章节的第一句话便是“处于越位位置并不意味着构成越位犯规”。而越位犯规的情况则分为三种:(1)干扰比赛;(2)干扰对手;(3)获得利益。从回放可以看出,在朱辰杰头球的瞬间,站在球门线上的蒋光太确实处于越位位置,但他明显不属于“干扰比赛”或者“获得利益”,吹掉进球的原因是“干扰对手”。

“干扰对方队员”的情况共有四条,而蒋光太只是站在那里,并没有与对手争抢球,也没有做出任何实质性的影响对手处理球能力的举动,更没有试图触及近处来球的举动,能够套上规则的只有第一条“通过明显阻碍对方队员视线,以妨碍对方队员处理球,或影响其处理球的能力”。这样的判罚,虽然在理论上说得通,但实操中还是过于苛刻了。因为蒋光太的身后并不是可以做出扑救动作的守门员,而是一名普通队员,这名队员面对速度极快的来球,没有出现任何试图处理球的反应,在进球后甚至没有任何抗议或者投诉。
更何况,VAR介入的基本原则是“清晰、明显的错误判罚”,这样的越位干扰,起初进球有效的临场判罚是否属于“清晰、明显的误判”?是否真正达到了VAR介入的阈值?在实际比赛中,大多数VAR面对这样并不是特别明显的越位干扰,恐怕都不会选择介入,而是尊重裁判员的临场判断。


(图)2023/24版IFAB《足球竞赛规则》——越位犯规节选(中文及英文原版)
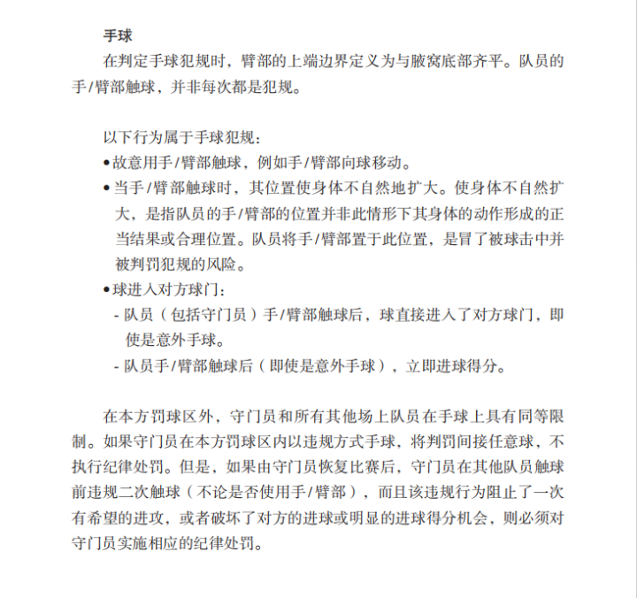
其实在上半场比赛中,就出现过一次达不到VAR介入标准的疑似点球核查。第35分钟,国足角球开出,王秋明在对方罚球区内得球后射门,球经过折射后被塔吉克斯坦5号萨法罗夫用身体挡出,随后VAR对疑似守方手球进行了核查。

通过回放可以看到,角球下落时先打到了朱辰杰的肩膀上,反弹下来落到了塔吉克斯坦14号舒库罗夫的右手手臂上,由于这是次距离特别近的意外来球,再加上舒库罗夫的右臂处在自然位置,没有使其身体不自然地扩大,不属于“明显的点球漏判”,所以VAR核查后没有介入,比赛继续。

(图)2023/24版IFAB《足球竞赛规则》——手球
纵观全场比赛,国足和塔吉克斯坦双方的身体接触比较多,从开赛起就给对抗上了强度,主裁判胡维什的执法尺度先严后松,上半场偏严格,下半场则有意将执法尺度放宽。第57分钟,塔吉克斯坦队员用脚先触球,脚在下落的过程中似乎踩踏到了谭龙,胡维什没有判罚犯规,VAR经核查认定这并非一次明显的红牌漏判,没有介入。

下半场伤停补时第3分钟,塔吉克斯坦传球传大了,张琳芃率先卡住身位,随后被塔吉克斯坦22号萨米耶夫故意从身后用手臂击打头部,主裁判胡维什判罚犯规,并向其出示黄牌。如果按照本场裁判组吹掉国足进球时“死抠规则”的执法尺度,这个动作虽然被定义为“暴力行为”有些牵强,但是不是也同样值得一次VAR介入?

此外,下半场比赛中还有次意外情况。第70分钟,刘彬彬右路起球传中,塔吉克斯坦队员将球铲出,在后方的王上源原本有望得球,但是主裁判胡维什选位不佳,直接将球拦下,随即吹停比赛。

胡维什吹停比赛,是因为他看到最后触球的是塔吉克斯坦队员,而自己不慎碰到球之后,球权即将被国足得到,马上要发生球权转换,所以将比赛吹停。

(图)2023/24版IFAB《足球竞赛规则》——比赛停止
胡维什吹停比赛前,场上队员最后一次触球的位置在塔吉克斯坦的罚球区内,所以通过坠球恢复比赛时需要将球坠给塔吉克斯坦守门员。

(图)2023/24版IFAB《足球竞赛规则》——坠球
本场主裁胡维什生于1986年11月30日,现37岁。胡维什自2011/12赛季起执法沙特职业联赛,2014年成为国际级裁判员。胡维什直到2021赛季才开始执法亚冠联赛,至今共计执法9场,其中包括本赛季山东泰山6:1卡雅的小组赛较量。

自2023年起,国际赛事执法经验尚浅的胡维什迅速成为了亚足联最为器重的年轻裁判。2023世青赛(U20世界杯),胡维什执法了2场小组赛以及1场1/8决赛。2023年12月,胡维什首次参加国际足联世俱杯,执法了浦和红钻0:3曼城的半决赛。

胡维什曾于2022年参加亚足联U23亚洲杯,执法了1场小组赛以及1场1/4决赛,此役是其首次执法亚洲杯赛事,首场比赛便制造出了此般争议,不得不说,主裁判胡维什和VAR图赖斯对于越位规则的理解都非常“与众不同”。

最后,希望国足在赛后能尽快走出不利判罚的阴霾,在后续两场比赛中发挥出真正水平!