京媒:名宿李应发曾当面告诉李铁“国足主帅的椅子你坐不住”
一只熊 @懂球帝
1月9日晚,央视播出的系列反腐专题片里揭示了中国足球领域的腐败现状,片中披露了前国足主帅李铁“联赛运作假球”、“受贿当国足教练”、“受贿挑选国脚”等事实。《新京报》记者就此采访相关人士,了解李铁落马的前前后后。

在央视反腐专题片摄制组的镜头前,前国足主帅李铁没有吹起刘海。
反腐专题片播出后,一名叫石雪清的男人在电视机前拍手称快。2015年,石雪清在中甲大连阿尔滨一方俱乐部(以下简称为大连一方)任总经理——当年李铁与河北华夏幸福俱乐部用假球换来的“冲超奇迹”,直接受害者正是大连一方。
2015年10月29日,大连球迷协会召开新闻发布会,举报华夏幸福俱乐部在中甲联赛后期违纪违规并涉嫌违法,并将相关材料递交给相关部门,但最终石沉大海。
8年之后,李铁等人的名字出现在反腐专题片中。石雪清认为,这就是对当年举报内容的侧面回应,“8年了,终于昭雪了!”

高价买广告只求“高抬贵脚”
石雪清回忆,2015年,中甲还剩9轮,大连一方排名联赛第二,冲超形势占优。河北华夏幸福宣布换帅,由李铁接任主帅时,石雪清并未放在心上:“执掌华夏幸福之前,李铁只是广州恒大俱乐部教练组的边缘角色,主帅这个位置李铁还是‘新兵’。”
当联赛又进行了几轮,石雪清却发现华夏幸福不仅在积分榜逼近大连一方,还“发生了许多奇奇怪怪的事”。
石雪清告诉《新京报》记者,河北华夏幸福队冲超过程中,某对手球队在开赛前几天将队中多位大连籍球员“送去集训,不让他们参加比赛”。他分析,这是怕大连籍球员为帮助大连一方冲超,全力狙击华夏幸福。
如果说这些“盘外招”都是石雪清的推测,那么真正让他认为是实锤的,是联赛倒数第三轮的比赛。当时,华夏幸福已从中游位置悄然攀升至前列,与大连一方的竞争陷入白热化。这轮比赛,华夏幸福将前往客场挑战新疆天山雪豹。“我认为,这是最后几轮比赛中,最有实力狙击华夏幸福的一场比赛。”石雪清说。
为了“打预防针”,石雪清专门飞赴乌鲁木齐,希望说服新疆队公平竞赛。
石雪清说,对方当时承诺,保证恪守体育精神,全力以赴比赛。但第二天飞回大连的飞机刚刚落地,他就接到了对方一位高管给他打来的电话。“石总,你前脚刚走,就有投资商联系了我们。那位客商开口就说给我们一个商务大礼包。”

石雪清说,当时,天山雪豹每年的运营收入大约为400万元人民币,时常因招商不力游走在解散边缘。石雪清回忆,那位高管在电话里又为难地说道:“但我一看对方递过来的名片,竟是河北华夏幸福公司总裁孟惊。对方也直言不讳,让我们踢华夏幸福时‘高抬贵脚’。”
石雪清说,自己此后辗转找到一位国家体育总局派到新疆体育局锻炼的干部,对方十分重视,迅速赶到天山雪豹开了动员会,三令五申“捍卫新疆足球,严禁踢假球、默契球”。
石雪清透露,就在自己以为可以放心的时候,意外还是发生了。
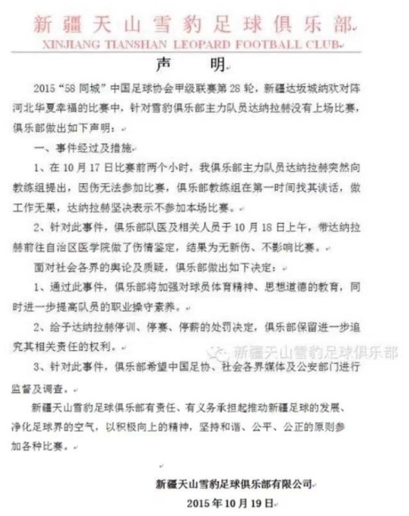
2015年10月17日下午5点,就在临近比赛时,已经带着球鞋来到球场的新疆队外援达纳拉赫突然宣布自己“受伤了”。这名外援是天山雪豹的战术核心,曾包办球队约三分之二的进球。
就这样,天山雪豹在缺少绝对主力的情况下,0-2不敌华夏幸福。此轮战罢,华夏幸福挤掉大连一方升入中超几成定局。
2015年10月19日,新疆天山雪豹俱乐部发布声明:俱乐部队医及相关人员于10月18日上午,带达纳拉赫前往自治区医学院做了伤情鉴定,结果为无新伤、不影响比赛。声明最后,天山雪豹公布了对达纳拉赫的处罚:停训、停赛、停薪。

据《半岛晨报》的报道,天山雪豹主帅李军赛后曾在微信上表示“我尽力了,但被小人算计了,人在做天在看” 。他还向媒体透露,达纳拉赫的合同于11月到期,“俱乐部原本在谈续约,现在不再考虑留他。”
据《新疆都市报》报道,在遭遇“三停”之后,达纳拉赫便与俱乐部失联。石雪清告诉《新京报》记者,达纳拉赫当时放弃剩余的奖金、补助和薪资,偷偷从中国离境,再也没回来。2015年11月9日,新疆天山雪豹俱乐部发出通知,对达纳拉赫做出开除决定。
前央视体育频道辽宁队跟队记者冉雄飞对《新京报》记者说,在足坛,有势力想操纵比赛,总会无孔不入地同时腐蚀俱乐部、教练、中国球员、外援、裁判等等。
公开举报石沉大海
华夏幸福和天山雪豹赛后不久,石雪清与俱乐部以及大连体育部门的领导决定,以大连球迷协会的名义召开新闻发布会,公开举报华夏幸福的“不正当手段”。
作为当年大连球迷协会的委托律师,康波告诉《新京报》记者,当时自己对举报的结果“比较有信心”。此前,他们收集了大量举报材料,除了围绕在达纳拉赫身边的诸多疑点,还发现华夏幸福违规雇佣前足协官员。
《中华人民共和国公务员法》第一百零七条规定,公务员辞去公职或者退休的,原系领导成员、县处级以上领导职务的公务员在离职3年内,其他公务员在离职2年内,不得到与原工作业务直接相关的企业或者其他营利性组织任职。“但是,我看到某离职不久的前足协官员竟堂而皇之地挂着华夏幸福的工作牌出现在体育场,甚至官网上还挂着该官员的照片。”
康波介绍,此前上述官员是足协主管俱乐部业务的正处级干部,华夏幸福给他开出了50万元的年薪。
2015年10月29日,大连球迷协会新闻发布会现场,康波在展示相关举报材料。
2015年10月29日,大连球迷协会召开新闻发布会,举报华夏幸福在中甲联赛后期违纪违规并涉嫌违法,并将相关材料递交给了体育总局与相关部门。当时大连球迷协会的举报内容主要有两项:华夏幸福违反国家公务人员管理的有关规定,雇佣足协退休干部;涉嫌“收买”对手和竞争者的对手。
会上,大连方面还宣布自己掌握如下证据:有关俱乐部领导、教练员、运动员的电话通话记录、短信、微信;有关俱乐部领导、教练员、运动员的陈述;天山雪豹对达纳拉赫的处罚及呼吁司法机关介入的新闻报道;媒体的相关报道。
“那天来的球迷和媒体比我想象中多。”康波说,“观众当中不时传来表达惊讶和愤慨的声音,有的人瞪大双眼,张大了嘴巴。”
很快,李铁本人和华夏幸福官方做出回复:欢迎调查。
石雪清告诉记者,在召开发布会公开举报的同时,自己与大连足协某官员前往北京,想找时任中国足协副主席于洪臣“要个说法”。但在抵达北京后,于洪臣以“有事走不开”为由,派时任中超公司董事长的马成全接待。石雪清介绍相关情况时,马成全心不在焉。石雪清当时已猜到“大事不妙了”。
后来,这场轰轰烈烈的公开举报还是石沉大海了。
“国足主帅这把椅子你坐不住”
1月15日,《新京报》记者致电与李铁相识多年的前央视著名足球解说员刘建宏,刘建宏表示:“人都是会变的,李铁确实变了,关于他是从哪年、哪个时期忽然变的,除了他谁都不知道。但是,足坛反腐已经不是第一次,本轮可能也不会是最后一次。”
2012年,李铁以助理教练的身份加盟广州恒大俱乐部,彼时该队主帅为世界名帅里皮。
加盟恒大不久,刘建宏在训练场上见到了李铁。那天,一直“不爱与媒体打交道”的李铁主动邀请刘建宏到自己宿舍喝茶。刘建宏对李铁说:“请里皮来中国执教,俱乐部等于花了1300万欧元给中国足球请了个私塾先生。跟着世界冠军教头学习的机会难得,你要珍惜。”
李铁连连称是,并拿出了自己的笔记本,说里皮的训练他都记下来了。“他怎么练,我就怎么学。”
刘建宏告诉记者:“其实那时我已知道,李铁有当国家队主教练的想法。”
然而,根据后续披露的消息来看,李铁不仅是“想当国家队主教练”,更是“不择手段当国家队主教练”。

李铁的“办法”就是行贿,思路和踢假球如出一辙,觉得需要多重保险。他一方面游说卓尔俱乐部出钱帮他做工作,表示如果自己能“上位”,也会在多方面回报俱乐部,俱乐部为此拿出200万元向陈戌源行贿。另一方面,李铁觉得时任足协秘书长刘奕也颇具话语权,于是又自掏腰包送给刘奕100万元。
《反腐专题片》介绍,2020年1月,李铁如愿成为男子足球国家选拔队主教练后,火速飞往他尚在任职主教练的武汉卓尔俱乐部谈利益交换。李铁与卓尔俱乐部以总额6000万元的金额,签下了一纸所谓的“合同”,实际只是以此为幌子,来掩盖权钱交易的本质。随后,他很快将卓尔队的四名球员选入了国家队大名单。
刘建宏曾当面劝李铁执掌国足要“放平心态”: “我们都了解这支国足的实力,可能在成绩方面不会有太大的建树。你只要把团结一致的作风带到队伍里,就是尽力了。”
李铁反对类似观点。他对刘建宏说,觉得自己治下的国家队能出成绩。

辽足功勋教练、国足名宿李应发对《新京报》记者回忆,他并不看好李铁当国家队教练,他曾当面告诉李铁,国足主帅这把椅子你坐不住。
“单单从履历上来说,你就资历尚浅。以往做到国足主帅的人,都是各俱乐部的冠军教头,你显然欠火候。其次,做一名优秀主帅是需要天赋的。你要做到在适当的时间点换适当的人,还要会选择适合的球员,这些你目前也做不到。” 李应发对李铁说:“国家队是用人的地方,不是培养人的地方。”
纵观李铁的国足教练生涯,最不缺的就是争议。场上,李铁的战略战术、用人安排、临场指挥都受到质疑,尤其是对归化球员的使用;场下,他在发布会上硬怼提问者的言辞,也引起了轩然大波。
知情者称李铁“人狠话不多”
李铁吹刘海的习惯始于青少年时期。他在后来接受媒体采访时回忆,他当时作为“健力宝小将”赴巴西学习,不好意思跟同伴说“国外剪头发太贵”,只能留起长发。后来刘海长到影响视线,于是李铁养成了吹刘海的习惯。
某次指挥国家队比赛,李铁在场边10秒内狂吹8次刘海冲上了热搜。被相关媒体称为“足坛教练奇观”。
飘荡的刘海伴随李铁度过了“最恨踢假球”的球员时代,以及热衷于踢假球的教练生涯。在一些和李铁打过交道的人眼里,李铁是个“人狠话不多”的角色。
冉雄飞对《新京报》记者回忆,2000年前后,他对李铁印象深刻。作为央视的辽足跟队记者,冉雄飞发现采访李铁是件很困难的事。“他很少接受采访,不太爱讲话。”

在冉雄飞眼中,李铁“爱装酷”,且在辽足队员中拥有一定话语权。有一次,一位与他同龄的队员在场上出现失误,立刻被李铁带着脏字痛骂。那位球员在原地站了一会儿,想说话,最终没开口,默默跑开。
还有一次,辽足赢球后,冉雄飞与球队一起乘坐球队大巴返回酒店。一路上,有队员比较兴奋,唱歌跳舞。过了一会儿,正在兴头上的某队友忽然被李铁高声呵斥,车上瞬间鸦雀无声。
在李铁的自传《铁在烧》中,记录了他与队友发生矛盾后,将队友踢伤,导致了后者的退役。
许多体育记者还会提起在成都谢菲联效力时,某小队员开玩笑碰了几次李铁的手,被李铁一巴掌扇哭的故事。
直到当上主教练,李铁依然性格火爆:曾在华夏幸福骂哭队员,在武汉卓尔吓得小队员不敢和他交流……
康波告诉记者,这几天看完《反腐专题片》,自己没有任何大快人心的感觉——“我的心中只感到阵阵凄凉,为大连足球,为中国足球感到悲哀。”

1月22日,深圳市足球俱乐部官宣解散,无法继续职业联赛。俱乐部在发布的声明中称,“严重的历史债务导致我们难以为继,联赛征程不得不画上句号。”回看《反腐专题片》,也提及了深圳队的一些事情:2015年河北华夏幸福为了实现冲超,花费1400万元贿赂深圳队,而李铁向深圳球员黎斐行贿600万元让他打点众球员。结果黎斐分析认为“深圳队斗志本就不高”,于是将600万元全部私吞。
而在此前5天,1月17日,大连一方俱乐部的继承者大连人俱乐部宣布解散。一座被称为“足球城”的城市,失去了自己的足球俱乐部。
已离开足球领域多年的石雪清对此感到遗憾。“如果2015年大连冲超成功,那我也不会被迫离任,俱乐部可能还会健康发展,如今的局面可能就可以避免……”