青岛红狮递补中甲,足球城首迎2超1甲,中冠8队全部进中乙
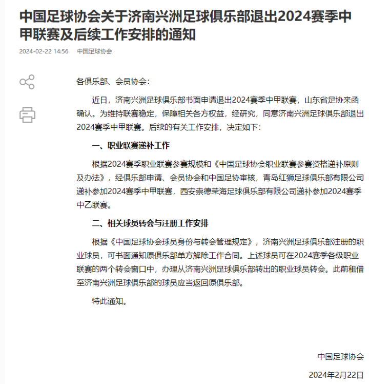
2月22日下午,中国足协官方发布《关于济南兴洲足球俱乐部退出2024赛季中甲联赛及后续工作安排的通知》。

根据通知,2023赛季征战中甲联赛,近期陷入退出风波的济南兴洲,经俱乐部书面申请,山东省足协确认,正式退出2024赛季中甲联赛。


同时,经俱乐部申请,会员协会和中国足协审核,青岛红狮递补参加2024赛季中甲联赛,西安崇德荣海递补参加2024赛季中乙联赛。

在2023赛季中乙联赛中,青岛红狮取得了第4名的成绩。此前,由于中甲其他球队出现问题,他们一度获得优先递补资格,但后来未果。而今,中甲格局再次出现转折,随着济南兴洲意外退出,他们终于如愿递补晋级中甲联赛。主教练孙新波将和弟子们,迎来更高的挑战。据悉,俱乐部已经做好了两手准备,相信他们很快会敲定外援,补强实力。

2月22日当天,青岛红狮还有一则新闻备受关注,那就是中超、中甲、中乙官方同时发布的一则好人好事:2月20日晚,青岛红狮飞往广州春训的航班上,有位乘客突发身体不适,结果,青岛红狮队医臧金传和刘金亮,及时伸出援手,对乘客进行了妥善救治,受到好评。

随着青岛红狮递补晋级中甲,作为“足球城”的青岛,首次迎来“2超1甲”的绿茵新格局,即同城球队中,共有2支中超球队——青岛海牛、青岛西海岸,1支中甲球队——青岛红狮。新赛季,青岛的足球圈必将无比热闹。


与此同时,西安崇德荣海递补晋级中乙之后,陕西也将出现2支职业球队。除了西安崇德荣海之外,陕西联合(此前名为彬州辉龙)以2023中冠联赛季军的身份,早早晋级。


至此,参加2023中冠总决赛的8支球队,全部晋级2024赛季中乙联赛。其中,廊坊荣耀之城、深圳青年人、陕西联合、广西恒宸分列前4名,是直接晋级;广州影豹、日照宇启、大连鲲城(此前名为大连华谊)、西安崇德荣海是递补晋级。
展开更多