河南队公布新赛季年票价格:学生价900元,贵宾区2200元
ZeroTsu_02 @懂球帝
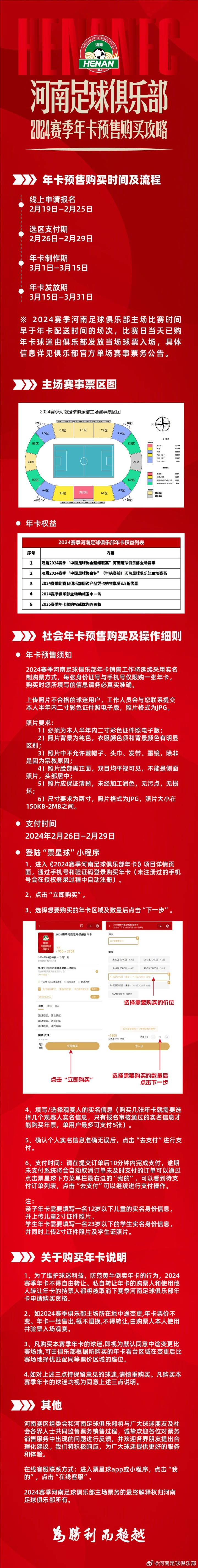
河南队官方公布了新赛季年票价格,其中学生价900元,贵宾区2200元。

河南队年票价格
贵宾区 2200元
A2区 1200元
A4区 1000元
A2区(亲子) 1800元
A4区(亲子) 1500元
C5区(学生) 900元
2024赛季河南足球俱乐部年卡权益
1 观看2024赛季“中国足球协会超级联赛”河南足球俱乐部主场赛事
2 观看2024赛季“中国足球协会杯”(半决赛前)河南足球俱乐部主场赛事
3 2024赛季比赛日俱乐部周边产品凭卡购物享受8.8折优惠
4 2024赛季俱乐部主场助威围巾一条
5 2025赛季年卡续购权或优先购买权
河南队散票价格
贵宾区 300元
A1区/A2区 180元
A3区/A4区/C4区/C5区 120元
B2区/B3区/D2区/D3区 60元
展开更多