案例解读4|中国国奥队的点球被取消,是否合理?
北京时间4月22日晚,中国国奥u23与阿联酋u23进行了最后一场的比赛,最终中国国奥以2-1战胜对手,获得了赛事首胜,以1胜2负的战绩圆满结束了本次亚洲杯征程。

本场比赛,同样出现了许多值得探讨的案例,在此挑出几个与各位一同探讨分析,欢迎各位在评论区客观评论。全网首发,关注点上!
比赛进入第39分钟,中国国奥u23队拜合拉木远射造成对方手球犯规,主裁判果断指向点球点,但随后经过VAR视频助理裁判提示后,取消了点球判罚,同时以坠球形式恢复比赛。

这个球的动态发出来后就引发了球迷朋友的轩然大波,不用看评论区就猜到全是骂的,有说裁判太黑了,这就是手球凭什么不给点球?也有说不给点球那应该是角球的。 每次看到这些,我都觉得太悲哀了,倒不是给裁判员“洗”啊,我们的球迷朋友啥时候能去认真研读一下规则再来论断,而不是人云亦云呢。别急,以下我给各位作出专业解读。


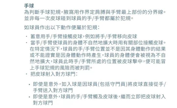
【案例解读】
进入比赛,通过慢镜头可以观察到,中国国奥拜合拉木的射门确实击中了对方23号防守队员的手臂,手球的发生地点就在主裁判眼前,没有任何阻挡,因此他也是马上吹罚了点球,先把比赛吹停,让VAR视频助理裁判检查。


但是,大家再细心看一下,这真的是点球吗?看完录像后,我觉得这个球不判罚点球是十分正确的,原因有二。
1.这也是最重要的一个判定因素。该名阿联酋的防守队员在碰到皮球时,手部是处于一个自然位置的状态,并不存在任何有往外扩展防守面积的动作,故不判罚点球是十分合理的!
2.这也是可能会被考虑到的一点,那就是这个手球发生的位置。通过镜头,我们可以看到当进攻队员射门时,与防守队员的距离较近,属于躲避不及的手球。在临场判罚中,裁判员往往不会吹罚这种手球犯规,当然,规则中的『较近距离』并未真正规定距离的远近,这种都需要由临场裁判员去把握。
综上,结合这两者,裁判员在观看VAR后,取消了中国队的点球,并且取消了该名阿联酋防守队员的黄牌,我认为是没有太大问题的!

那么这个时候球迷朋友心中应该还有一个问题,裁判员经过VAR介入取消点球后,最后球权是对方碰出去的,那不应该是角球吗?
实则不然。
这其中就涉及到裁判员吹停比赛后,恢复比赛的方式了。实际上,在裁判员吹罚点球的那一刻,实际上是并未形成死球状态的,而皮球仍旧停留在场内,因此这应当属于一次比赛的中断。比赛中断后应当以坠球方式恢复比赛进行,球权归属对方,裁判员作出了非常正确的判罚。

//关注我,带你了解更多足球故事。