足协修订《国际赛事备案与监管规程》:要求提前提交相关文件
ETChalmers @懂球帝
4月23日,中国足协发布了新修订的《中国足球协会国际赛事备案与监管规程》,主要修订了“程序要求”条款,新增了“其他要求”条款等。

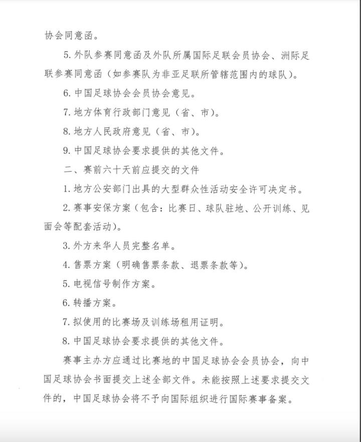
相较于之前版本的《中国足球协会国际赛事备案与监管规程》,主要修改了第十二条“程序要求”。“程序要求”中规定了赛前八十天前和赛前六十天前应提交的文件,比之前规定中提交文件的时间提前。
此外还新增了第十三条“其他要求”和第十八条“中国足协履行前置监管义务”,“其他要求”中规定“赛事未获得国际组织批复前,体育赛事活动组织者不得开展任何形式的票务销售及票务预售等工作。体育赛事活动组织者应完善售票条款,在启动售票前,告知公众主要球星出场条款及一旦违约后的处理方案,并将有关方案在售票方案(售票条款)中予以明确。”
“失德人员、劣迹人员、曾发表过不当言论或发表过不符合社会主义核心价值观言论并造成恶劣影响的人员不应参赛。”





完整版

展开更多