山东泰山球迷徐某某因辱骂、殴打南通球迷,被处13天行政拘留
迷你庫珀 @懂球帝
北京时间4月30日,中超第9轮,山东泰山在主场3-1战胜南通支云。赛前,双方球迷发生了多次言语和肢体冲突。早些时候,济南市公安局历下区分局作出公安行政处罚决定书,处罚决定书显示,山东泰山球迷徐某某因挑衅、辱骂、殴打南通支云球迷,被处13天行政拘留处罚。


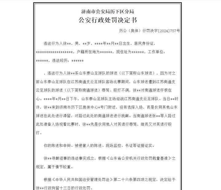
济南市公安局历下区分局公安行政处罚决定书
违法行为人徐**系山东泰山足球队的球迷(以下简称山东球迷),因为对之前山东泰山足球队在江苏南通支云足球队客场比赛期间,山东球迷遭到江苏南通支云足球队的球迷(以下简称南通球迷)辱骂、殴打不满,徐**对南通球迷怀恨在心。
****年*月**日下午,山东泰山足球队主场迎战江苏南通支云足球队。当日**时许,徐**来到济南市历下区奥体中心*号门附近,没有选择入场,而是伙同其他山东球迷在此处进行滞留,对路过此处的南通球迷进行挑衅。当南通球迷张**等人路过此处准备入场观看比赛时,徐**先是伙同他人对其进行辱骂,继而又对其进行殴打。
你的陈述和申辩、被侵害人的陈述、现场监控、书证等证据证实。
徐**寻衅滋事的违法事实成立,根据《山东省公安机关行政处罚裁量基准》之规定,属于情节较重。
根据《中华人民共和国治安管理处罚法》第二十六条第四项之规定,决定给予徐**行政拘留十三日的行政处罚。
展开更多