足协官方:隋维杰、恩巴洛各停赛4场;大连共4人累计停赛24场
大波儿 @懂球帝
据足协官方消息,大连英博门将隋维杰、外援恩巴洛各停赛4场;大连英博共4人累计停赛24场,罚款44万。

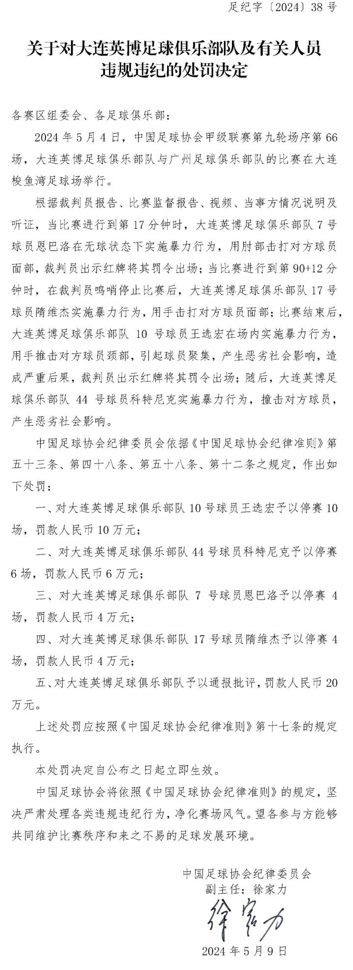
关于大连英博队的处罚决定
10号球员王选宏予以停赛10场,罚款人民币 10万元;
44号球员科特尼克予以停赛6场,罚款人民币6万元;
7号球员恩巴洛予以停赛4场,罚款人民币4万元;
17号球员隋维杰予以停赛4场,罚款人民币4万元;
对大连英博足球俱乐部队予以通报批评,罚款人民币20万元。
大连英博共4人累计停赛24场,罚款44万。
在5月4日中甲第九轮大连英博主场与广州队的比赛中,场上球员爆发严重冲突,赛后双方球队人员聚集场内引发了极大混乱。
相关链接
展开更多