足协官方:青岛海牛主场被罚空场两场,罚款20万
年轻人老杜 @懂球帝
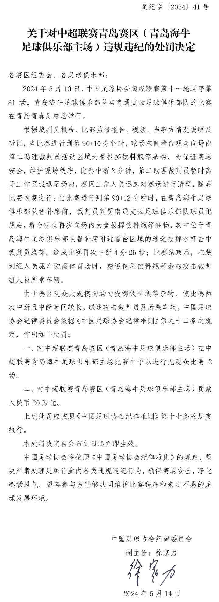
据足协官方消息,青岛海牛主场因观众大规模向场内投掷饮料瓶等杂物被罚空场两场,并罚款20万。


此前中超第11轮青岛海牛vs南通支云比赛后,网传有部分球迷在球场内外扔水瓶攻击比赛官员,如今足协公布了对青岛赛区的罚单。
相关链接
展开更多
据足协官方消息,青岛海牛主场因观众大规模向场内投掷饮料瓶等杂物被罚空场两场,并罚款20万。


此前中超第11轮青岛海牛vs南通支云比赛后,网传有部分球迷在球场内外扔水瓶攻击比赛官员,如今足协公布了对青岛赛区的罚单。