欧洲杯判罚解读:射门后判点合规,多次判罚引争议
裁判圈
裁判圈在北京时间今天凌晨荷兰1-2英格兰的欧洲杯半决赛中,上半场阶段的点球判罚引发了争议。本期欧洲杯判罚解读就为您分析一下为什么这次点球判罚是正确的。

第13分钟,英格兰队长哈里-凯恩射门后被邓弗里斯踢倒,当值主裁德国人费利克斯-兹瓦耶对此没有任何表示。
通过回放可以看到,邓弗里斯的主观意图是阻挡凯恩的射门,但是出脚晚了,没有碰到球,直接亮鞋钉踩踏到了凯恩的脚面上,这是个明显的犯规行为。

随后,当值VAR巴斯蒂安-丹克特介入并建议场边回看,说明VAR静默核查后认定这是一次清晰、明显的点球漏判。兹瓦耶亲自回看后改判点球,并向犯规队员邓弗里斯出示黄牌。

兹瓦耶先后向荷兰队长范戴克以及犯规队员邓弗里斯解释了此次判罚,范戴克并未表达异议。

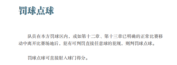
有观点认为,凯恩已经完成射门了,所以不该判罚点球。其实,IFAB《足球竞赛规则》中从未有过关于“射门后不判点球”的规定。
什么情况会被判罚点球?——只要是在比赛进行中,队员在本方罚球区内犯有可判罚直接任意球的犯规行为,那就必须要判罚点球。

(图)IFAB《足球竞赛规则》——罚球点球
在兹瓦耶到场边亲自回看时,VAR播放画面的先后顺序也很有讲究。首先播放近景镜头,确认邓弗里斯的踩踏行为属于鲁莽的犯规;其次播放垂直视角,确认犯规发生时,球还尚未出界,即比赛仍处于“活球”状态。这两点先后得到了确认,因此点球判罚准确无误。

需要注意的是,凯恩射门之前,萨卡疑似有手球的嫌疑,VAR没有向兹瓦耶展示相关画面,有两种可能性,一是VAR静默核查后认定萨卡手臂处在自然位置,不构成手球犯规,二是VAR漏过了此次疑似手球的情形。

还有观点认为,邓弗里斯的犯规动作确实存在,可以给黄牌,但因为凯恩已经完成了射门,就不能判点球了,只能判间接任意球。然而,没有任何一条规则要求裁判员做出这种无厘头的判罚。
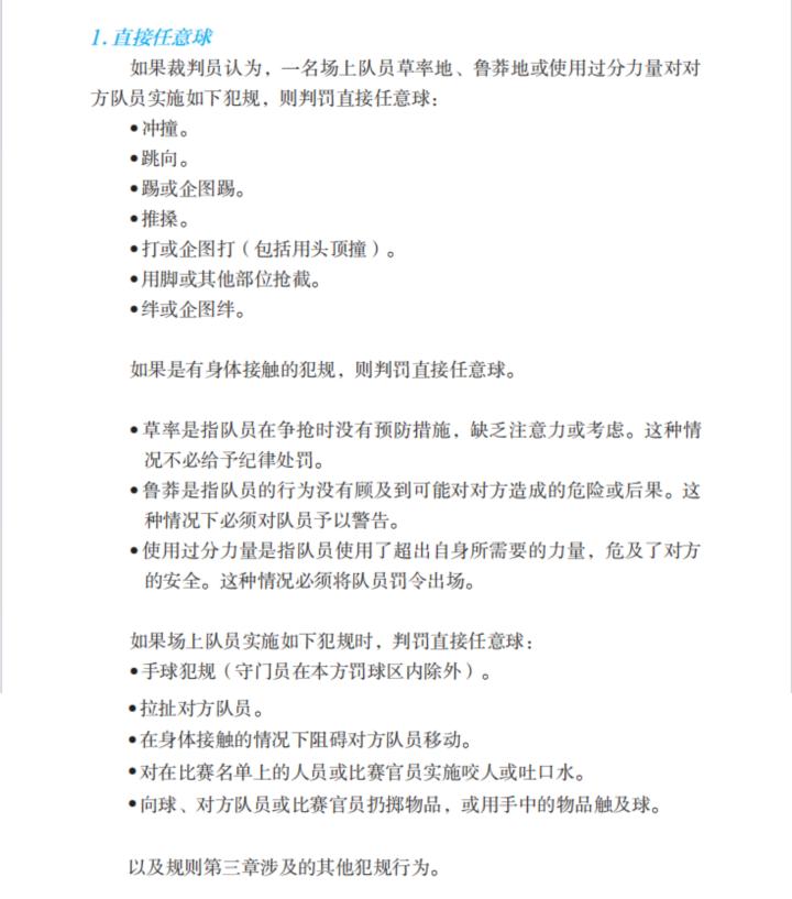
判罚直接或间接任意球时,最重要的考量因素就在于是否有身体接触。邓弗里斯此次踩踏动作,明显属于应被判直接任意球的范畴。
由于邓弗里斯此次犯规的发生地点位于本方罚球区内,所以只能是判罚点球,不可能因为凯恩已经完成射门,就改判间接任意球,这是完全违背规则的。

(图)IFAB《足球竞赛规则》——判罚直接任意球的情形

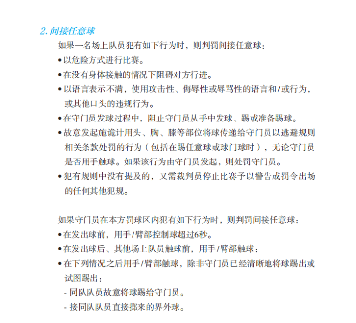
(图)IFAB《足球竞赛规则》——判罚间接任意球的情形
延伸一下,在比赛进行中(“活球”状态下),无论球的位置在哪儿,即使已经发展到前场,队员在本方罚球区内给对手来了一拳,或者直接将对手踢倒,那同样应该被判罚点球。

回顾整场比赛,上半场阶段除了点球判罚之外,几乎没有其他争议。而在下半场,为数不多的亮点就是第78分钟沃克助攻萨卡破门后,第二助理裁判员阿赫米勒举旗示意沃克越位,精准地识别出了这次毫厘之间的越位情形。

从这次越位判罚开始,直至比赛结束,在这15分钟之内,双方拼抢时都开始上动作,对当值主裁兹瓦耶的犯规识别能力带来了考验,而兹瓦耶的有些判罚明显存在延迟和迟疑,犯规识别也不准确,并且出现了角球误判为球门球的情况。

(GIF)荷兰队长范戴克抗议球门球误判,被兹瓦耶黄牌警告
在最后阶段比赛断断续续的情况下,兹瓦耶最终决定只给出2分钟的补时,显然有待商榷。考虑到比赛的实际情况,补3至4分钟比较合理。
综上所述,在比赛最后的关键阶段,兹瓦耶的执法表现是不及格的,并没有达到欧洲杯半决赛的要求。

以上就是本期欧洲杯判罚解析的全部内容,屏幕前的各位对于费利克斯-兹瓦耶在这场比赛中的执法表现有何评价,欢迎大家在评论区留言、讨论。