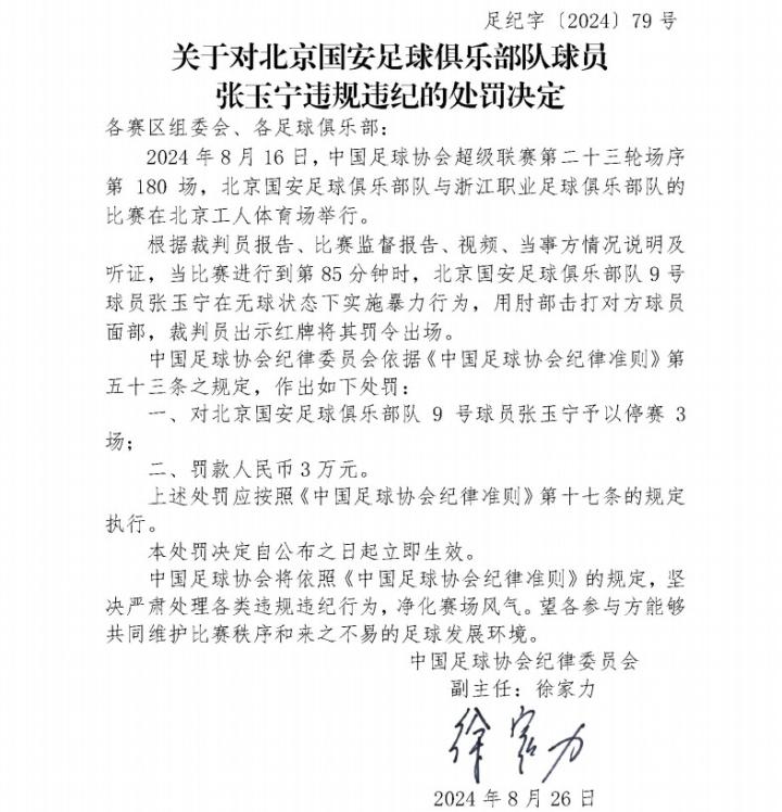
足协官方:张玉宁无球状态肘击对方球员面部,停赛3场罚款3万
点赞狂魔000 @懂球帝
中超第23轮,北京国安主场0-0战平浙江队,替补登场的张玉宁在尾声阶段领到红牌。对此,足协官方宣布,张玉宁因肘击对方球员面部,停赛3场,罚款3万。

犯规GIF


比赛第88分钟,张玉宁在对方禁区内与浙江队球员发生身体接触,后者倒地,主裁判甄伟在查看VAR后向张玉宁出示红牌。
赛后,张玉宁曾表示:“我从来没有拿过红牌,这样拿红牌太冤枉,在球场上,我从来不去伤害任何人。”
足协评议
判例二:中超联赛第23轮,北京国安VS浙江俱乐部,比赛第85分钟,浙江俱乐部4号队员在本方罚球区内与北京国安9号队员发生接触并倒地。裁判员初始判罚北京国安9号犯规,没有进行纪律处罚。经VAR介入,裁判员在场回看后,向北京国安9号出示红牌罚令出场。
对于此判例,评议组一致认为:北京国安9号在无球情况下,故意使用肘部击打对方面部,使用的力量并非轻微可忽略的。按照竞赛规则,应视为暴力行为并出示红牌。VAR介入正确,裁判员在场回看后向北京国安9号出示红牌罚令出场的最终决定正确。
展开更多