记者:青岛国信体育场将更换足球场草坪,以保障国足在此训练
一只熊 @懂球帝
据青岛记者孙飞报道,青岛国信体育场将更换足球场的草坪,以保障中国男足国家队在此训练。

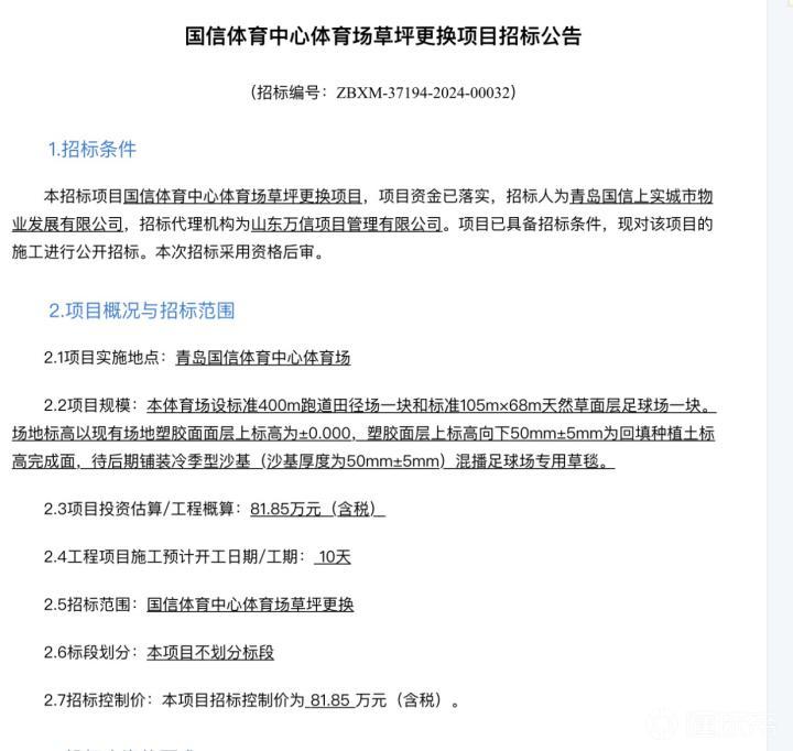
根据青岛国信招投标采购平台所发布的消息,青岛国信体育场计划更换足球场草坪,预计工期10天,招标控制价为81.85万元(含税)。

近年来国信体育场承办了多场大规模演唱会和音乐节活动,而自2019赛季结束后就再也没有承接职业足球比赛,为什么要突然更换草坪?原因不难猜,那就是中国男足国家队将在10月份来此集训。

10月份的两场世预赛18强赛,国足将在10月10日客场挑战澳大利亚队。10月15日,国足将在青岛迎战印度尼西亚队。在远征澳大利亚之前,国足极有可能按照惯例在青岛备战,而届时国信体育场将成为球队的主要训练场地。

对于保障国字号球队,国信体育场具备丰富经验,2022年夏天和2023年夏天,时任中国女足国家队主帅水庆霞曾两度率队在此封闭集训。
展开更多