一家之言丨10场中乙7场有脑震荡,我们的球员真是太拼了?
脑震荡是指头部遭受外力打击后,即刻发生短暂的脑神经功能障碍。常见症状包括短暂性昏迷、逆行性遗忘,以及头痛、恶心和呕吐等。——百科

2024年7月1日,中国足协正式通知旗下所有比赛全部开始执行《24/25足球规则》,其中包含一项国际足联新规——脑震荡换人条款。该规则旨在保护运动员的健康,并提高人们对脑震荡病症的认识和关注。
国庆假期前,德转中国区管理员朱艺老师在其个人微博上表示,中乙联赛决赛阶段第25轮10场比赛共有7场出现了脑震荡换人。实际上,自新规实行以来,就有人质疑国内低级别联赛有球队滥用脑震荡换人规则。
我们不如回顾一下25轮中出现脑震荡换人的7场比赛,各位出现脑震荡的球员在被换下时究竟是处于何种状态:
廊坊荣耀之城vs广州豹:比赛第84分钟,广州豹8号球员在无对抗的情况下倒地,随后起身自行离场。西安崇德荣海vs赣州瑞狮的情况与廊坊vs广州豹的情况接近,这次脑震荡换人发生在了第89分钟。
深圳青年人vs山东泰山B队:比赛第19分钟,两队球员相撞,随后双双离场。
湖南湘涛vs陕西联合:比赛第90+7分钟,湖南23号球员自行倒下,队医进场后随队医离场。
泰安天贶vs海口名城:比赛第68分钟,海口24号球员疑似并不清楚自己要被换下,得知后自行跑下场,并与教练交流了一番。
湖北青年星vs广西蓝航:比赛第82分钟,球员疑似无对抗情况下倒地,随后队医、担架进场,球员被抬离球场。
泉州亚新vs北京理工的脑震荡换人发生在第75分钟,但相关情况没有直播画面交代,当时导播正在播放回放。
继续挖掘这些比赛,我们发现这7场比赛所有使用“脑震荡换人”的球队,均换满了6个人。其中,有5场比赛中球队的脑震荡换人是该队进行的最后一次换人,有4场比赛中球队的脑震荡换人是发生在80分钟以后。
所以,为何该规则会有机会被滥用?这还要从规则本身说起。
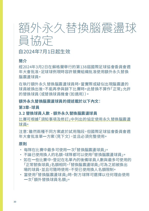
根据规则,每支球队在比赛期间可以有一次且最多一次替换脑震荡球员的机会。这次换人机会不占用常规换人次数,也不占用常规换人的人数。也就是说,如果一支球队的场上球员出现“脑震荡”,那么这支球队本场比赛最多可以完成6人次的换人。当然,这并不会对另一支球队有所不公,因为该规则要求,一支球队使用脑震荡换人时,另一支球队可以选择以任何理由使用一次额外的换人名额。
那么该规则在哪些地方给了球队提供了滥用的可能呢?程序和对赛事执法人员的要求。
使用脑震荡换人,可在以下几个情况使用:发生或怀疑发生脑震荡时立即使用;经现场评估后或场外评估后使用;发生或怀疑发生脑震荡时的任何其他时间使用,包括已接受过评估并被认为可重新返回比赛场地比赛的球员。换言之,只要有球员被“确定”为出现脑震荡的情况,无论何时,他都能够被其他队友替换。
此外,该规则要求裁判员及其他赛事执法人员尤其是第四官员不参与球队替换球员的决策过程,也不参与是否使用正常替换或脑震荡替换球员的决策过程。同时,赛事执法人员甚至也不能决定实际或疑似受伤是否符合使用脑震荡替换的条件。所以,球员是否出现脑震荡的情况,恐怕只有队医说了算了。

诚然,我们无法贸然判断这7名因“脑震荡”被换下的球员是否真的存在脑震荡的情况,但其中的一些换人从观感上确实缺乏说服力。
规则如此设置,本意是最大程度上保护球员。当球员出现脑震荡的情况时,确实应第一时间检查并进行治疗,如果换人程序过于繁琐,检查流程过于严格,很可能会耽误球员接受及时的治疗。因此,FIFA在推行这项规则时,并没有设置太多流程上的阻碍。对于有疑点的“脑震荡”换人,FIFA则是要求赛事执法人员“必须通知相关机构”。当然,这一要求实际上形同虚设。
所以,当前的“脑震荡换人”规则就如君子协定一般,防君子但并不防“小人”。规则既然已经推出并实行,我们再去讨论其实施的意义似乎已有些晚了。我们只能去思考,在脑震荡换人的整个流程中,哪个环节我们还能做得更好,从而减少或杜绝“小人”的非分之想。
根据现行规则,从球员出现伤情到完成换人,这期间并没有机会设置流程来确认球员本人是否出现脑震荡。因此,确认脑震荡换人是否“被不恰当地使用”只能在赛后进行。
对于赛事管理部门来说,需要严格审核每次脑震荡换人是否合理,不能不了了之。同时也可以通过设置规则来提高滥用脑震荡换人规则的代价。例如,强制要求“脑震荡”球员被换下后立即前往医院接受检查和治疗,俱乐部需要在赛后提交一份由一定级别的医院开出的报告,交由审核。对于队医误诊或“误诊”而完成的脑震荡换人,需要有一定的处罚措施。
而对于“投机取巧”的俱乐部们来说,一时的小聪明可能会帮助球队在成绩上有所提升。但从长期来看,这些行为并不利于俱乐部形象的建立,同时也不利于公平竞赛环境的维持。
据朱艺老师统计,自该规则开始执行以来到中乙第25轮结束,中乙联赛共出现了39次脑震荡换人。而在刚刚结束的第26轮比赛中,中乙联赛10场比赛又至少发生了3起脑震荡换人。低级别联赛关注度确实不高,但这不该成为这些球队如此任性的理由。俱乐部需要提高自我约束,为公平竞赛尽自己的一份力。而赛事管理部门更需要完善制度,不能让遵守规则的球队暗暗吃亏。
赛季已接近尾声,还会有越来越多的球队失掉自己的风骨吗?
附:


