CBA官方:齐麟禁赛三场&罚款10万,古德温禁赛两场&罚款5万
大根菌 @懂球帝
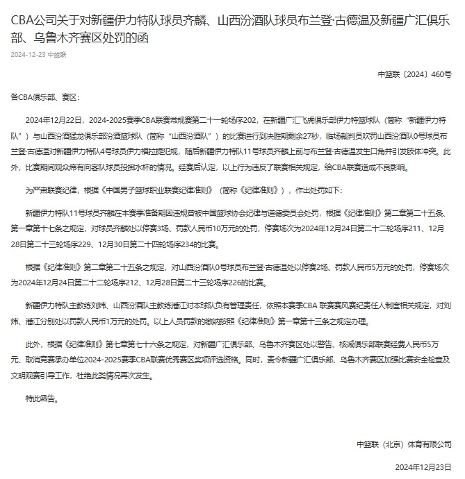
北京时间12月23日,CBA官方发布处罚公告,新疆球员齐麟禁赛三场罚款10万,山西外援古德温禁赛两场、罚款5万。

两队的主教练刘炜和潘江作为风纪责任人,各罚款1万元。因观众朝客队透支水瓶,核减新疆男篮俱乐部经费5万元,乌鲁木齐赛区取消优秀赛区评选资格。

在昨日的CBA比赛中,新疆加时战胜了山西。在加时阶段,齐麟和古德温爆发冲突,两人均被夺权。
展开更多
北京时间12月23日,CBA官方发布处罚公告,新疆球员齐麟禁赛三场罚款10万,山西外援古德温禁赛两场、罚款5万。

两队的主教练刘炜和潘江作为风纪责任人,各罚款1万元。因观众朝客队透支水瓶,核减新疆男篮俱乐部经费5万元,乌鲁木齐赛区取消优秀赛区评选资格。

在昨日的CBA比赛中,新疆加时战胜了山西。在加时阶段,齐麟和古德温爆发冲突,两人均被夺权。