天津足球那点事 -- 历史成立时间
天狼星的88个星座
天狼星的88个星座天津足球那点事 -- 历史成立时间
刚看完左月老师这篇文章,对于津门虎的成立时间的介绍。左老师在文章里面艾特了我。
至于文章里面提到的,后面两个时间,想必看文章的很多人都经历过,我就不便赘述。
但是关于第一个时间的问题,是1956还是1957。
之前我查过相关的资料,正好借这个机会,说一说我的看法。

(左老师的文章)
先说个人意见,我倾向于是1957年。
当然,也并不能说1956年代表天津,取得足协杯亚军(首届全国足球锦标赛)的那个队伍,就不是天津队了。
咱们从史料的角度出发,天津档案方志网里面,有一个《天津通志.体育志》的栏目,其中有一节是专门介绍足球的。

可以看到关于50年代,方志网里面,有关天津足球的介绍
先注意绿框里面的文字

(天津地方志足球篇)
“1956年4月组建了天津第一个集中训练的青年足球队...”
但是由于56年的全国甲级联赛,4月1日开始,4月15日结束,
4月份才成立那支天津青年队,肯定无法参赛。
(Ps. 另外说一句,当年的联赛在15天内集中踢完,搁现场都不敢想)


(56年联赛规程)
but,56年的全国足球锦标赛(后面统称全锦赛),是在6月份开始进行预赛,
新成立的天津青年队可以代表天津参赛。
而且全锦赛的规程里面提到了:“凡参加1956年全国足球联赛(包括西安竞赛区、沈阳竞赛区)的球员和教练员,不得参加此锦标赛”
所以那支天津队,才在成立当年就获得了全锦赛的亚军。

(56年全锦赛规程)
额外说一句,在56年之前,天津并没有设立常备训练的足球队。
那个时候,球队都是年抛型。
在每年年初,公布当年的球员名单。然后到了下一年,再公布新一批人。
下图就是54年1月5日《天津日报》的报道

(54年的天津足球代表队)
好的,言归正传,继续往下说。
1956年成立的那支天津青年队,之所以被我认为,不能算是现在这个俱乐部的前身。
是因为在1957年4月,原国家足球白队下放到天津。
两支球队合并之后,才成立了天津队(下图红框)

(天津地方志足球篇)
其实“国家白队/国家红队”这个称谓,是很多人后来的习惯叫法
在当年年初,我们口口相传的,“国家白队”的正式名称,其实是“北京体育学院竞技指导科足球队”
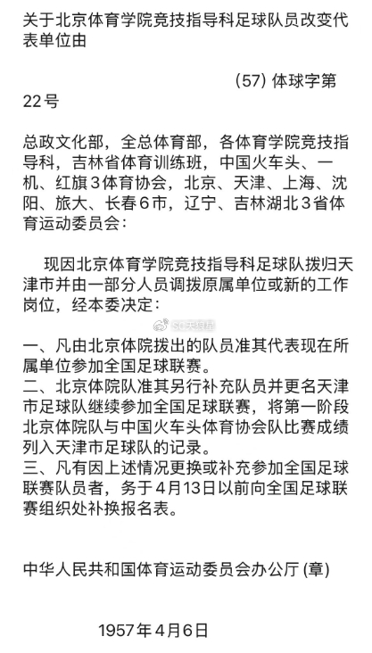
它的出处来源于:1957年4月6日,国家体委的第22号文件
“关于北京体育学院竞技指导科足球队员改变代表单位由”
这份文件全文如下,可以在上海档案馆查到
(后续有机会,我会去上海查一下这个文件的实物)

(当年文件)
1957年的全国甲级联赛,是在3月份进行的,
在改名之前,北京体院队其实已经踢了一场比赛,2:1战胜了火车头。


但是因为改名,北京体院队(国家白队)来到天津,
并且56年成立的那支天津青年队,也选拔了一批队员,补充进新球队。
这两批球员合并在一起,变更球队名称为天津队,继续征战57年的全国甲级联赛,
这个队,才是我们现在看到的,津门虎的前身。

而1956年成立的那支天津青年队,则继续以“天津青年队”的名义,参加1957年的乙级联赛。
成为天津足球的另一支有生力量。


(天津日报1984年的报道)
57年4月14日,是球队更名之后的首战,
天津队在新华路体育场(现在的双菱中学),
依靠金昌吉的两粒进球,2:0战胜了武汉体院队,取得开门红。
下图是当年《天津日报》关于本场比赛的报道

(57年天津日报)
以上,就是天津队成立的历史。
1956年成立的天津青年队,在1957年和天津队同时存在。
所以肯定不能以天津青年队成立的时间,作为球队成立的时间。
而北京体院队(国家白队)在4月6日之前,还属于北京的球队。
所以只有在那份文件出台之后,几代天津球迷为之呐喊的天津队才算正式诞生。

(发展历史)
而且,我们后来所获得的所有的荣誉,都是来源于,那支合并之后的天津队。
我们一直津津乐道的,1960年的全国联赛冠军,就是依靠那支合并之后的天津队所取得的。
所以,以我个人的愚见,
天津队的成立时间,是应该按照体委第22号的文件时间为准。
那就是1957年4月6日。
【全文完】
------------------------------------
参考资料
1.《国内外足球竞赛资料汇编(1951-1958)》
2. 天津日报
3. 天津通志.体育志
4. CFA足球大数据网站
5. 《绿茵情缘五十春 纪念国家足球白队莅津五十周年》