谈谈青训补偿机制:葡萄吃不到,但我依然期待它的甜
球迷29547472
刘教练
(GIF)韦世豪头球破门,闪耀亚洲
2018年1月9日,U23亚洲杯拉开战幕,中国队首战对阵阿曼。比赛进行到第53分钟,连续制造两球的韦世豪继续大放异彩,接到姚均晟传中的他在人群中高高跃起,用一记头槌攻破了对手的大门,帮助中国队以3-0的比分击败对手,取得了U23亚洲杯的开门红。
正在办公室里工作的孙华接到了懂球帝的推送,感到一丝欣慰的同时又不由自主地叹了口气。就在几天以前,北京中赫国安官宣了韦世豪的加盟,随之而来的青训补偿和联合培养费用又将成为多支俱乐部角力斗法的战场。外界媒体的猜测大多集中在“2.5%补偿”和“零补偿”之间,而孙华心里清楚,这笔钱的算法并不是核心,怎样实实在在地拿到这笔钱,才是重中之重。四个月前的9月14日,中国足协党委的调研组来到鲁能进行调研工作,身为山东鲁能泰山足球学校校长的孙华,向调研组做了详细的工作汇报,其中很重要的一块儿内容,就是青训机构保护政策和联合机制补偿。

(图)中超2017赛季鲁能青训最佳阵容
鲁能足校自1999年建立以来,已经为中国职业足球联赛输送了240余人,2017年更是有59名出身鲁能青训的情缘入选各级别的国字号球队,可以说,“中国足球青训一哥”的头号非鲁能莫属。可是,韦世豪加盟国安这一事件,再次折射了“鲁能制造”这张光鲜名片背后的辛酸与苦涩。
一、青训硕果与苦涩现实
韦世豪出生于1995年4月8日,三个月后才年满23岁。在刚刚结束的2017赛季中,作为U23新政之下最为耀眼的明星,韦世豪更多地以“上港球员”的身份出现在公众的视野里。而在租借加盟上港之前,韦世豪一直在葡萄牙效力,如果从2017年往前推,韦世豪的效力记录将会越过莱雄伊什、费伦斯和博阿维斯塔,最终来到2013年12月31日:韦世豪实现单飞。而放飞韦世豪的,正是鲁能青训当时的负责人侯志强。在鲁能青训,韦世豪整整待了八年。

(图)韦世豪回忆青训时光
根据中国足协最新公布的联合机制补偿方案,球员12岁-23岁期间效力过的球队都可以按照培训年限的不同,获得一定比例的补偿款。计算公式为:联合补偿费用=(转会费 - 培训补偿)X5%。培训补偿的部分都给了韦世豪之前的主队莱雄伊什,而联合补偿费用则应该由鲁能足校、博阿维斯塔、费伦斯三家瓜分。韦世豪10岁-18岁在鲁能受训的这八年里,后6年正好在联合机制补偿方案规定的12年的覆盖之下,这也就是媒体笔下“鲁能可以获得2.5%补偿费用”的计算依据。

(图)“联合机制补偿”的具体系数
除了韦世豪,鲁能几乎每年都会因为青训补偿的话题而在各大媒体占据足够大的版面。2014年,出生于1986年的王晓龙以2000万的转会费用从北京国安转会至广州富力,从2002年至2010年培养了王晓龙八年的鲁能足校可以从联合机制补偿方案中获得接近80万的补偿款,但这笔费用直到2015赛季结束,鲁能官微公开进行索要,但受制于当时的相关规定最终也只是不了了之;2016年,出生于1983年的邓小飞自由身加盟重庆力帆,从1997年到2006年培养了邓小飞十年的鲁能足校,却没有从武汉光谷、江苏舜天、重庆力帆那里获得任何青训补偿;2017年圣诞节,恒大打包官宣了三名U23球员,邓涵文、唐诗和杨立瑜,其中邓涵文原本就出自于人和青训,不存在“联合机制”,只需支付“培训补偿”,而唐诗在鲁能青训待了六年,杨立瑜卓尔青训待了五年,这两笔联合补偿款能否到账,也令人十分期待。
而对于2016赛季刚刚降级的绿城来说,青训系统一直是他们引以为傲的标志,最新出台的联合机制补偿方案原本也让他们十分兴奋,外界也一度认为“绿城要发”。但是,绿城足球俱乐部副总经理黄凡农在接受《杭州日报》采访时却表现出了些许担忧:“(联合机制补偿)这项政策,我们当然是非常欢迎的,这对致力于青训的俱乐部和社会上的培训机构,无疑都是很大的激励。不过我们现在最关心的还是政策的监督和落实,如果之后不能有效地执行,那这个政策还是一纸空文。”
二、什么是联合机制补偿?
大家一直心心念念的“一纸空文”具体是什么呢?2017年4月11日,中国足协官网发布了《中国足球运动员联合机制补偿及培训补偿说明》(以下简称2017版《说明》),将2015年12月30日下发的《中国足球协会球员身份和转会管理规定》进行了延伸,并针对我国足球领域现有青训补偿机制所包含的具体内容和计算方法进行了细化和调整。
“青训补偿机制”是各足球发达国家联赛普遍认同的一种机制,简单概括就是,“球员转会时,新俱乐部需要向所有培训过该球员的俱乐部和培训单位支付联合补偿费用”。补偿的对象是球员12至23周岁期间所效力的俱乐部和培训单位。这种补偿为不限期、不限次数的补偿,可无限获得。根据我国足协2017版《说明》,青训补偿主要就是“培训补偿”和“联合机制补偿”。培训补偿比较容易理解,“培训补偿”是指,以后球员23周岁赛季结束前的每次转会,都需要对上家俱乐部补偿培训费用。补偿标准是,中超俱乐部10万元每年,中甲俱乐部6万元每年,中乙俱乐部2万每年。

(图)《中国足球运动员联合机制补偿及培训补偿说明》的附件二:联合机制补偿
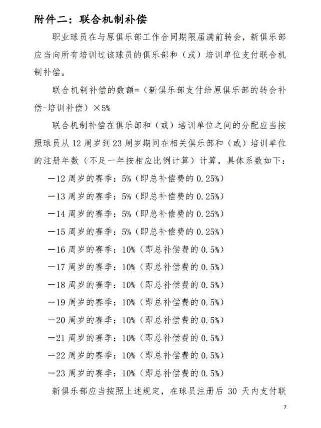
而“联合机制补偿”相对复杂一点儿:职业球员在与原俱乐部工作合同期限届满前转会,新俱乐部应当向所有培训过该球员的俱乐部和(或)培训单位支付联合机制补偿。联合机制补偿的数额=(新俱乐部支付给原俱乐部的转会补偿-培训补偿)×5%,联合机制补偿在俱乐部和(或)培训单位之间的分配应当按照球员从12周岁到23周岁期间在相关俱乐部和(或)培训单位的注册年数(不足一年按相应比例计算)计算。
举个例子说明会清晰一些。出生于1994年的甲,12周岁来到乙足球学校,16周岁加盟丙足球俱乐部注册参加中超比赛;2017年,23周岁时以1060万的转会费加盟了丁足球俱乐部,那么丁俱乐部将要向丙队支付16周岁至22周岁的培训补偿费,即6年每年10万元,共计60万元;并要准备总额为(1060万-60万)x5%=50万的联合机制补偿费用,而这50万中,12周岁至15周岁期间培养了甲的足球学校乙应当获得其中的20%,即10万,16周岁至22周岁效力的球队丙将获得其中的70%,即35万元,剩下的10%可以留作本队的青训工作。待到2018年,24周岁的甲又以1个亿的转会费用从丁队转会至戊队,那么,戊队首先要支付丁队23周岁当年1年的培训补偿费用,即10万元,然后再准备约500万联合补偿费用,分别按照20%、70%和10%的比例依次支付给乙足校、丙球队和丁球队,即为100万,350万和50万。此后发生的转会不再产生培训补偿,但将一直产生联合补偿。

(图)张呈栋过亿身价曾遭到西班牙媒体的疯狂吐槽
因此,根据最新的《说明》。如果2017年1月张呈栋的1.5亿转会发生在2018年,那么,1989年出生的他从5岁进入辽足青训,一直到2009年(21周岁)离开辽足远赴葡乙马夫拉队,2013年转会北京时已经年满24周岁,因此,辽足可以获得高达525万(1.5亿x5%x70%)的联合机制补偿,而马夫拉则可以获得225万的补偿。有趣的是,在2017版《说明》发布之前三年的2014年,鲁能无法理直气壮地向富力索要2014年王晓龙的联合机制补偿费用,在2017版《说明》发布之前一个月的3月2日,王晓龙再次以2800万的转会费加盟天津权健,鲁能依然无法获得的联合机制补偿费用依然音信全无。转入球员的新俱乐部不主动支付联合机制补偿,培训球员的机构索要无门,鲁能所反映出来的事实也只是联合机制补偿在国内施行情况的缩影。这也难怪鲁能足校会在官微上大胆喊话:“建校以来,我们培训补偿和联合机制补偿的第一笔收入将会来自哪家俱乐部呢?会在什么时间实现呢?很期待呢!”
三、国内不是个例,国际仲裁不停
在国际足坛里,青训补偿的案例比比皆是。比如,2013年夏天厄齐尔5000万欧元加盟阿森纳,按照规定皇家马德里仅仅获得95%的转会收入,也就是4750万欧元的收入,厄齐尔在12岁到23岁之间效力的三家德国俱乐部红白埃森、沙尔克04、不莱梅和皇马一起分摊总转会费5%的联合机制补偿,其中三家德国俱乐部分别拿到了75万、65万和50万欧元的联合机制补偿。其中埃森在德丁联赛,75万欧元的收入可谓是“飞来横财”。

(图)厄齐尔的转会为德丁红白埃森队带来一笔不小的财富
不过,国际足坛在青训补偿领域的资深,并不意味着他就没有问题、没有纠纷。其实,“联合机制补偿款”落实难的问题并非我国足坛特有。与国内青训大户一样,众多以青训出名的国外俱乐部也都为此而进行着不间断的斗争,类似的戏码几乎每一天都在国际仲裁庭上演。
曾经在鲁能大放异彩的阿根廷莱昂纳多-皮斯库里奇(Leonardo Nicolás Pisculichi)曾经是“联合机制补偿纠纷”的争论焦点。2006年11月,还有两个月才年满23周岁皮斯库里奇从西甲的马洛卡转会卡塔尔甲级联赛的球队阿拉比,当时的转会费为360万欧元。根据国际足坛的相关规定,阿拉比应当额外向马洛卡支付22周岁赛季的培训补偿款和相应的联合机制补偿款,但是阿拉比方面认为转会合同所规定费用已经包含了此项费用,因此拒绝支付。国际体育仲裁庭最终支持了马洛卡的主张,要求阿拉比“依转会合同规定之数额、按国际转会相关之比例”继续支付响应数额的“联合机制补偿款项”。
2009年,费德里科-因苏亚(Federico Insua)从墨西哥甲级联赛的美洲足球俱乐部转会到了阿根廷甲级联赛的博卡青年,并完成了相关费用的支付,而德甲的门兴格拉德巴赫却将美洲告上了国际仲裁庭,理由是对方“没有转交博卡青年应该支付给门兴的联合机制补偿费”,而美洲方面的拒绝理由则更为直接,“联合机制补偿费的支付方应当为博卡青年,门兴不应该向美洲索要”。而仲裁庭的判决则更加耐人寻味,“新俱乐部所必须负担的联合机制补偿费,应当从其向球员原俱乐部的支付总额中按比例扣除”,因此,鉴于博卡青年已经按照转会合同的规定支付了总额,那么门兴所应获得的联合机制补偿费实际上应当由墨西哥美洲完成支付。

(图)在青训补偿方面,巴萨也无法做到尽善尽美
类似的事情也发生在2017年。去年9月份,巴西媒体报道称,由于保利尼奥从广州恒大转会加盟巴塞罗那,其母队科林蒂安就收到了一笔高达230万人民币的补偿款;而暴力鸟从热刺转会恒大的时候,科林蒂安就已经从恒大方面收到一笔接近90万的补偿款。而到了11月,比利时媒体则对天津权健进行了报道,称维特塞尔的老东家标准列日已经向FIFA进行了上诉,追讨中超俱乐部权健拖欠的90万欧元补偿费。而就在笔者正在撰稿时(1月10日),《每日体育报》援引巴西媒体的消息称,帕尔梅拉斯关于耶里-米纳(Yerry Mina)的转会问题与巴萨产生了摩擦。双方已经就米纳的转会达成一致,转会费为1180万欧元左右。帕尔梅拉斯方面希望巴萨拿出额外的50万欧元来作为俱乐部培训补偿费。
也就是说,国际足坛方面的“联合机制补偿”有着与我国足协相同的困惑:大家都知道有这笔补偿费,但是这笔补偿费谁来付、怎么付?
在2017版《说明》之前,“谁来付”的问题一直模糊不清;新版《说明》下发之后,明确规定:“新俱乐部应当按照上述规定,在球员注册后 30 天内支付联合机制补偿。如果转会补偿是按照分期付款方式支付,新俱乐部应当在每期款项支付后 30 天内支付相应比例的联合机制补偿。”付款责任方得到了明确,即这笔钱应该由球员的新俱乐部,也就是“买方”支付,但是,这“应当由买方支付的5%”是从转会总额里面“自动扣除”,还是在转会完成后“由买方再度追加”,就成了大家斗智斗勇的博弈场。而球员的“母队”,尽管是利益直接相关的“第三方”,却往往因为被排斥在买卖双方的博弈之外,而无法在实际操作中保护自己的利益。
同时,当有体育法相关专家对2017版《说明》针对“如果支付方不履行义务,获益方如何救济”提出疑问时,中国足协规划法务部部长朱和元的回答却令人颇感意外:“目前据我了解,只有极少数俱乐部或机构向中国足协提出主张补偿,但只要引进外援,外国俱乐部主张联合机制补偿的函马上就来了。这说明国内培训机构维权的意识还需要加强。”也就是说,国内俱乐部几乎很少从官方渠道对自己进行维权。就上文王晓龙的例子来说,如果鲁能这样声势浩大地进行“催讨”都无法获得补偿,那王晓龙16岁之前所在的北京三高足球学校更加维权无门了。

(图)没有免费午餐!切尔西对于青训相关的规定历来“融会贯通”
另外,关于此次“韦世豪自由身加盟国安,鲁能或将无法获得补偿”一事,国际足坛也不是没有先例,号称“一处车源供全球”的切尔西也曾因为青训产品自由转会而绞尽脑汁索取赔偿。就在去年6月,《伦敦晚旗报》报道称,虽然利物浦已经就自由签下索兰克与球员达成一致,但是已经与索兰克合同到期的切尔西却斜刺里杀了出来,要求红军支付1000万英镑作为索兰克的培养费。而蓝军所引用的依据正是英足总的相关条款:24周岁以下的本土球员赔偿金规定要求,即便是自由身加盟,新俱乐部依然要与原俱乐部就赔偿金问题达成一致——而且是“必须”。如果无法通过协商解决,最终的结果将由法院定夺。
在足协频繁开出纪律罚单的2017赛季,关于俱乐部欠薪、欠款、转会费门槛、奢侈税等诸多问题上,一贯强硬的足协却反复以规劝、提醒、告诫等“柔和”的形象示人,全然没有了停赛半年、罚款10万的底气,恐怕这与改革之后足协的权限变化颇为相关。
四、赢得了青训,才能赢得未来

(图)我国校园足球的发展极大程度上受到场地、设施的限制
中国足协竞赛部注册办马萌在接受记者采访时曾经表示:目前国内的青训补偿存在一些问题,比如缺乏诚信,获得准确的转会费数额困难;注册信息不完整,无法确认培训年限等。另外,国内业余培训单位可能在球员第一次业余转会而尚未成为职业球员时,已经收取了“转会费”,因此后期也不再主张补偿。国际足联不认可联合机制补偿与培训补偿一起签到转会费中,从国际足联到欧洲足球发达国家均认为支付补偿是转入方的责任。但是这个“应当承担的责任”如何能够转化成俱乐部“自觉履行的义务”,成了摆在中国足球面前一个亟待解决的问题。
我们都知道,青训是足球的未来。而青训补偿机制的落实难、催讨难直接伤害着青训人的积极性,看上去受伤的只是努力搞青训的俱乐部,但最后受伤的却一定是中国足球。2013年,比利时布鲁日队引进了中国小子王上源,北京三高足球俱乐部作为培养王上源的足球学校曾经收到这家俱乐部专门支付的培训补偿费。人大附中三高足球俱乐部的负责人李连江回忆起接到足协的“领钱通知”,颇为感慨。那笔钱有零有整,是他从事青训工作三十多年以来,第一次收到培训费用。可是,两年之后,当王上源转会到广州恒大,便再没有收到任何补偿款。

(图)足协的“限期支付”通知遭遇俱乐部的“否认三连”
上个赛季,在接到中国足协《关于限期支付拖欠费用的通知》之时,诸多俱乐部都在第一时间表示“不存在欠款”,或者“已按时结清”。北京中赫国安也在官微中做出了详细的回应:“亚足联函件中的欠款明细指出,我俱乐部未支付巴西弗拉明戈足球俱乐部关于球员奥古斯托的联合补偿机制费用。但实际情况为,该笔款项已于2016年10月成功支付完毕。我们会尽快向中国足协提供中英文版本的付款证明,说明相关情况。”尽管不是每一家俱乐部都明确地解释了联合机制补偿费的支付情况,但是这次“集体回应”可以证明,诸多俱乐部非常清楚这个补偿机制的存在以及运作模式。但是,相比之下,在中国足协已经“暗示”得如此明确的情况下,对于国内其他青训机构负有支付义务的“支付方”和认为其他俱乐部拖欠自己补偿款的“受损方”均保持了沉默,在“欠钱不还”的问题已经被摊开来摆在明面上的时刻,理论上的债权方与债务方谁都不提这个事儿,这份默契倒让人有些捉摸不透。
曾经有鲁能球迷在网络上开过一个玩笑,如果把拖欠鲁能青训补偿费的俱乐部都取消注册资格,那么中超、中甲、中乙三级职业联赛中,还能剩下几支球队?这个玩笑或深或浅,但具体数字无从考证。建校19年来没收到过青训补偿费的鲁能足校和建校26年来只收到一笔来自海外的培训补偿费的北京三高无疑是我国青训体系两端的代表,中间还有自视为弱势群体的云南足协、足球城大连足协,还有近几年快速崛起的恒大足校,中国足球的青训体系之中,自上而下没有一人不在关注着政策的变化。基层青训工作者在工作中积极响应国家号召,努力投身到方针政策的落实与贯彻之中,有理想、有素养、有智慧、有担当,勇于甘当中国足球改革发展事业的铺路石。

(图)巴黎圣日耳曼砸下的2.22亿欧元冠绝古今
但是,没有充足资金,没有补偿机制,没有救济途径,青训人再多的热情也只能眼看国际足坛大步流星地发展,而我们只能原地打转。世界范围内,内马尔之前的累计转会费最高者为迪马利亚,达到了1.79亿欧元,他转会的联合机制补偿也累计高达895万欧元。而内马尔自己保持的世界足坛单笔转会最大金额记录为2.22亿欧元,联合机制补偿也高达1110万欧元。想象一下,我们会不会创造这么大一笔“联合机制补偿费”呢?

(图)《转会市场》评选的中超冬窗最贵阵容
2017赛季开始之初,《转会市场》评选的中超冬窗最贵阵容中,中国球员占据6个席位:门将耿晓峰,转会费13.5万欧元;后卫任航,转会费1080万欧元;后卫赵明剑,转会费1100万欧元;后卫于洋,转会费830万欧元;中场赵宇豪,转会费1780万欧元;中场张呈栋,转会费2040万欧元。仅这6名球员的转会费加在一起就已经高达6843.5万欧元,对应产生的联合机制补偿费用也将超过340万欧元,折合人民币约为2658万。按照三高足校负责人李连江提供的数据,三高培养一名学生球员一年所需要的实际费用约为5-10万元,这高达2658万的联合机制补偿费将足够260-500名适龄学生踢一年的球,实在是令人不胜唏嘘。
好在问题出现之后,各方人马都在努力寻找着解决的途径。根据著名记者肖良志的报道,中国足协将进一步完善青训补偿机制,向赖账俱乐部和恶意中介人全面宣战。据悉,在新的“培训补偿方案”中有两个重要变化:一是将每年的补偿费用继续提高,比如第一级别的中超俱乐部球员由现在的每年10万元改为每年30万元(从12岁开始算起);二是将“培训补偿”的年限由现在的12岁起,改为5岁起。此前,有些俱乐部有了U5队伍,从5岁开始就培养球员,5岁至12岁是一个空白,新的规定出台之后,可以弥补这方面的缺憾。同时,由于足协“财务监管”的力度还不够,各职业俱乐部在转会费方面有很多招数,最终看到的转会费和实际转会费可能有很大的差距。过去,多次出现过这样的情况,一名球员的转会费是2000万,但是显示的却是100万甚至是50万,培养单位能够拿到的联合补偿费太少,也让培养单位失去了索要的兴致。今后,随着中国足协在2020年推出强大的“财务监管”措施,这方面肯定会得到改观。

(图)中国青训的曙光值得期待
有句老话说,吃不到葡萄说葡萄酸。青训补偿机制与我而言,就像是一颗吃不到的葡萄,但是吃不到并不影响我的信念,我依然相信并期待着那一份吃不到的甜。相信在不久的将来,当孙华从电视上看到鲁能青训出身的球员为国征战、大杀四方,不再叹气;当李连江再次接到足协的领钱通知,看到自己的学生走进新的顶级联赛;当海外俱乐部向本土青训机构支付培训补偿费成为常态,当本土青训人不再四处追讨补偿款,不再维权无门,当更多的年轻球员不再选择海外基地而是回到国内受训,当我们拥有了自己的拉玛西亚和内洛,中国足球的腾飞甚至长盛不衰就不再是痴人说梦了……
【本文仅授权懂球帝发表,未经作者许可不得转载】