2018“中丙”联赛全新改革,大区赛2.0版本出炉!

贝克足球 贝克足球

就在今天,足协公布了2018年全国顶级业余赛事的章程。相比于2017年,新一年的联赛同样做出巨大的调整。甚至名字都换了...

下面,贝克足球小编带你来全面解读一下这份神秘的章程。

关于联赛名字

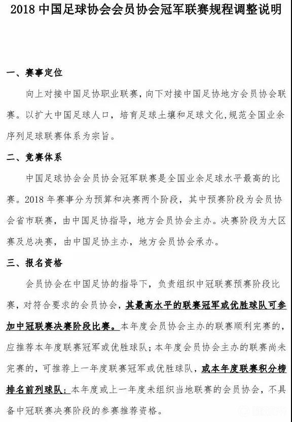
拿到章程后,首先发现新一年度联赛最大的改变就是赛事名称。本赛季的联赛正式更名为“2018中国足球协会会员协会冠军联赛”,官方简称“中冠联赛”。

英文名“2018Chinese Football Association Member Association Champions League”,简称“CMCL”。

从创办之初的“中丙”,到后来的“中国足协业余联赛”,到现在的“中国足球协会会员协会冠军联赛”,这项赛事已经三度易名,但总体来说还是原来那个熟悉的联赛。但随着名称的全面更换,该赛事的标志会不会有新的变化足协并未通知。不过根据以往的经验,赛事的标志会在原来的基础上进行小的改动。

▲2017年业余联赛标志

其实无论是中丙,还是业余联赛,或者说现在的中冠,一直都是最高水平的全国性业余足球赛事,同时也是草根足球通向职业联赛的必经之路。加之从2018年开始,“我爱足球”系列赛将取消11人制,这更明确了中冠联赛在草根足球赛事里面的地位。

关于参赛资格

中国足球协会会员协会冠军联赛,顾名思义,就是会员协会所举办赛事的冠军队伍将获得参赛权。

根据文件描述,会员协会可推荐当地联赛的冠军或优胜球队进行参赛,联赛未完赛的可以推荐积分榜前列球队参赛。当然,2017年或2018年没有组织当地联赛的会员协会不能推荐球队参赛。

注意在文件中的“推荐”二字,这就意味着联赛冠军并不一定就能参加中冠联赛。而是要通过各级足协的各项规定和审批,符合参赛标准。章程中有一句话:港澳台地区俱乐部参赛资格另行通知。这是都意味着2018年的中冠联赛中,出现港澳台地区的足球俱乐部也不是不可能。

▲港澳台球队,你难道不期待么?

其实本赛季的参赛球队要求与上赛季并没有什么太大的变化。因此,上赛季的许多球队,很有可能出现在2018年中冠联赛的赛场上。 

▲这些球队还会回来

另外一个关注点就是上赛季从中乙联赛降级的球队怎么办?相信不止小编本人,几乎所有球迷都在关注这一信息。但很可惜足协并未在章程中给出明确指示,究竟是从省市联赛开始还是直接参加大区赛,目前我们不得而知。

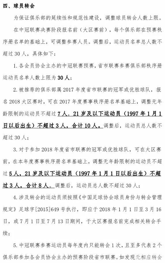
关于参赛球员

与之前一样,赛事对参加中冠联赛的球员有着严格的规定。2018年在职业联赛和梯队注册的球员将不具备参赛资格。

中冠联赛同样有两个转会期:1月1日-3月16日和7月1日-7月13日。在这两个转会期内俱乐部可以对球员进行转会操作。但同时足协规定任何一名球员只能完成一次转会,这也标志着中冠联赛的联赛体系有了进一步的提升。

关于大区赛

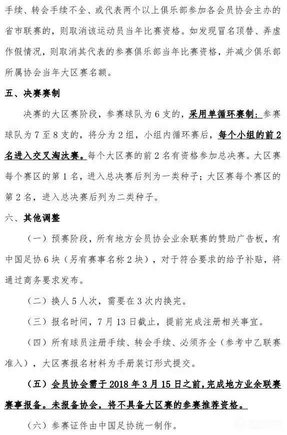
2018年的大区赛同样分为8个大区,每个大区的参赛球队数量仍为6-8支球队。这也就说明今年参加大区赛的球队数量基本和上赛季持平。之前足协副主席李毓毅提出的“中丙联赛球队将大量扩充”暂时并没有提上日程。

敲黑板,重点来啦!

与上一年相比,大区赛的赛制有了重大的改变!新的大区赛有两种情况:

6支球队的大区

六支球队的大区将抛弃上赛季分组的形式,改用单循环赛制。这与我们之前提到大区赛偶然性过大的结论是一致的。循环赛制保证了大区赛球队拥有稳定打满5场比赛的机会。无论是否具有冲击职业联赛的实力,都不会有一轮游的尴尬事件发生。

▲浙超冠军吴越钱唐即将再上征程

新的赛制避免了上赛季吴越钱唐首轮遭到绝杀即出局的尴尬局面发生,也保证了赛事的偶然性不至于过大,上千万的投入在一场比赛后打水漂。

7-8支球队的大区

于6支球队相比,7-8支球队的大区将采用分组的赛制,每小组前两名进行交叉淘汰赛决定好两个晋级名额。这就缓解了四支球队争夺一张入场券的紧张局面。

上赛季淄博赛区,河北信友、本港东辰和青岛康太源争夺一个晋级名额。入口的狭小导致河北信友三战1胜2平居然也惨遭淘汰。显然,新的赛制减少了冷门的出现,也保证了更多的球队有机会冲击职业联赛。

关于时间节点

会员协会将于6月30日报备当地联赛冠军和优胜球队。7月13日之前所有球队上报名单,之后会在足协官网进行公示。大区赛将于8月进行,淘汰赛从9月延伸至10月末,共耗时3个月时间。

ok!以上基本上就是全新的中冠联赛你需要掌握的知识点。全新的赛事已经进入了筹备阶段。

从2002年开始,这一赛事逐步完善,逐步提升质量。经过多年的摸索,俨然已经成为最高质量的业余赛事之一。相信在新的一年,中冠联赛将为我们带来全新的体验。

同时,贝克足球也将继续关注中国中低级别联赛,为您报道最新的内容。

--END--

“贝克足球”原创内容转载需经授权

合作请联系:business@beckee.cn

展开更多