官方:海港因晚入场导致下半场开球时间严重延误,罚款4万元
一只熊 @懂球帝
北京时间5月8日,中足联官方发布处罚决定:中超联赛第11轮上海海港队未按规定时间离开休息室进入比赛场地,导致下半场比赛开球时间严重延误,罚款人民币4万元。

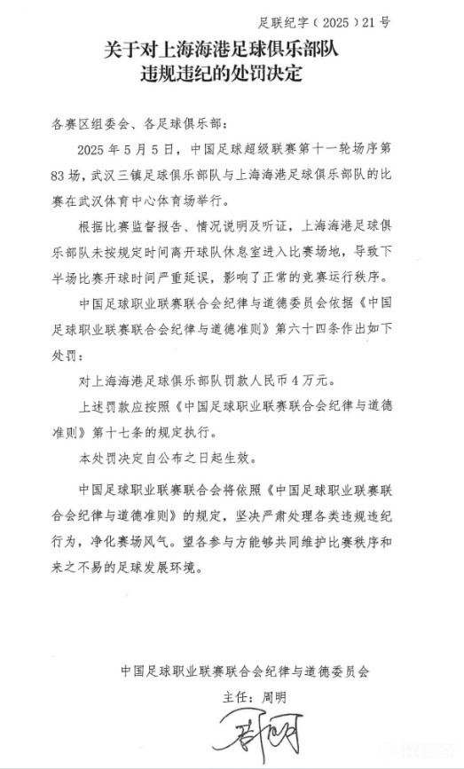
关于对上海海港足球俱乐部队违规违纪的处罚决定

各赛区组委会、各足球俱乐部:
2025年5月5日,中国足球超级联赛第十一轮场序第83场,武汉三镇足球俱乐部队与上海海港足球俱乐部队的比赛在武汉体育中心体育场举行。
根据比赛监督报告、情况说明及听证,上海海港足球俱乐部队未按规定时间离开球队休息室进入比赛场地,导致下半场比赛开球时间严重延误,影响了正常的竞赛运行秩序。
中国足球职业联赛联合会纪律与道德委员会依据《中国足球职业联赛联合会纪律与道德准则》第六十四条作出如下处罚:
对上海海港足球俱乐部队罚款人民币4万元。
上述罚款应按照《中国足球职业联赛联合会纪律与道德准则》第十七条的规定执行。
本处罚决定自公布之日起生效。
中国足球职业联赛联合会将依照《中国足球职业联赛联合会纪律与道德准则》的规定,坚决严肃处理各类违规违纪行为,净化赛场风气。望各参与方能够共同维护比赛秩序和来之不易的足球发展环境。
中国足球职业联赛联合会纪律与道德委员会
主任:周明
2025年5月8日
上海海港队延误时间约3分38秒


展开更多