一家之言丨他们不知道,该如何证明自己没有消极比赛
徐尔摩斯 @懂球帝
北京时间6月3日,中冠四川青年竞技vs重庆瀚达的比赛在贵州黔西南兴义赛区进行。赛前,四川青年竞技已锁定兴义赛区晋级组第一,确定进入中冠全国16强。最终,重庆瀚达4-2战胜四川青年竞技。而在另一场同时开球且更晚结束的比赛中,东道主黔西南栩烽棠读秒绝杀深圳吉祥。这时,原本因净胜球劣势濒临出局的重庆瀚达,突然冲上了积分榜第二,以1个净胜球的优势,力压栩烽棠获得了晋级全国16强的名额。
重庆瀚达领队在接受懂球帝采访时回忆了当时球队得知晋级时的情况:“赛前我们就知道出线的概率很低,虽然两场比赛是同时开球,但我们这场比赛早于他们结束。在栩烽棠绝杀前,我们都在收拾东西了,我们觉得自己已经被淘汰了。当得知我们晋级了的时候,大家都特别激动。”
然而,6月20日,中国足协和中冠组委会的一纸公告宣布,四川青年竞技因为在对阵重庆瀚达的比赛中有消极比赛的情况出现,被取消了成绩并被禁赛两年。而已经在备战全国16强比赛的重庆瀚达,也突然跌落到了小组第三,无缘晋级。
得知晋级后的重庆瀚达球员邓佳星
我们没理由踢默契球啊
“我们没理由踢默契球啊”,这是重庆瀚达领队和四川青年竞技新闻官在分别接受懂球帝记者采访时,不约而同说出来的话。
在兴义赛区晋级组比赛结束后,黔西南栩烽棠向中国足协提出举报,认为四川青年竞技与重庆瀚达之间有踢默契球的嫌疑。【中冠黔西南栩烽棠向足协举报:四川青年竞技与重庆瀚达踢默契球】
四川青年竞技新闻官觉得自己球队被扣上“踢默契球”的帽子非常冤。“我们根本没有踢默契球的必要啊!我们老板对球队的投入非常大,还请了外教。花这么多钱踢中冠冲乙,我们还冒险打默契球?根本没必要啊。”
兴义赛区承办了本届中冠大区赛的C组和D组的比赛。在这个大区,两个小组的前两名将进入晋级组,去争夺两个进入全国16强的名额。四川青年竞技是以C组第一的身份进入晋级组,而重庆瀚达则是以D组第二的身份进入晋级组。晋级组中,此前同组的球队之间将不再进行新一场的比赛。
在晋级组首轮比赛结束后,重庆瀚达战平栩烽棠,而在此前,重庆瀚达曾负于深圳吉祥。因此重庆瀚达仅积1分,净胜球为-1。而四川青年竞技则是积6分,稳居榜首。深圳吉祥积3分,栩烽棠积1分。
兴义赛区最终积分榜
由于在中冠联赛中,积分排名规则是先看相互战绩再看净胜球的。因此在最后一轮比赛中,只要深圳吉祥保持不败,重庆瀚达就将铁定出局。而重庆瀚达想要晋级,则需要在自己获胜前提之下,寄希望于栩烽棠战胜深圳吉祥,同时栩烽棠的净胜球还不能不超过自己。在这样的情况下,重庆瀚达方面其实在赛前就觉得自己出线概率很低了。
而从比赛进程来看,哪怕到重庆瀚达比赛结束时,兴义赛区的实时积分榜上,重庆瀚达都是排名第三,是处于出局状态的。
而四川青年竞技方面则是认为,哪怕真要打默契球,自己俱乐部又怎么可能预料到栩烽棠恰好只打进1粒进球。“虽然我们两场比赛是同时开球,但我们的比赛比提出举报的栩烽棠那边早结束三分钟。他们的绝杀球是在我们比赛结束之后打进的。我们能算得到栩烽棠他们只进1个球么?但凡他们自己争气一点,多进两个也就晋级了啊。”俱乐部新闻官无奈地说道。

四川青年竞技在对阵重庆瀚达时曾获得了一粒点球,而球队10号球员、俱乐部老板何彬却将点球打飞。对此,有球迷认为何彬是故意踢飞点球的,而这个事件也被栩烽棠看做是两队踢默契球的一个佐证。
四川青年竞技新闻官对此回应称:“老板没经过专业训练,他还是扁平足。他平常的水平10个球能打进1、2个就不错了。网上也有他的视频,他的水平就是如此。他也是看了上海赛更达老板朱骏之前进球了,所以进球欲望特别强烈,就想踢这个点球证明给大家看。”
从积分排名情况来看,如果深圳吉祥与栩烽棠将平局保持到最后的话,这粒罚丢的点球对最终的积分排名没有任何影响。
重庆瀚达领队则表示自己俱乐部和四川青年竞技方面完全没沟通过:“我们根本就不认识。而且,我们几支俱乐部集中住在赛区统一的酒店,四川那边则是没有在我们这个酒店住,平常根本都接触不到。”
“如果非要吹毛求疵的话,那球员之间说不定会有认识的,但这在国内不太正常了么?而且,我们的教练是带青少年足球出身的,对球员们的管理非常严格。球员们也都很配合,我作为领队也没收到过球员的外出申请。”
我们都这样了,还算消极比赛?
当然,中国足协和中冠联赛方面最终给四川青年竞技定下的“罪行”是消极比赛,而非被举报的默契球。
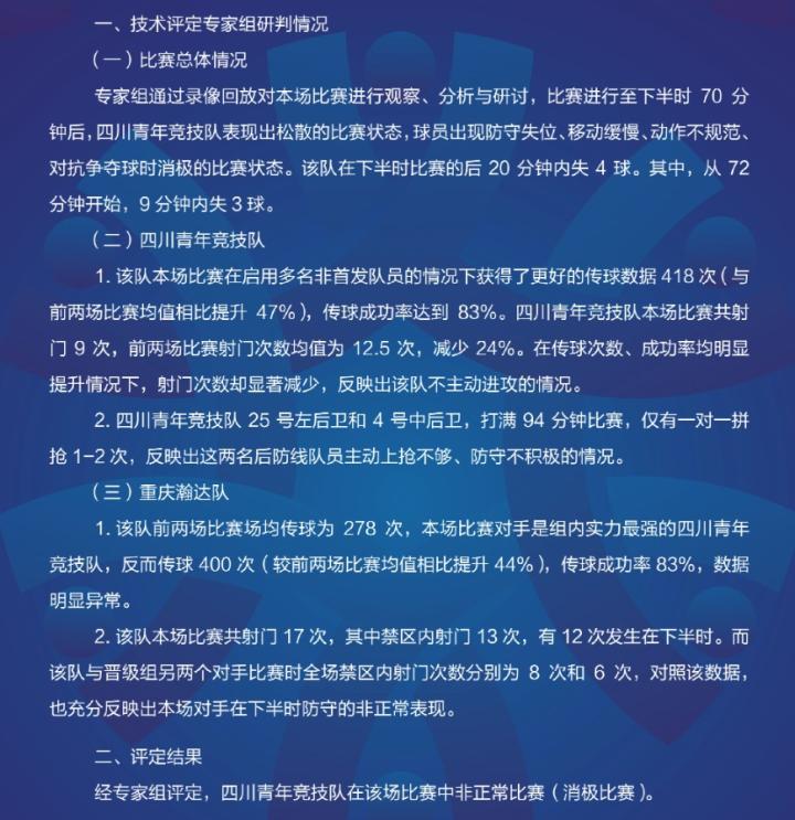
对于四川青年竞技俱乐部“消极比赛”情况的认定,中国足协召集成立了7人的专家组对本场比赛进行技术评定。专家组从传球数、传球成功率以及射门数这三个维度的关系上,认定了四川青年竞技存在消极比赛行为。对于25号和4号两名防守球员,专家组认为他们打满全场但只有1-2次拼抢,存在主动上抢不够和防守不积极的情况。【官方:四川青年竞技因消极比赛被取消中冠成绩,未来两年禁赛】

然而,四川青年竞技方面对此非常不认可,俱乐部新闻官表示:“我们已经提前出线了,而且我们的伤病情况非常严重。此外,本轮的红黄牌是要带入全国16强比赛的。所以我们的阵容轮换了很多,这太正常了。足协在处罚的时候根本没考虑实际情况。”
四川青年竞技方面给记者提供了陈奕、何麟立、刘宇豪、郑振贤、周铭灏、张锦梁、于上等多名球员的伤情评定报告。俱乐部新闻官表示,赛前球队有多名主力球员因伤无法出场。而出现在官方通报中的25号球员于上,则是带着伤打着绷带首发出场的。
于上 四川青年竞技供图
据了解,于上的右手是在此前对阵广州悦高时的一次对抗中,被对手推倒在地,导致右手无法活动。据队医评估,于上的伤情为肘关节闭合性损伤Ⅰ级,通常需要4-6周恢复到正常功能。随后他也缺席了之后的两场比赛。对阵重庆瀚达时,于上选择带伤上阵,但他依然不能完成正常的运动姿态。“他当时连界外球都发不了。”俱乐部新闻官说道,“他前两天回俱乐部的时候,还打着夹板呢。”
而于上被认为消极比赛的例子,是一个防守场景。当时重庆瀚达球员向禁区内给出过顶长传,皮球飞向于上和本方门将中间的空位飞去。而于上在向回跑的过程中突然停下脚步,随后对方球员头球完成破门。

对于这粒丢球,四川青年竞技新闻官告知了记者俱乐部在技术层面上的理解:“这是一次守门员的出击失误,他出击没有碰到球,是属于守门员的重大失误。”
其实,四川青年竞技丢过这样的球,但也进过这样的球。就在前一轮四川青年竞技对阵深圳吉祥的比赛中对方门将就有一次出击失误,四川青年竞技球员金强抓住了机会完成头球破门。“所有人都说这是一个守门员失误,而没有人说这是一个消极比赛的证据。”四川青年竞技新闻官说道,“而且面对一个从防守队员身后盲区前插的队员,以及出击的门将,我们的后卫能做的不多”

而被网友认为消极防守造成丢球的21号球员陈奕,俱乐部则是告知记者了一些关于他的背景。据了解,陈奕上赛季是在中甲无锡吴钩效力,效力期间遭遇了前叉韧带完全撕裂的伤情,而这场比赛是他大伤初愈后的首场比赛,而四川青年竞技的教练组希望他上去找找状态。

在被问及对手四川青年竞技球员的表现时,重庆瀚达领队觉得对方并没有什么异常:“因为我一直跟队在场边。比赛的时候我们球队都觉得这是场很正常的比赛,只是觉得对方已经出线了,踢得比较放松。但确实中冠的赛制很奇怪,隔一天就踢一场,而且红黄牌是带入下一阶段的。”
四川青年竞技中冠大区赛赛程
对于专家组在通报中列出的数据,四川青年竞技新闻官给出了不一样的观点:“本场比赛射门9次,在传球数据更好的前提下,射门次数更少,所以专家组判定我们为进攻不积极。但是如果我们计算前两场比赛的射门数据和进球数据,和本场比赛相比不难发现,前两场比赛通过12.5次射门均值只取得了1.5个场均进球。但本场比赛通过9次射门打进2球,取得1.5个进球仅需要6.75次射门,射门转化率提高了近一倍。”
“结合传控球数据分析,更多的传球次数虽然没能帮助我们提高射门次数,但却让我们能够获得更好的得分机会。这一点从本场比赛上下半场的传球数据和射门数据对比中也可以得到佐证。上半场197次传球高达6次射门仅打进一球。下半场273传球仅用3次射门就打进一球。”
“因此,简单地引用射门次数和传球次数作为对比,就得出球队进攻不积极的结论实在难以让人信服。”【四川青年竞技官方:足协属于强权霸凌,我们将依法积极申诉】
此外,在官方通报中还表示,专家组认为重庆瀚达在面对小组最强对手时反而传球数据和下半场射门数据有异常,从而反推出四川青年竞技存在消极比赛的行为。
对此,重庆瀚达领队并不认可这一判断:“我们最后30分钟其实改战术了,我们之前的比赛其实都是退回到中场附近开始防守。但当时我们需要全力争胜,而且这是大区赛最后一场了,我们也没有为后面的比赛储备体能的考虑了。所以最后则是改成高压了。我们这届赛事从来没踢过高压,一直都是退回到中场附近开始防守。”
在事件发酵后,有球迷在社交媒体上发出了疑似四川青年竞技球员在场上消极比赛的视频。对于此事,四川青年竞技方面给记者展示了一段长达六分钟的视频。视频中展现了自己球员在本场比赛中积极拼抢和射门的表现。这段视频俱乐部方面表示可能会在社交平台上发布。
“单看赛后20分钟内失4球和9分钟失3球,很多人就会被断章取义的人带偏节奏。但如果你结合球场上当时的比赛场景就不难发现。对方在72分钟扳平后,我方就迅速在76分钟给出回应,再次领先。随后的比赛,重庆瀚达为了追求比赛胜利,采取了更加激进的进攻方式,投入了更多的进攻人员。”
对阵重庆瀚达时,正在庆祝进球的四川青年竞技球员
有球迷爆料,赛前四川青年竞技俱乐部投资人何彬曾在直播时发表言论,称对阵重庆瀚达时:“就是要放水,就是要让别人看自己的脸色。”
对于此事,四川青年竞技新闻官甚至都不知道有这件事的存在:“我们在赛区那么忙,根本没空关注,不知道他有没有说过这个事情。如果他真的说过,但单凭一句话,就可以给整个团队判死刑么?而且,他说这话可能是因为我们在赛区经历了一些不公平的判罚和不公正的待遇,才置气说了这些话。”
重庆瀚达方面表示,赛前俱乐部也没有关注到这件事情。“我们赛前一直在专心备战,没关注到这个信息,对方这个言论我们也不太清楚他的目的。”重庆瀚达领队说道,“事后通过他的其他直播了解到,他说在赛区受到了东道主不公正待遇。包括训练场地时间安排、赛程安排、判罚尺度等等,估计心里有很大的情绪。不过我感觉从对方履历来看,他说的都是气话。他搞过好几个球队,应该对这些事有自己的认知。”
这次处罚,还真挺奇怪的
从6月3日比赛结束,到6月20日处罚公布,共经历了17天。在这期间,四川青年竞技和重庆瀚达都已经开始了对中冠全国16强赛的备战工作。
据了解,黔西南栩烽棠在比赛结束后对四川青年竞技vs重庆瀚达这场比赛进行了公开举报。而在举报后的第二天,也就是6月4日,中国足协及比赛相关人员就召开了一次会议,分别单独向两支球队做了调查。这之后,中冠官方正常公布了赛区排名等信息。“我们认为,这就是意味着官方已经认定比赛没有问题。”重庆瀚达领队说道。
6月19日,中国足协分别召集两队开会,并告知了两队专家组对于比赛的认定。同时也告知了两队无缘全国16强比赛的这一结果。
全程参与会议的四川青年竞技新闻官对此表示:“19号的会议,我们18号才收到参会通知。留给我们的时间都不足24小时。其实据说这个结果13号就已经盖棺定论,但中国足协方面不允许成都足协提前告知俱乐部。”
“这个会议有点像是个通知会,只是通报了结果而已。我们提出质疑,他们则是翻出了相应条款进行回应。”重庆瀚达领队说道,“说起来,这些条款我们之前都并不知道。我们之前也没收到过《中国足协纪律准则》等相关文件的抄送,直到开会通报我们才知道它们的存在。”
一度以为自己已经出局的重庆瀚达众将
重庆瀚达和四川青年竞技都认为,中国足协没有给到自己申诉的机会。会议上,足协相关领导告知两家俱乐部,最终的结果已经得到中国足协的认可。如果想要申诉就只能到体育总局进行申诉,或者去到体育总局体育仲裁中心申请仲裁。
除此之外,两队还有一个共同的疑惑。四川青年竞技新闻官介绍称:“在赛前的赛风赛纪动员会上,赛风赛纪监督曾表示,一旦比赛中出现任何有问题的情况,都会叫停比赛。而在比赛中没有叫停,为何事后又翻出来?当场没叫停,就说明赛风赛纪监督认为这场比赛没问题呀。”
重庆瀚达领队则认为:“在比赛中没做出提醒也没有质疑,就不应该改判结果。如果认为6月4日调查的结果不好,应该重新调查,而不是直接通知。”
据了解,重庆和四川当场比赛的赛风赛纪监督也出席了19日的会议。会上他表示,他个人觉得四川青年竞技在已经取得小组头名的情况下,比赛表现还是很积极的。他认为,比赛数据统计只能说明很单薄的一方面。而且,球队投资人上场也会对数据有所弱化。
而中国足协相关部门的态度则是:每场比赛都应该以最高水平应对。而且这场比赛确实会影响其他球队出线的情况。如果采取保存实力以及让投资人上场娱乐一下的态度,这本身对比赛是不尊重的。而且,目前中国足协正在严查赛风赛纪问题。

“而且这一次也挺奇怪的,以往中冠的处罚文件好像都是签过字的,唯独这次没有签字,并且也是第一次这么快就发布了处罚公告。”重庆瀚达领队有些疑惑。
在得知最终的处罚结果后,四川青年竞技和重庆瀚达都急切地想要向中国足协递交书面说明材料。但尴尬的是,两队都没有相关部门领导的联系方式。最终,四川青年竞技选择以书面邮寄的方式投递说明,而重庆瀚达则是通过曲折的关系完成了材料的上交。
“我们是不是和足球的圈子靠得太远了?”重庆瀚达领队说道,“我们投资人和我都不是足球出身的。我们本想保持管理的纯粹,因此没有找有足球专业背景的人来参与管理。但遇到现在这种情况,我们真的会想是不是有个这样的人会更好?”
“有的时候真的感觉很无力,沟通非常不顺畅。”
“没有做过的事情就是没有做过,就算给我们安一个罪名,也得公开证据。”四川青年竞技新闻官说道。
未来何去何从?
对于中国足协的处罚决定,两支俱乐部都表示会走流程继续申诉,但至于结果如何,谁都不知道。
“我们的目标是三年之内冲乙,今年已经是第二年。我们每年会有近千万的投入,今年上半年就已经投了400万了。这次无缘全国16强,下半年主场和其他的一些费用倒是没有了。但下半年球员工资,我们会照付。我们不像有些球队,打不进去不玩儿了,球员工资也不管了。我们和球员都是签好合同的,我们会对球员负责到底。”重庆瀚达领队说道,“至于俱乐部是否明年继续踢中冠,我们要看后面申诉的情况。我们会向体育总局和纪委进行申诉,但现在还需要再准备一下材料。说实话,现在非常心寒。我们只是在认认真真打比赛而已。”【重庆瀚达声明:对于中国足协的处罚结论深感震惊,无法接受】
四川青年竞技投资人何彬并非第一次投资足球俱乐部了。这一支俱乐部,何彬希望它能在两年内冲入中甲联赛,3年内晋升中超联赛。但现在看来,这一计划至少还得再推迟两年了。
“我太累了,太困了……19号至今我可能只睡了六个小时。”四川青年竞技新闻官说道。