苏媒:目前苏超124球有33球是南通青训球员打进,占比超1/4
一只熊 @懂球帝
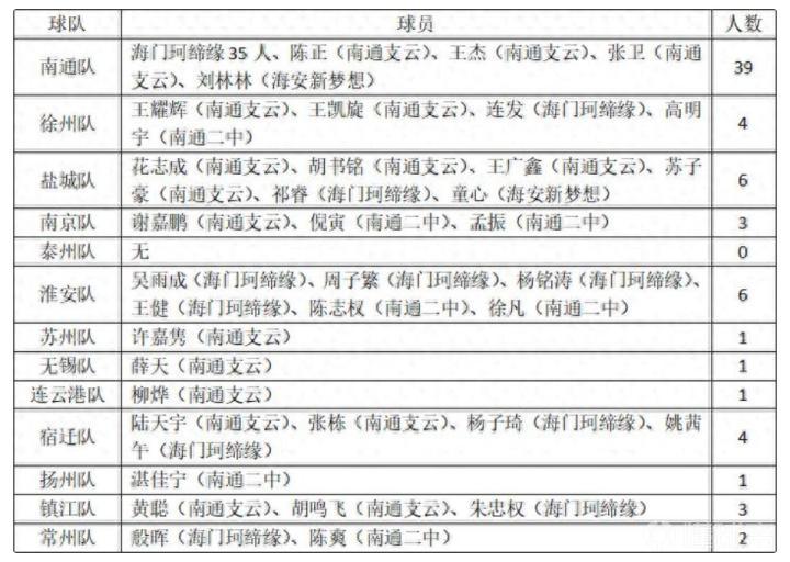
《扬子晚报》报道,据不完全统计,“苏超”516名球员,大部分都有青训背景,其中至少有71名球员来自南通青训。目前“苏超”共产生124球,其中33球由南通青训球员打进,占比超四分之一。

截至目前,火爆全网的江苏省城市足球联赛(“苏超”)已打完8轮比赛,南通队以全胜战绩,高居积分榜首位。“苏超”南通队球员,大部分出自海门珂缔缘青训。

以上,是广为人知的信息,但鲜为人知的是,南通不仅为自家球队输出球员,还成为“苏超”球员的“黄埔军校”。据不完全统计,目前“苏超”516名球员,大部分都有青训背景,其中至少有71名球员来自南通青训。除泰州队外,其余12队都有南通青训球员的身影,主要来自海门珂缔缘、南通支云、南通二中、海安新梦想等。目前,“苏超”共产生124球,其中33球由南通青训球员打进,占比超四分之一。

该报道认为,质疑南通队是职业球队的观点不仅站不住脚,更忽视了南通为全省足球事业发展付出的心血。
在“苏超”13支参赛队伍里,曾经在南通青训体系中受训的球员比比皆是。经过多年深耕,目前南通全市已建成覆盖U8至U18的全周期青训网络,全市有12家注册的青训社会机构,其中教练员近百名、常训学员数千名。
展开更多