篮协举行女篮特训营备战世界杯资格赛,张茹、张子宇等人参加
尼古拉约基奇 @懂球帝
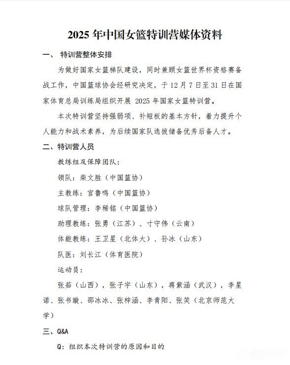
中国篮协官方消息,自12月7日到12月31日举行2025年国家女篮特训营。此次特训坚持强弱项。补短板的基本方针,着力提升个人能力和战术素养,为后续国家队选拔储备优秀后备人才。

此次特训营的主教练为宫鲁鸣,参加的球员有:张茹(山西)、张子宇(山东)、蒋紫涵(武汉)、李星诺、张书璇、邵冰冰、张梓涵、李青阳、张笑(北京师范大学)。
篮协表示,接下来的世界杯资格赛是即将面临的重要赛事,经过和各俱乐部/单位的沟通,特训营结束后,队伍将进入下一阶段的正式集结和系统备战,队伍的人员架构会综合考虑联赛现、训练情况、伤病情况、身体状态以及战术需要,保持动态评估。








展开更多