官方:因将官员接待工作违规转给第三方,厦门主场被通报批评
盖坦9 @懂球帝
北京时间4月3日,中足联官方发布公告,因将应由赛区负责的比赛官员接待工作违规转由第三方执行,中乙厦门赛区(厦门飞鹭主场)被通报批评。

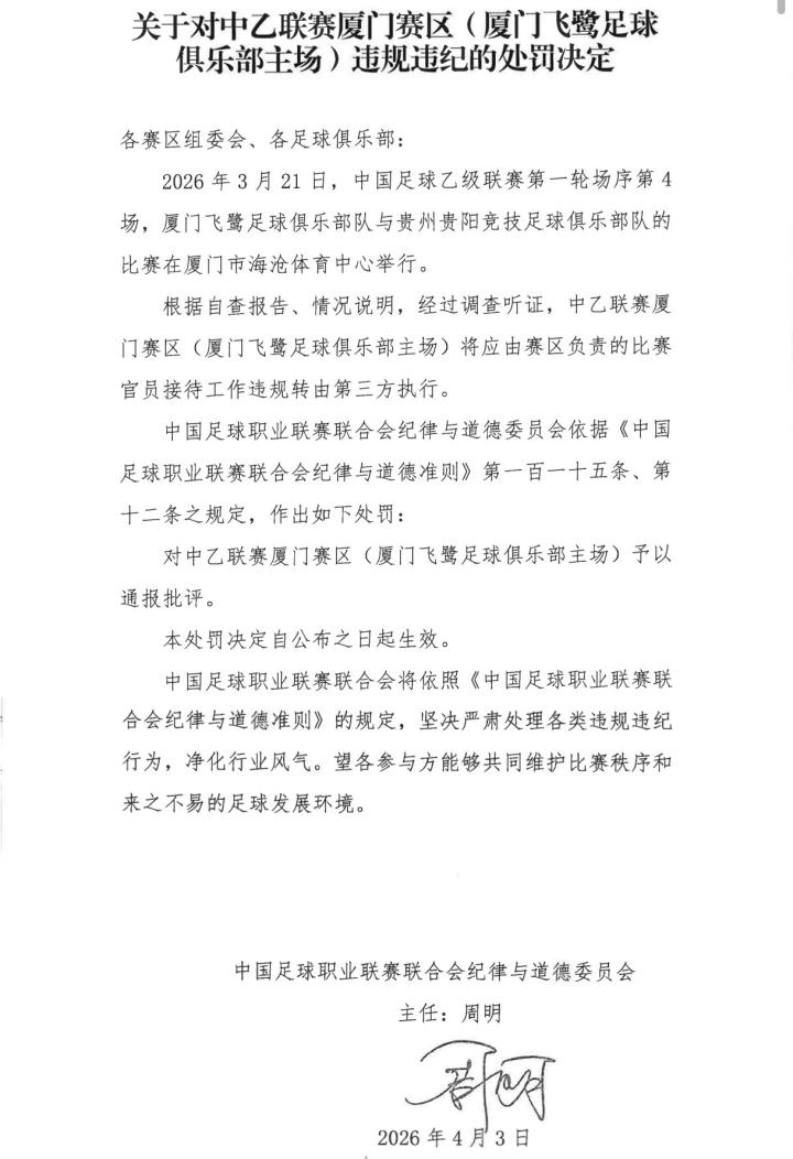
关于对中乙联赛厦门赛区(厦门飞鹭足球俱乐部主场)违规违纪的处罚决定
各赛区组委会、各足球俱乐部:
2026年3月21日,中国足球乙级联赛第一轮场序第4场,厦门飞鹭足球俱乐部队与贵州贵阳竞技足球俱乐部队的比赛在厦门市海沧体育中心举行。
根据自查报告、情况说明,经过调查听证,中乙联赛厦门赛区(厦门飞鹭足球俱乐部主场)将应由赛区负责的比赛官员接待工作违规转由第三方执行。
中国足球职业联赛联合会纪律与道德委员会依据《中国足球职业联赛联合会纪律与道德准则》第一百一十五条、第十二条之规定,作出如下处罚:
对中乙联赛厦门赛区(厦门飞鹭足球俱乐部主场)予以通报批评。
本处罚决定自公布之日起生效。
中国足球职业联赛联合会将依照《中国足球职业联赛联合会纪律与道德准则》的规定,坚决严肃处理各类违规违纪行为,净化行业风气。望各参与方能够共同维护比赛秩序和来之不易的足球发展环境。
中国足球职业联赛联合会纪律与道德委员会
主任:周明
2026年4月3日
展开更多